“聊惠保”产品介绍及特别约定

图片


聊惠保

图片

2026

“聊惠保”

产品介绍及特别约定图片


产品介绍

由聊城市医保局指导、聊城监管分局监督,人保财险等9家保险公司共同承担的定制型商业医疗保险——“聊惠保”。

图片


家庭单优惠政策

图片
图片
图片
图片
图片

投保人为3-5(含)人的,每人保费优惠3元;投保人数达6人及以上家庭成员同时购买的,每人保费优惠5元


续保优待政策

图片
图片
图片
图片
图片

2024年、2025年连续两年投保无赔付且继续投保2026年度保障的,责任一、二、三、四报销比例提升5%。


特别约定

图片
图片
图片
图片
图片

1、2026年医疗年度(费用发生日期从2026年1月1日0时起至2026年12月31日24时止);

2、2026年的新生儿其父母双方均已投保2026年度“聊惠保”的,新生儿自出生起自动享受2026年度“聊惠保”保险待遇,保障期限与聊城基本医保保持一致;

3、2026年退役军人可线下随时参加2026年度“聊惠保”保险待遇,保障期限与聊城基本医保保持一致;

4、2026年度“聊惠保”产品开售日(2025年12月25日)前,非聊城市户籍的被保险人若参加聊城市基本医疗保险不足两年,保险责任三、四不予赔付;

5、本产品责任既往症认定:是指2026年1月1日前在医保系统审批通过的门诊慢特病病种信息的,即为既往症人群(不分病种)。


图片


产品责任详述

01

责任一:基本医疗保险范围内住院及门诊慢特病医疗费用保障

图片

对符合所属基本医疗保险范围内的医疗费用,如未经聊城市基本医疗保险和大病保险、大额医疗救助、医疗救助、扶贫特惠保险等政府主办医疗保险的,本产品不承担保险责任。

在保险期间内,被保险人因疾病或意外住院及门诊慢特病发生的,经医保定点医院诊断并接受治疗,对于该被保险人因此支出的必须且合理的、符合聊城市基本医疗保险报销范围内的医疗费用,经聊城市医疗保险报销后剩余的个人自付部分。符合责任一的医疗费用,非既往症人群对于1万元(含)-5万元部分,保险人在扣除1万元起付线后按20%的比例进行给付;对于5万元(含)-10万元部分,赔付比例40%,对于10万元(含)以上的部分,赔付比例60%;既往症人群对于1万元(含)-5万元部分,保险人在扣除1万元起付线后按10%的比例进行给付;对于5万元(含)-10万元部分,赔付比例20%,对于10万元(含)以上的部分,赔付比例30%,责任一年度累计最高支付限额为100万元。


02

责任二:基本医疗保险范围外住院及门诊慢特病医疗费用保障

图片

在保险期间内,被保险人因疾病或意外住院及门诊慢特病发生的合理治疗所需的乙类先行自付及全额自费费用。不含“聊惠保”保险责任一、责任三、责任四范围内费用。符合责任二的医疗费用,非既往症人群对于1万元(含)-5万元部分,保险人在扣除1万元起付线后按5%的比例进行给付;对于5万元(含)-10万元部分,赔付比例10%,对于10万元(含)以上的部分,赔付比例20%;既往症人群对于1万元(含)-5万元部分,保险人在扣除1万元起付线后按2.5%的比例进行给付;对于5万元(含)-10万元部分,赔付比例5%,对于10万元(含)以上的部分,赔付比例10%,责任二年度累计最高支付限额为100万元。若特药及特殊疗效药品纳入医保,且住院费用中含有特药及特殊疗效药品,需在责任一、二报销,责任三不报销;若特药及特殊疗效药品未纳入医保,且住院费用中含有特药及特殊疗效药品,若责任二已报销,责任三不重复报销。


03

责任三:特定药品医疗费用保障

图片

在保险期间内,被保险人经医院的专科医生诊断并开具处方,在指定医院或指定药店购买符合《聊惠保特定药品目录》的药品并在限定支付范围内发生的费用。在扣除1.5万元起付线后,非既往症人群按40%的比例进行给付,既往症人群按20%的比例进行给付,责任三年度累计最高支付限额为30万。


04

责任四:特殊疗效药品医疗费用保障

图片

在保险期间内,被保险人经医院的专科医生诊断并开具处方,在指定医院或指定药房购买符合《聊惠保特殊疗效药品目录》的药品并在限定支付范围内发生的费用。在扣除1万元起付线后,非既往症人群按40%的比例进行给付,既往症人群按20%的比例进行给付,责任四年度累计最高支付限额为 30 万元。若特药及特殊疗效药品纳入医保,且住院费用中含有特药及特殊疗效药品,需在责任一、二报销,责任四不报销;若特药及特殊疗效药品未纳入医保,且住院费用中含有特药及特殊疗效药品,若责任二已报销,责任四不重复报销。


图片


特别约定

1

关于待遇核算的约定

图片

“聊惠保”的待遇核算在享受基本医疗保险待遇(包括但不限于聊城市职工、居民医疗保险、大病保险、大额医疗救助、医疗救助、扶贫特惠保险等政府主办医疗保险)后进行。


2

关于使用基本医疗保险的约定

图片

1. 被保险人享受聊城市医保待遇,但未使用聊城市基本医疗保险报销的,本产品不承担相应的保险赔偿责任;

2. 被保险人首次参加聊城市基本医疗保险,或在本产品保障期间内中断聊城市医保参保缴费或欠缴费,本产品仅承担在聊城市医保待遇生效期间发生的保险责任,对医保待遇未生效或失效期间发生的费用不承担保险责任;

3. 因故被暂停或终止基本医疗保险待遇的,同步暂停或终止“聊惠保”待遇。


3

关于费用补偿原则的约定

图片

保险公司在向受益人给付保险金时,若被保险人所发生的保障内费用已从其他途径获得补偿,且其他途径获得补偿的金额,加上保险公司按本保险产品约定给付的保险金之和超过了该被保险人实际发生的医疗费用,保险公司将按该被保险人实际发生的医疗费用扣除其他途径获得补偿的金额后的余额向该被保险人的医疗保险金受益人给付保险金,即包括本保险产品在内的各种途径所给付的所有医疗费用补偿金额之和不得超过该被保险人实际发生的医疗费用。

其他途径获得补偿的金额包含:从本保险产品之外的商业性医疗费用补偿型医疗保险、公费医疗、基本医疗保险、政府主办补充医疗及其他政府机构或者社会福利机构获得的医疗费用补偿金额。


4

关于特定药品医疗费用和特殊疗效药品医疗费用申请及给付的约定

图片


1. 药品处方开具

使用药品的药物处方必须在保险期间内由具有开具特定药品处方资格的指定专科医生开具,且被保险人疾病指征符合《聊惠保特定药品目录》支付范围或《聊惠保特殊疗效药品目录》支付范围,属于被保险人当前治疗必备的药品、未产生耐药。每次处方药剂量不超过壹个月,处方有效期的规定按国家或当地政府部门相关处方管理规定。


2. 药品申请

(1) 如开具处方的医院无相应药品,则须凭处方及其被审核通过后获取的购药凭证等材料前往本产品指定药店购买药品,或者预约送药上门。

(2) 被保险人须配合特定药品及特殊疗效药品的慈善援助用药申请。


3. 处方审核

本产品将按照约定的保险责任对被保险人的药品处方进行审核,根据被保险人的处方等相关申请材料,如果审核出现以下特殊问题,保险人将有权要求补充其他与药品处方审核相关的医学材料。如药品处方审核未通过,保险人不承担相关保险责任。药品处方审核的特殊情况包括但不限于:

(1) 提交的被保险人特定药品相关的医学材料,不足以支持药品处方的开具或审核。

(2) 医学材料中相关的科学检验方法报告结果不支持药品处方的开具。


5

关于异地就医的约定

图片

1.已办理医保异地就医备案的,在市外医疗机构(仅限中国大陆境内的基本医疗保险定点医院)就医,可正常申请理赔;

2.异地就医患者个人首先自付费用不纳入“聊惠保”报销范围;

3.在非基本医疗保险定点医院所产生的医疗费用,不予赔付


6

关于责任免除的约定

图片

1. 因下列情形之一,导致被保险人支出医疗费用的,保险人不承担给付保险金责任:

1) 投保人对被保险人的故意杀害、故意伤害。

2) 被保险人故意自伤或自杀,但被保险人自杀时为无民事行为能力人的除外。

3) 被保险人因挑衅或故意行为而导致的打斗、被袭击或被谋杀。

4) 被保险人未遵医嘱服用、涂用、注射药物,但按使用说明的规定使用非处方药不在此限。

5) 被保险人受酒精、毒品、管制药物的影响,但遵医嘱使用药物的情形不在此限。

6) 任何生物、化学、原子能武器,原子能或核能装置所造成的爆炸、灼伤、污染或辐射。

7) 战争、军事冲突、暴乱或武装叛乱、恐怖

8) 被保险人故意犯罪或抗拒依法采取的刑事强制措施。

9) 被保险人接受美容手术、矫形手术、变性手术或非因意外伤害而进行的整形手术。

10) 被保险人接受各类医疗鉴定,包括但不限于医疗事故鉴定、精神病鉴定、孕妇胎儿性别鉴定、验伤鉴定、亲子鉴定、遗传基因鉴定。

11) 工伤、医疗事故。

12) 应当从工伤保险、生育保险中支付的。

13) 各种不育(孕)症、性功能障碍的诊疗项目(如男性不育、女性不孕检查、治疗费,违反生育政策的一切医疗费用),各种教学性、科研性和临床验证性的诊疗项目费用;体育健身、养生保健消费、健康体检、婚前检查、旅游体检、职业体检、出境体检等非疾病治疗项目类费用。

14) 法律、法规、政策、文件、保险条款等规定的其他不予支付的费用。

2. 对于“基本医疗保险范围内医疗费用保障”,当地基本医疗保险规定不予支付的医疗费用,保险人也不承担给付保险金责任。

3. 对于使用本保险合同约定的特定药品的被保险人,在(一)以外,如存在下列情形的,保险人也不承担给付保险金责任:

(1)被保险人未经指定专科医生处方用药。

(2)药品处方的开具与本产品《聊惠保特定药品目录》、《聊惠保特殊疗效药品目录》支付范围不符。

(3) 未在本产品指定的医院或药店购买的药品。

(4)每次药品处方超过壹个月的部分的药品费用。

(5) 药品处方的开具与国家药品监督管理局批准的该药品说明书中所列明的适应症用法用量不符或相关医学材料不能证明被保险人所患疾病符合使用特定药物的指征。

(6) 被保险人的疾病状况,经审核,确定对药品已经耐药,而产生的费用。

(7) 被保险人符合慈善援助用药申请,但因被保险人未提交相关申请或者提交的申请材料不全,导致援助项目申请未通过而发生的药品费用;被保险人通过援助审核,但因被保险人原因未领取援助药品。

4. 被保险人不符合入院标准、挂床住院或住院病人应当出院而拒不出院,从医院确定其离院之日起发生的一切医疗费用,保险人不承担给付保险金责任。

5. 被保险人在等待期内发生的医疗费用,或者在等待期内发病但在等待期后因之发生的医疗费用,保险人不承担给付保险金责任,并退还该被保险人已交纳的保险费;但因遭受意外伤害而发生医疗费用的不在此列。

6. 对于本保险合同载明的免赔额,保险人不承担给付保险金的责任。


图片


释义

01

指定专科医生:指定专科医生应当同时满足以下四项资格条件:

图片

(1)具有有效的中华人民共和国《医师资格证书》。

(2)具有有效的中华人民共和国《医师执业证书》,并按期到相关部门登记注册。

(3)具有有效的中华人民共和国主治医师或主治医师以上职称的《医师职称证书》。

(4)相关医生在确诊或向患者开具处方时,所服务医院为二级及以上医院,并服务于与处方适应症治疗相关的临床科室。


02

特药指定药店

图片

特定药品和特殊疗效药品的指定药店,具体参见附件三《特药指定药店目录》。在特药指定药店购买药品享受药品直付和送药上门服务,在基本医保定点医疗机构购药则只能享受事后报销,无法享受药品直付和送药上门服务。


03

《聊惠保特定药品目录》支付范围

图片

(1)《聊惠保特定药品目录》支付范围参见附件一《聊惠保特定药品目录》。

(2)使用药品的处方必须在保险期间内由指定专科医生开具,属于被保险人当前治疗必备的药品、符合使用特定药物的指征、未产生耐药(耐药是指肿瘤病灶按照 RECIST(实体瘤治疗疗效评价标准)评价标准有进展)且未超出《聊惠保特定药品目录》中的支付范围约定。

(3)药品的用法用量符合国家药品监督管理局批准的说明书中所列明用法用量,且每次处方药剂量不超过壹个月,处方有效期的规定按国家或当地政府部门相关处方管理规定。

(4)需根据《“聊惠保”理赔须知》的约定进行用药申请和理赔,在基本医保定点医疗机构或指定药店进行购药,并配合进行特定药品的援助用药申请。


04

《聊惠保特殊疗效药品目录》支付范围

图片

(1)《聊惠保特殊疗效药品目录》支付范围参见附件二《聊惠保特殊疗效药品目录》。

(2)使用药品的处方必须在保险期间内由指定专科医生开具,属于被保险人当前治疗必备的药品、符合使用特定药物的指征、未产生耐药(耐药是指肿瘤病灶按照 RECIST(实体瘤治疗疗效评价标准)评价标准有进展)且未超出《聊惠保特殊疗效药品目录》中的支付范围约定。

(3)药品的用法用量符合国家药品监督管理局批准的说明书中所列明用法用量,且每次处方药剂量不超过壹个月,处方有效期的规定按国家或当地政府部门相关处方管理规定。

(4)需根据《聊惠保特殊疗效药品目录》的约定进行用药申请和理赔,在指定医疗机构或指定药店进行购药,并配合进行特定药品的援助用药申请。


05

住院

图片

指被保险人入住医院正式病房进行治疗,正式办理入出院手续,但不包括下列情况:

(1)被保险人入住急诊观察室、家庭病床、联合病房。

(2) 被保险人入住康复病房(康复科)或接受康复治疗。

(3) 被保险人住院过程中1日内未接受与入院诊断相关的检查和治疗,或 1 日内住院不满24小时,但遵医嘱到外院接受临时诊疗的除外。

(4) 其他不合理的住院,包括在住院期间连续若干日无任何治疗,只发生护理费、床位费等情况。


06

基本医保定点医疗机构

图片

中国大陆境内的基本医疗保险定点医疗机构。


07

慈善援助

图片

指由慈善机构设定的针对特定药品的慈善项目或捐助计划等。


08

耐药

图片

指以下两种情况之一 :

(1) 实体肿瘤病灶按照 RECIST(实体瘤治疗疗效评价标准)出现疾病进展,即定义为耐药。

(2) 非实体肿瘤(包含白血病、多发性骨髓瘤、骨髓纤维化、淋巴瘤等血液系统恶性肿瘤)在临床上常无明确的肿块或者肿块较小难以发现,经规范治疗后,按相关专业机构的指南规范,对患者骨髓形态学、流式细胞、特定基因检测等结果进行综合评价,得出疾病进展的结论,即定义为耐药。


09

既往症人群

图片

是指2026年1月1日前在医保系统审批通过的门诊慢特病病种信息的,即为既往症人群(不分病种)


图片


相关附件

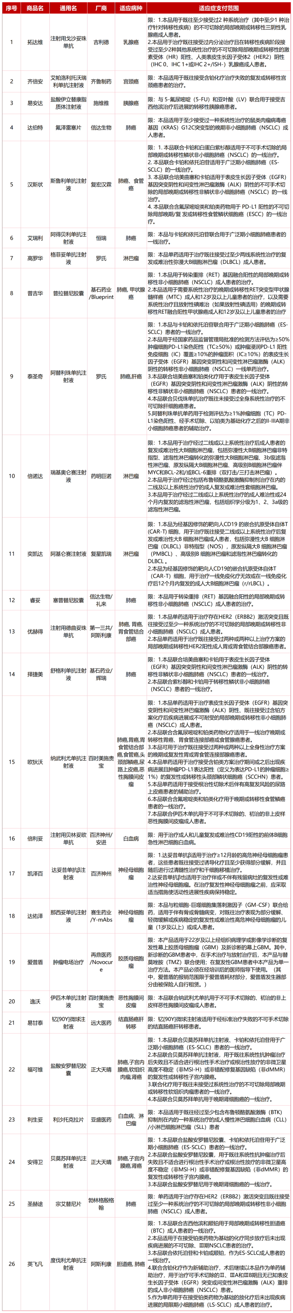
聊惠保特定药品目录

图片

上下滑动,查看更多

说明: 请留意各药品对应商品名称,确定您使用的药品的商品名称、通用名、支付范围等同时符合上表中的约定。同时,结合聊城市基本医疗保险药品目录调整及市场变化等情况,本产品保留对《聊惠保特定药品目录》调整的权力,如有调整将在“聊惠保”微信公众号公示。


《聊惠保特殊疗效药品目录》

图片

请留意各药品对应商品名称,确定您使用的药品的商品名称、通用名、支付范围等同时符合上表中的约定。同时,结合聊城市基本医疗保险药品目录调整及市场变化等情况,本产品保留对《聊惠保特殊疗效药品目录》调整的权力,如有调整将在“聊惠保”微信公众号公示。


《特药指定药店目录》

图片

说明:

1、仅限倍诺达、奕凯达、海芮思、逸沃、达佑泽、瑞唯抒、维葡瑞、赛增8种药品支持在异地指定药店购药。

2、易甘泰(钇[90Y]微球注射液)是一款放射性药物,有特殊储存及运输要求,因此仅限医院内购药使用。

3、为更好地向被保险人提供保障,结合药品目录的调整与药店的调整,本产品保留对《特药指定药店目录》调整的权利。


守护健康,从“聊惠保”开始


参保方式:

一、打开“智慧茌平”公众号,点击左下方菜单“聊惠保”进行参保;


来源:聊惠保
编辑:高 阳