AI社交也有“脑电波”?清华校友Nature论文颠覆认知,揭示共享神经动态或成智能体通用法则

AI 智能体竟能像生物一样互相交流?清华大学本科校友、美国德克萨斯大学西南医学中心博士毕业生、目前已入职美国强生公司的张兴健,发表了自己的一作 Nature 论文。对于当下大火的 AI 智能体,该研究发现 AI 智能体居然和生物存在某些相似之处。


图片

图 | 张兴健(来源:https://www.linkedin.com/in/xingjian-zhang24)


其发现,AI 智能体在概念上与生物智能体相似,因为:第一,AI 智能体会接收社会输入;第二,AI 智能体会做出影响其他智能体的社会决策;第三,AI 智能体拥有一个对于输入和决策进行编码的神经网络。


图片

图丨相关论文(来源:Nature


此外,研究团队发现,本次所研究的生物系统和 AI 智能体系统在网络结构上存在一定差异:


第一个差异是:在生物系统中人们只能检查整个大脑的一小部分,而在 AI 智能体中则可以访问参与决策的完整神经网络; 


第二个差异是:小鼠中的特定细胞类型并不与 AI 智能体中的神经网络直接对应,小鼠们共享共同的组织原则比如共享环境刺激的表征和交互伙伴的行为等。


这些共享原则很可能促成了生物系统和 AI 智能体在神经动态上的显著相似性。这些相似之处表明,对于相互作用的神经系统来说,共享的神经动态是一种基本且具有普遍性的特性。


在动物中,对于参与共享神经动态的特定高维神经元成分进行精确扰动,在技术上具有一定挑战性,因此难以确定脑间同步性如何在功能上促进了社会互动。而 AI 智能体的一个重要优势在于,它让人们可以完整地访问每个 AI 智能体的神经网络,并可以轻松地干预系统。


图片

(来源:Nature


图片

当多个 AI 智能体进行交互,会出现社会交互的复杂动态吗?


众所周知,社交互动是一个适应性的过程,它支持着几乎所有动物的生存和成长。在社交互动中,个体的行为决策并非孤立存在,而是具有内在的联系。个体的行为以及内部状态会持续相互影响并彼此适应。此前,关于社会互动的研究主要聚焦于单个大脑以及它如何处理和回应社交输入。然而,这种方法可能无法充分捕捉到社会行为的动态特性。


为了更好地理解社会大脑的功能,另一种方法是将互动中的所有参与者视为一个统一的综合系统,同时测量各个大脑中的神经活动。由于来自多个大脑的神经活动基本上遵循相同的时间线,因此这种方法有望揭示出能够反映相互作用互惠性的新兴神经特性。


业内一些采用非侵入性技术的研究表明,当人类和其他灵长类动物进行社交互动时,参与者之间会出现共享的神经动态,比如脑间同步性。最近,有学者通过利用体内钙成像和电生理学技术开展实验,成功地以单细胞分辨率展示了社会互动中的鼠脑和蝙蝠脑中的神经元的相关性。


然而,人们对潜在的神经元成分仍然知之甚少。目前,仍有两点尚未弄清:首先,特定神经元细胞类型能否以及如何针对脑间神经动态产生不同的影响?其次,共享神经动态能否以及如何在更高维度的神经空间中显现出来?无论要理解哪一种神经过程,细胞类型特异性和多维状态空间都是两个最基本的方面。但是,在任何物种的任何脑区中,这两者都尚未被用于研究大脑之间的神经动态。


而学界对于跨物种间脑神经动态的发现,进一步提出了这样一个问题:这种现象是否是包括智能体在内的所有互动主体的一种固有基本属性?


深度强化学习的最新进展催生了能够自我进化的 AI 系统,这些系统通过与环境或其他 AI 智能体的交互来提高任务执行性能。这为本次研究团队提供了一个绝佳机会,让他们得以探究当多个 AI 智能体进行交互时,是否也会出现社会交互的复杂动态问题。也让他们有机会探究这能否被用于模拟生物系统中的社会交互。考虑到 AI 智能体可能能够学会以类似于生物有机体的方式交互,因此研究团队也探讨了这是否是由“其神经网络中与生物系统中观察到的相似动态”所驱动的问题。


图片

(来源:Nature


图片

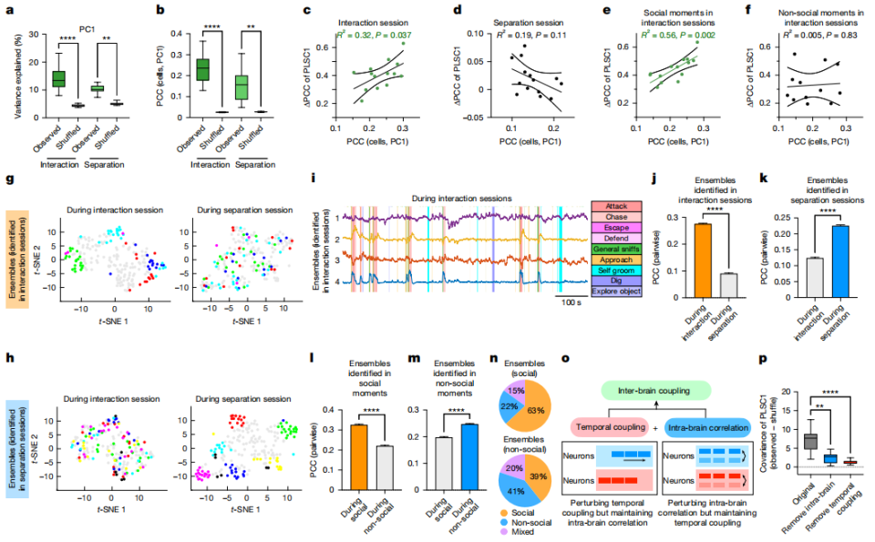
AI 智能体互动会产生跨个体共享的神经动态特征


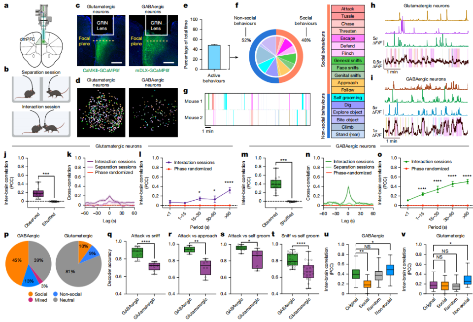
在人类受试者和动物研究中,尽管人们已经观察到个体之间的神经相关性,但是人们对其潜在的神经成分却知之甚少。为此,研究团队研究了具有特定分子标记的神经元亚群中的脑间动力学。他们发现,与谷氨酸能神经元相比,小鼠的背内侧前额叶皮层(dmPFC,Dorsomedial Prefrontal Cortex)中的 γ-氨基丁酸能神经元(GABAergic neurons,γ-aminobutyric acidergic neurons)在个体小鼠之间的相关性要高得多。这种差异可能源于 γ-氨基丁酸能神经元和谷氨酸能神经元的不同反应特性。


事实上,在小鼠的多个皮层区域之中,谷氨酸能神经元和 γ-氨基丁酸能神经元会受到感觉输入和大脑状态的不同调节,并会表现出不同的反应特征。本次研究还表明,内侧前额叶皮层(mPFC,Medial Prefrontal Cortex)的 γ-氨基丁酸能神经元可以调节社会行为。


尽管此前有研究表明,脑间动力学可能发生在某些特定频段,但是这些测量结果通常源自聚合的一维活动。通过偏最小二乘相关分析(PLSC,Partial Least Squares Correlation),研究团队识别出了一个在两个大脑之间共享的高维神经子空间。与单维测量相比,独特且共享的神经子空间的多维表征可作为一个有效框架,以用于表示群居动物间神经动态的关系。


通过这种方法,研究团队发现与谷氨酸能神经元相比,γ-氨基丁酸能神经元包含了一个明显更大的共享神经子空间,借此揭示了两组神经元群体之间脑间同步性结构中的一种此前未被充分认识的差异。尽管在没有行为信息的情况下,人们就能识别出共享和独特的神经子空间,但是独特的神经维度能够捕捉到每只小鼠的非社交信息,而共享的神经维度则能捕捉到两只小鼠社交行为的相关信息。


尤其是,共享神经动态不仅源于两个个体之间在时间上的协调行为,还源于对他者独特行为的表征。因此,共享的神经子空间和独特的神经子空间或能充当一种群体水平的机制,以用于将活动从内侧前额叶皮层选择性地路由至下游区域。


图片

(来源:Nature


还有一个有趣的问题是:下游神经元能否以及如何形成选择性连接?进而如何从这些子空间获取信息来调节社会行为和非社会行为?在人类身上,根据社会背景和社会任务的不同,人们已在许多不同脑区之间都观察到了脑间相关性。而本次研究团队所识别出的共享神经子空间可能反映了神经系统的一个基本原理,同时该原理存在于小鼠其他脑区以及包括人类在内的其他物种中。


通过在 AI 智能体中模拟社交互动,研究团队还发现,AI 智能体自行发展出了能够交互的行为策略。并且,与生物互动类似的是,不同 AI 智能体之间的互动产生了跨个体共享的神经动态特征。


令人惊讶的是,小鼠和 AI 智能体之间在共享神经动力学的许多特征上似乎也存在相似之处。正如研究团队在互动小鼠实验中所观察到的:两个主体之间的共享神经动态并非仅仅是由于共享输入或协调的动作输出,而是在两个主体进行不同动作时产生的。因此,在小鼠和 AI 智能体中,共享神经动态源于个体内部的神经元相关性以及交互诱导的时间耦合。与此同时,研究团队还发现,AI 智能体及其模拟环境目前仍然无法完全复现真实世界动物(例如小鼠)互动中涉及的所有行为细节特征。


尽管如此,此次发现已能极大拓展人们对于大脑间神经动态的细胞水平理解,并为探索其他由分子标记或连接模式所定义的神经元亚群体奠定了基础。研究团队指出,通过选择性地破坏那些促成共享神经动态的神经成分,能够显著减少个体的社交行为,这表明了共享神经动态在社会互动中的重要性。


因此,他们推测多智能体系统不仅能够作为理解社会互动中涌现行为策略的新平台,还可以作为测试特定神经成分因果作用的平台,而这些在动物模型中可能正好是难以被考察的。与此同时,其认为随着 AI 日益成为人类日常生活的一部分,深入理解 AI 社交互动也有助于增强人们对于社交 AI 模型的理解与设计。


图片

(来源:Nature


值得注意的是,担任本次论文共同通讯作者的美国加州大学洛杉矶分校教授洪暐哲和论文一作张兴健都是清华本科校友。从论文信息来看,张兴健是在洪暐哲课题组从事博士后期间完成了这项研究。目前,洪暐哲团队主要致力于探究神经环路及其底层计算如何在单个大脑内调控社会行为决策,以及个体间社交互动如何催生出脑间神经特性的涌现。


参考资料:

1.Zhang, X., Phi, N., Li, Q. et al. Inter-brain neural dynamics in biological and artificial intelligence systems. Nature (2025). https://doi.org/10.1038/s41586-025-09196-4


运营/排版:何晨龙

来源:DeepTech深科技

仅用于学术分享,若侵权请留言,即时删侵!