确认了!即将抵达晋江!

新的一周

晋江以阳光满满开场

午后大部分镇街最高气温在22℃左右

以东石镇的23.1℃为最高

户外体感舒适

但暖冬余额已严重不足

“实力派”冷空气正火速赶来报到!

图片


福建天气情况

据福建气象消息

强冷空气将携风雨降温来跨年

福建北部山区在元旦假期可能飘起雪花

今天(30日),全省大部多云到晴

东北部地区夜间局部有小雨

31日,全省多云到阴

中北部地区部分有小雨

1月1日,全省多云到阴,部分有小雨

北部高海拔山区局部有小雪或雨夹雪

雨雪可能导致

道路湿滑或结冰、能见度降低

注意防范对假期出行、交通运输的

不利影响


图片


受强冷空气影响

全省气温从1月1日开始将明显下降

最低气温过程降幅可达7~13℃

福建内陆的部分和其余的局部县市

将出现寒潮天气

最低气温出现在3—4日

西部、北部地区部分城区

可达-5~0℃,有结冰

中南部沿海县市城区4~8℃

其余地区城区-1~4℃,有霜冻或结冰

这个元旦假期天寒地冻

要特别注意防寒保暖


 该图片疑似AI生成图片


需要注意的是

31日起海上东北大风风力会明显增强

31日至元月2日

我省沿海海区有8级东北大风

最大阵风9-10级

注意防范沿海大风对航运、滨海旅游和

渔业等的不利影响


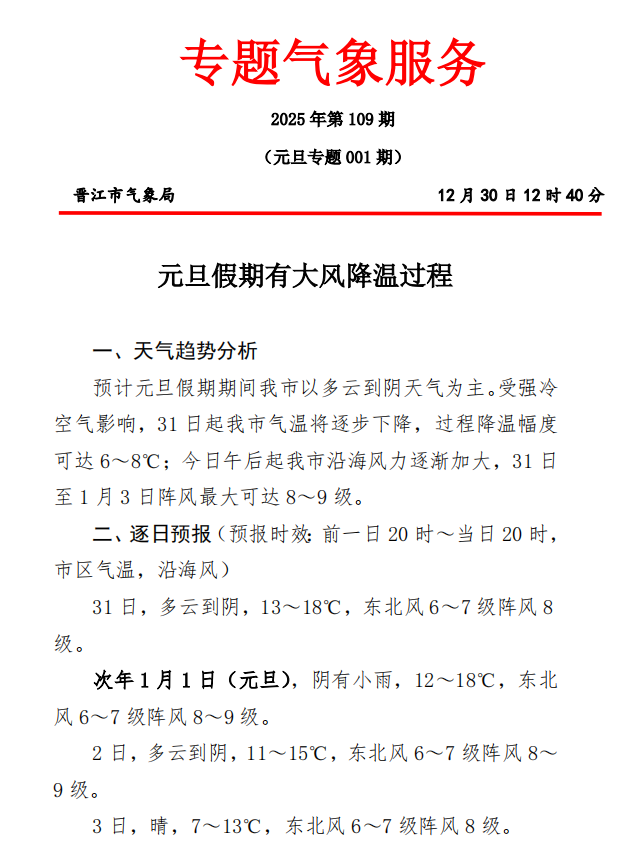
晋江天气情况

据晋江市气象局消息

明天(31日),新一股冷空气来袭

届时,大风降温成为主旋律

沿海阵风将加大至7~8级

图片
图片


图片


内容来源:福建气象、晋江市气象台

本期编辑:江梦娴

本期校对:严学锦

本期审核:张杰 卢古质