养犬新规!后天起,这些行为最高拘10天!

新修订的治安管理处罚法

将于2026年1月1日起

正式施行!

图片

湖州公安@养犬的朋友们

这次修订专门给养犬划了“红线”

从今往后养犬不再是私事

而是关乎公共安全的“法律题”

违规养犬

轻则罚款,重则拘留!





新法前瞻:

养犬相关法律原文及解读


新修订的《中华人民共和国治安管理处罚法》将于2026年1月1日起正式施行,其中对养犬行为的约束作出明确规定,相关条款原文及适用场景提前了解:

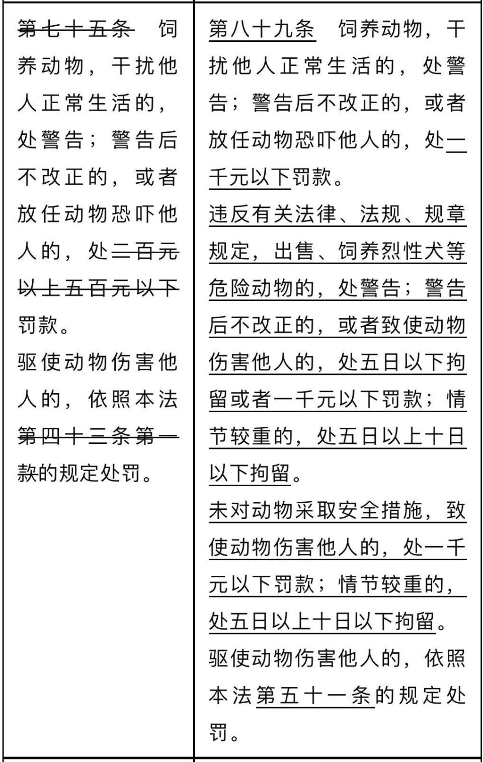
一、干扰他人正常生活

法律原文:饲养动物,干扰他人正常生活的,处警告;警告后不改正的,或者放任动物恐吓他人的,处一千元以下罚款。

适用场景:犬只深夜持续吠叫、在楼道随地便溺产生异味扰民、放任犬只追逐路人恐吓他人等。

二、违规饲养危险动物

法律原文:违反有关法律、法规、规章规定,出售、饲养烈性犬等危险动物的,处警告;警告后不改正的,或者致使动物伤害他人的,处五日以下拘留或者一千元以下罚款;情节较重的,处五日以上十日以下拘留。

适用场景:在重点管理区域饲养藏獒比特犬等当地明令禁养的烈性犬/大型犬,或饲养危险动物后未做好隔离,导致伤人。

三、未采取安全措施致动物伤人

法律原文:未对动物采取安全措施,致使动物伤害他人的,处一千元以下罚款;情节较重的,处五日以上十日以下拘留。

适用场景:遛犬不牵绳、未给大型犬佩戴嘴套,导致犬只咬伤、抓伤路人;携带犬只乘坐公共交通工具(非导盲犬)引发冲突致他人受伤。

四、驱使动物伤害他人

法律原文:驱使动物伤害他人的,依照本法第五十一条的规定处罚(注:第五十一条为“殴打他人或故意伤害他人身体”相关处罚,处五日以上十日以下拘留,并处五百元以上一千元以下罚款;情节较轻的,处五日以下拘留或者一千元以下罚款)。

适用场景:故意驱使犬只攻击他人,造成他人身体伤害的,按故意伤害相关条款从重处罚。

若发现身边有违规养犬行为,可拨打110举报。

图片

△图片来源于最高人民法院司法案例研究院


近年来,对于因饲养烈性犬

未牵绳、未佩戴嘴套

导致路人被咬伤的事件

多依据《中华人民共和国民法典

追究民事侵权责任

侵权人往往只需承担

受害者的医疗费用等损失

违法成本较低


图片

△图片来源于央视新闻


如今,根据新修订的

《中华人民共和国治安管理处罚法》

从明年1月1日起

遛狗不拴绳

严重者最高可能被拘留10天

文明养犬

既是对他人负责

也能给自己和“毛孩子”的日常

多一份稳稳的安心↓





养犬须知


从“道德自律”到“法律义务”的五大转变,新《中华人民共和国治安管理处罚法》的施行,标志着养犬行为从“道德倡导”全面转向“法律约束”,养犬人需要主动适应五大转变,避免触碰法律红线

1. 责任认知转变:遛狗不拴绳不再是“个人习惯”或“素质问题”,而是明确的违法行为,一旦引发后果需承担法律责任,养犬人必须树立“牵绳即责任”的意识;(遛犬时使用长度不超过1.5米的牵引绳,遇老人、小孩、孕妇主动避让)

2. 行为规范转变:出户“三件套”(犬绳、犬牌、清洁袋)成为法律要求,携犬乘电梯需佩戴嘴套或装入犬笼,主动避让老人、孕妇、儿童等特殊人群,这些细节将纳入执法检查范畴;

3. 犬只管理转变:需提前确认饲养犬只是否属于当地烈性犬名录,及时为犬只办理免疫接种和养犬登记,未免疫、未登记的犬只可能面临没收处罚;

4. 纠纷处理转变:若犬只意外伤人,需第一时间配合救治、承担赔偿责任,切勿逃避或推诿,否则将面临加重处罚;

5. 权利边界转变:养犬的自由以不侵犯他人权利为前提,不得放任犬只吠叫扰民、不得携犬进入学校、医院、商场等禁入场所(导盲犬等工作犬除外),否则将依法受到处罚。


文明养犬

这些知识要牢记

👇👇👇


图片
图片


图片

学法知法,明辨是非

守法用法,行稳致远

湖州公安@广大群众

一起主动学习新法内容

共建和谐社会!





本文由“湖州七彩警薇”微信团队出品


核发:杨 悦   审核:洪官升

责编:翁文杰   编辑:金璐璐

综合:央视新闻、最高人民法院司法案例研究院