因公司制度不健全致公私财产混同,老板遭股东举报获刑八年引争议 | 刚调查

图片

“我们合伙成立公司以后,因为没有及时制定管理制度,导致公私财产混同,这一点却被人抓住漏洞恶意举报,使我身陷刑案实属冤枉。”12月25日,青海恒鑫仓储物流有限公司(以下简称“恒鑫公司”)原法定代表人徐长来接受新黄河记者采访时表示,此前因股权纠纷,他遭公司股东蔡某玲举报侵占公司财产800多万元。2025年11月,经循化县法院一审判决,徐长来构成职务侵占罪及挪用资金罪,数罪并罚被判处有期徒刑8年。因对一审判决不服,他已于近日提起上诉,二审目前尚未开庭。

图片

据徐长来介绍,2019年他和蔡某玲等人在青海省海东市互助县共同成立恒鑫公司,公司成立后管理比较松散,在日常资金流转中,各股东及其各自控股关联公司与恒鑫公司之间存在互相垫资转账、个人资金与公司资金高度混同使用等情况,“法院认定的所谓涉案资金是我实控的另一家公司转入恒鑫公司的,恒鑫公司未承担任何成本,怎么就成我非法占有公司财产了?经会计师事务所核算,恒鑫公司至今还欠付我的一家控股关联公司1350多万元。”

针对此案,徐长来辩护律师表示,从一审法院委托的会计师事务所会计司法鉴定意见书中可知,恒鑫公司未制定公司管理制度及内控制度,各股东及其各自控股关联公司与恒鑫公司之间随意进行资金拆借、转付,存在严重的财产混同行为。按照最高人民法院发布的典型案例来看,在公司股东个人财产与公司财产存在高度混同的情况下,如果公司股东个人财产与公司财产之间双向往来频繁,无法准确区分涉案财产权属,不宜认定构成职务侵占罪和挪用资金罪

股权转让起纠纷,股东举报老板

2019年7月8日,徐长来与蔡某玲等人共同成立恒鑫公司,注册资本4900万元,徐长来担任恒鑫公司法定代表人,蔡某玲是公司股东之一。2020年3月,恒鑫仓储物流园项目开始实施,项目负责人为徐长来。如今,他正在取保候审中。

“公司成立初期,为了维持项目运转,我四处奔走筹措资金,甚至抵押个人全部财产贷款,不惜垫资千万余元用于仓储物流园项目前期建设。”徐长来说,仓储物流园项目前期诸多工程款项支出存在没有开具发票情况,导致公司无法入账,且因为当时是疫情期间,为了能预开具发票争取税收优惠,公司在向青海省海东市互助县税务局咨询后,经初步测算,可以开具800万余元的发票。为了开票合规,公司采取了先与相关方签署工程类合同,再给该四位相关方“支付”相应款项,据此开具增值税普通发票的做法。在徐长来的授意下,2021年1月28日、29日,公司工作人员马某安等人将836万余元支付给上述四人。1月29日,四人又将上述款项转入马某安账户。同日,马某安通过转账817万余元,并在2月3日以现金存入18万余元的方式全部转回至恒鑫公司。在徐长来看来,这只是一次为开发票的走账业务,没想到却因此成为获罪理由。

图片

2021年6月,因经营理念出现分歧,他和蔡某玲协商后,将他所持有的恒鑫公司23.5%的股权和前期所有投资款作价1900万元,并额外将公司名下的一辆越野车一起转让给蔡某玲,并配合对方完成工商变更登记,蔡某玲就此持有原属徐长来的全部股权。“没想到,协议签订后,蔡某玲拒不支付转让款,并于2023年1月以我涉嫌职务侵占为由向公安机关报案,还威胁我说只要肯答应免费转让股权,就让公安撤案。”徐长来回忆。

根据蔡某玲的陈述,她是因为在核对账目后发现徐长来虚开发票侵占公司财产836万元的事情后,才提出了跟徐长来解除此前的股权转让协议,并把自己购买但办证成徐长来名字的一处房产归还等要求。

12月26日,新黄河记者致电蔡某玲欲了解相关情况,对方及自称其代理律师者拒绝作出相关回应。

备注文字出错,转账变职务侵占?

在案证据显示,2023年1月13日,蔡某玲向互助县公安局报案称徐长来涉嫌职务侵占后,同年3月互助县公安局立案侦查,后向互助县检察院移送起诉。2024年3月,互助县检察院以“犯罪事实不清、证据不足,不符合起诉条件”为由作出不起诉决定书。之后,经蔡某玲一方申诉,该案由循化县检察院审查起诉。2025年3月,循化县检察院针对此案向循化县法院提起公诉。2025年11月12日,循化县法院作出一审刑事判决:被告人徐长来犯职务侵占罪,判处有期徒刑七年,并处罚金40万元;犯挪用资金罪,判处有期徒刑一年六个月。数罪并罚,决定执行有期徒刑八年,并处罚金40万元;责令被告人徐长来退赔恒鑫公司817万余元等。

图片

在职务侵占罪构成上,法院认为,徐长来在担任恒鑫公司法定代表人、恒鑫仓储物流园项目负责人期间,指示出纳马某彪、工作人员马某安将公司836万余元以签订虚假合同、虚开发票的方式支付给其他四人,后该四人又将上述款项转入马某安账户,由马某安将其中817万余元转回恒鑫公司。徐长来在其他股东不知情的情况下,指使他人将公司资金转出并转回马某安的账户的行为,已经使公司脱离了对该资金的管控,资金性质发生改变,侵害了公司财产所有权,徐长来利用职务便利非法占有公司财产,数额巨大,该行为构成职务侵占罪。

据徐长来介绍,当马某安将817万余元转回恒鑫公司时,出纳马某彪将该笔资金误备注为“代交徐长来股本金”,此举被法院认为资金权属发生改变,由公司资金变为个人资金,这成为其获刑的关键证据。记者注意到,在一审判决书中,马某彪在其证言中提到,“因业务不精,我认为是徐长来个人的钱转入公司是投入资金,因此备注为代交徐长来股本金”。

图片

“在开完发票后,我仅指令马某彪将款项转回公司,未作出任何指示,根本没提过将其作为股本金转入的说法。马某彪也已经承认自己是误写了,而且公司最后也未将该笔款项作为股本金入账,所谓案涉款项转入时作为我的入股本金的事实完全无法成立。”徐长来解释称,法律层面股东资本的实缴,尤其是提前实缴,因为涉及其他股东的权益,须经其他股东一致同意,否则无法形成有效注资,且是否作为实缴资本,应以财务记账和工商登记为准,绝对不可能以转入时的“备注”为准,此为法律常识。另据一审法院委托的会计师事务所会计司法鉴定意见书显示,2021年1月29日由马某安以代交徐长来投资款名义将817万余元转至恒鑫公司账户,虽然进账单备注为“代交徐长来股本金”,但该笔款项缺少股东签字确认(包括徐长来),马某安与徐长来之间也未签订代交股本金协议或其他书面文件,无明确的代缴意思表示,因此817万余元不能认定为徐长来缴纳股本金,只能作为对恒鑫公司转出资金的归还。

此外,徐长来还表示,按照公司财务支付流程,未经蔡某玲方同意,上述款项的转出无法完成,“恒鑫公司在款项支付环节有两个U盾,为了确保公司两方股东之间的相互监督,一个U盾由我掌控,另一个U盾由蔡某玲掌控。网银支付环节,任何一笔企业网银支付,需两个U盾一起操作才能完成,缺一不可。自始至终,该笔款项的转出蔡某玲都是知情同意的。”不过,在蔡某玲的证言中,其则称对资金转出一事并不知情。

公私财产分不清,老板称公司倒欠自己钱

恒鑫公司自成立起就没有自有资金,项目运转全靠我们股东及关联公司垫资拆借,现在法院判我职务侵占817万多元,认为我非法占有公司财产,可这笔钱本来就来自我实控的另一家公司进行贷款后转入恒鑫公司,贷款也最终由我实控的公司来偿还,恒鑫公司未承担任何成本,何谓我非法占有公司财产?”徐长来还表示,根据法院委托的会计师事务所会计司法鉴定意见书显示,在将他和他的控股关联公司与恒鑫公司资金往来情况进行收支相抵后,恒鑫公司还欠付他任法定代表人的另一家公司1350多万元。

除了被判犯职务侵占罪之外,徐长来还被判犯挪用资金罪。判决书显示,徐长来在2019年至2021年期间,多次挪用本单位资金共计232万元归个人使用且超过三个月未还,属数额较大,构成挪用资金罪。另外,在关于公诉机关指控的另一起涉及404万元的挪用资金问题上,法院称经查该笔资金已偿还,不构成挪用资金罪。

记者注意到,据一审法院委托的会计师事务所会计司法鉴定意见书显示,恒鑫公司自成立起未制定公司管理制度及内控制度,公司股东、负责人、相关管理人员及出纳进行大宗采购时未履行必要的审批流程或经股东会、董事会批准决定,股东会、董事会形同虚设;恒鑫公司与股东及其关联公司之间随意进行资金的拆借、转付,存在将恒鑫公司大额资金转付股东个人账户、股东其他关联公司账户的情况,大额资金拆借未经股东会审议通过,未签订借款合同约定偿还期限,存在严重的财产混同行为,导致财产权属无法区分。

图片

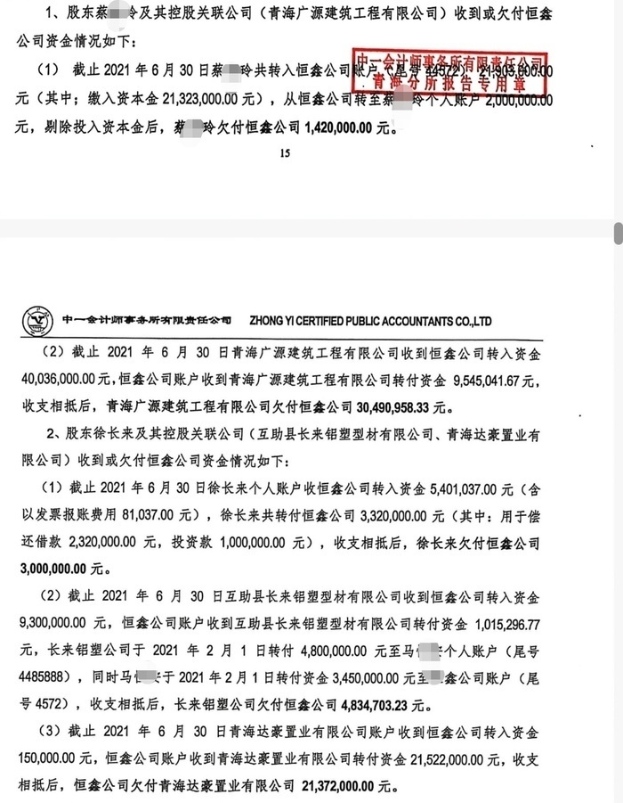
在一审法院委托的会计师事务所会计司法鉴定意见书中,记者看到,包括徐长来、蔡某玲等多位股东在内,各股东及其各自控股关联公司与恒鑫公司之间存在互相垫资转账等情形。其中,经蔡某玲转入恒鑫公司又从恒鑫公司转至蔡某玲个人账户,在剔除投入资本金后,蔡某玲欠付恒鑫公司142万元;蔡某玲控股关联公司收到恒鑫公司转入资金又转付恒鑫公司,收支相抵后,蔡某玲控股关联公司欠付恒鑫公司3049万余元。徐长来收到恒鑫公司转入资金又转付恒鑫公司,收支相抵后,徐长来欠付恒鑫公司300万元;徐长来控股关联公司收到恒鑫公司资金又转付恒鑫公司,收支相抵后,徐长来控股关联公司欠付恒鑫公司483万余元;徐长来另一家控股关联公司收到恒鑫公司转入资金又转付恒鑫公司,收支相抵后,恒鑫公司欠付徐长来另一家控股关联公司2137万余元。

“收支相抵后,简单计算一下就能得出恒鑫公司还欠付我控股关联公司1350多万元。”徐长来说。

财产权属明确是定罪前提,最高法曾发布典型案例

“在公司经营中,公司股东个人财产与公司财产存在高度混同的情况下,如果公司股东个人财产与公司财产之间双向往来频繁,无法准确区分涉案财产权属,那么在证据层面不宜简单认定涉案财产系公司财产,不能确认行为人的行为实质上侵害了公司财产所有权或使用权,不宜认定构成职务侵占罪和挪用资金罪。”针对此案,徐长来辩护律师认为,无论是职务侵占罪还是挪用资金罪,其界定的重要标准在于案涉资金是否属于“本单位财物或资金”。在徐长来一案中,涉及职务侵占罪的817万余元来源于徐长来控股的一家关联公司贷款,并经徐长来控股的另一家关联公司转借给其任法定代表人的恒鑫公司。另外涉及挪用资金罪的232万元,经一审法院委托的会计师事务所会计司法鉴定意见书显示,在恒鑫公司及其股东和股东控股关联公司的资金流转中,恒鑫公司还欠付徐长来控股的关联公司1350多万元,“在恒鑫公司财务管理混乱,公司财产与股东个人财产严重混同的情况下,如何将涉案资金准确定性为‘本单位财物或资金’?”

新黄河记者注意到,2025年11月5日,最高人民法院微信公众号发布题为《最高法发布涉民营企业产权和民营企业家权益保护再审典型案例》中,提及“窦某某职务侵占、挪用资金、隐匿会计凭证、会计账簿再审改判无罪案”。

该案例提到,2010年5月,原审被告人窦某某与某置业公司签订案涉房地产项目合作开发协议,采用楼面价包干方式由窦某某承包经营,并设立某置业宁国分公司专门用于项目开发,该分公司独立核算,自负盈亏,由窦某某担任负责人、总经理。原审认定,在某置业宁国分公司经营期间,窦某某将其个人债务共计561.7万元计入某置业宁国分公司支出账目或用某置业宁国分公司资产抵偿,因个人原因挪用某置业宁国分公司资金180万元。再审查明,窦某某的个人资产与某置业宁国分公司资产存在混同情形。2010年至2016年,某置业宁国分公司累计从窦某某及其亲属账户流入资金1400万余元,向窦某某及其亲属账户流出资金1亿余元,净流出资金共计9100万余元。经窦某某及其亲属账户流向其他单位或者个人的资金共计9400万余元,其中绝大部分与开发案涉项目及公司经营相关。

针对窦某某一案,一审、二审法院均认定窦某某犯职务侵占罪、挪用资金罪等,判处其有期徒刑并处罚金等。原审裁判生效后,窦某某提出申诉。安徽省高院指令安庆市中院再审。法院再审认为,窦某某的个人资产与某置业宁国分公司资产高度混同,故在没有全面查清窦某某及其亲属与某置业宁国分公司之间资金往来和用途的情况下,认定窦某某犯职务侵占罪和挪用资金罪事实不清、证据不足……安庆市中院于2024年3月8日作出再审判决,宣告窦某某无罪。

记者:刘钊 编辑:俞丹 校对:李莉