突发公告!深圳一演唱会叫停

12月28日

据“万物新声”发布的延期公告

原定于2026年1月16-18日

在深圳举办的

“摇滚编年史超级演唱会盛大的聚会”

演出延期


图片


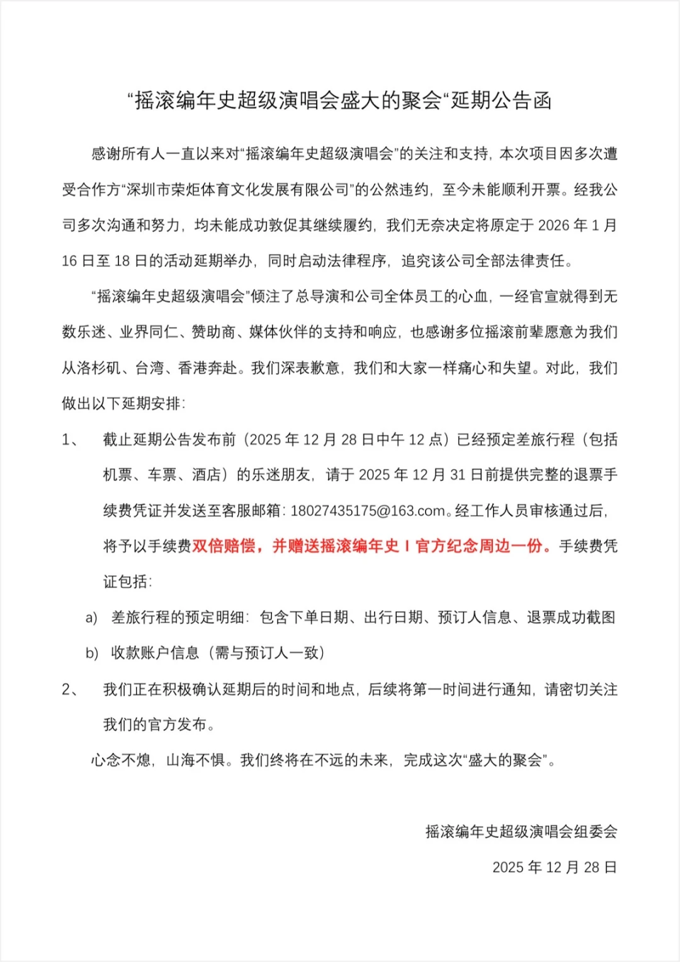
据公告,该项目因多次遭受合作方"深圳市荣炬体育文化发展有限公司"的公然违约,至今未能顺利开票。


经万物新声公司多次沟通和努力,均未能成功敦促其继续履约,决定将原定于2026年1月16日至18日的活动延期举办,同时启动法律程序,追究该公司全部法律责任。


据公告,截至延期公告发布前(2025年12月28日中午12点)已经预定差旅行程(包括机票、车票、酒店)的乐迷朋友,请于2025年12月31日前提供完整的退票手续费凭证并发送至客服邮箱:18027435175@163.com。经工作人员审核通过后,将予以手续费双倍赔偿,并赠送摇滚编年史官方纪念周边一份。


手续费凭证包括——

  • 差旅行程的预定明细:包含下单日期、出行日期、预订人信息、退票成功截图;

  • 收款账户信息(需与预订人一致)。


另外,公告还提到,万物新声公司正在积极确认延期后的时间和地点,后续将第一时间进行通知。


据此前“幸福福田”介绍,2026年1月16日-18日,摇滚编年史超级演唱会盛大的聚会(深圳站),连续三天每天6组摇滚巨星接力开唱,7小时不停歇,致敬华语摇滚黄金年代。


图片


评论区不少网友表示遗憾


图片
图片
图片
图片
图片
图片
图片



来源:深圳大件事、幸福福田等

编辑:刘嘉泳、蔡沐伯

校审:施冰冰、王容、郑创彬