全球精子危机已来临!多项研究:全球“小蝌蚪”质与量皆下滑,最新可局部涂抹的水凝胶制剂或可实现对受损精子的精准修复

不知道你是否注意到,身边谈论“备孕困难”、“试管助孕”的夫妻越来越多了?社交媒体上,“如何提高精子质量”、“男性备孕攻略”也成为热议话题。这并非偶然,全球生育率持续走低,已成为一个不容忽视的公共健康议题。

这背后除了社会经济发展、婚育观念变化等因素,一个常被忽视却至关重要的“男主角”——男性生育力正面临危机

长久以来,生育话题似乎总是围绕女性展开,但科学研究告诉我们:约30%-50%的不孕不育案例中,男性因素难辞其咎。更令人担忧的是,有迹象表明,全球男性的精子质量可能正在经历一场“衰退”。

这是危言耸听,还是有数据支撑的现实?如果精子质量真的在下滑,我们除了求助昂贵的辅助生殖技术,还能做些什么?有没有更主动、更前沿的方法来“修复”这些疲惫的“小蝌蚪”?

要回答这些问题,需要把不同层级、不同视角的研究放在一起看。今天,我们就循着三项关键研究,一起来瞅瞅究竟是怎么回事。

精子数量下降,已经不是特例

2023 年,来自以色列希伯来大学公共卫生学院的Hagai Levine团队发表了一篇被广泛引用的系统综述与Meta分析,题为Temporal trends in sperm count: a systematic review and meta-regression analysis

图片

这项研究整合了1973年至2018年间、来自53个国家的223项研究数据,总样本量超过5.7万名男性是目前关于精子数量变化最系统、时间跨度最长的分析之一。研究关注的核心指标是精子浓度和总精子数,并特别区分了“普通人群男性”和“已证实具有生育能力的男性”,以尽量避免就诊人群带来的偏倚。

研究结果显示,不仅在北美、欧洲和澳大利亚等传统研究区,在南美、亚洲和非洲,精子数量(包括浓度和总数)同样在下降。这意味着,这并非某个地区或某种“生活方式”独有的问题。

更令人警惕的是时间趋势的变化。统计数据显示,在2000年之前,精子数量的下降相对缓慢(全体未筛选男性的精子浓度平均每年下降约1.16%);而在 2000年之后,下降速度明显加快(每年下降约2.64%),前后具有显著性差异(P=0.024)。这种加速下降的现象在多种统计模型和敏感性分析中都保持稳定,提示其并非偶然波动。

图片

全球精子数量下降呈加速趋势

作者还在论文最后的讨论部分中强调,精子数量下降不仅关系到生育率,还可能反映男性整体健康状况的变化。已有研究显示,精子数量偏低与代谢异常、心血管疾病风险、甚至全因死亡率相关。因此,这一趋势被视为一种潜在的公共卫生预警信号。

精子究竟“坏”在了哪里?

以上宏观数据告诉我们“下降确实存在”,但它并不能回答一个更贴近生活的问题:男性的精液质量到底为什么会变差

这一问题,正是深圳地区一项大样本临床研究试图回答的重点。

2025年,来自深圳市中医院男科广州中医药大学第四临床医学院的研究者们,在《中国性科学》期刊上发表了论文《深圳地区2022年-2024年10529例不育男性精液质量的回顾性研究》。这项研究回顾性分析了两年多时间内 10529 名不育男性的精液检测结果,是近年来国内样本量较大的区域性研究之一。

研究显示,在这些前来就诊的不育男性中,仅有约43.66%的精液参数完全正常,其余超过一半存在不同程度的异常。但当研究者进一步拆解具体指标时,一个非常清晰的特征浮现出来:精液量、精子浓度和精子总数在多数患者中并未显著下降,而前向运动精子比例(PR)和精子活动率却明显受损

深圳地区10529例不育男性精液质量总体特征

图片

换句话说,在深圳这样快节奏的一线城市中,男性不育更多表现为“精子还在,但跑不动了”。这与传统印象中“精子少” 导致不育的模式并不完全一致。

研究进一步分析了年龄因素的影响。结果显示:30岁以前男性的精液质量相对稳定;但在30岁之后,精液量、PR和精子活动率开始逐渐下降;40岁以上男性的PR和活动率,往往已经接近正常参考值的下限。这种变化并未体现在精子浓度或总数上,再次强调了功能性损伤而非数量性减少的特点。

此外,研究还发现精液质量存在明显的季节差异。深圳地区春季的精液质量整体最好,而秋冬季相对较差。研究者推测,这可能与气候条件、温湿度变化、生活节律以及心理压力的季节性波动有关。

这项研究的重要意义在于,它将宏观的“下降趋势”具体化为可被感知的临床现实:精子功能的损伤正在提前发生,且首先体现在“活力”上

当问题不再只是描述,

医学开始尝试“修复”

如果趋势已经存在,现实问题已经清晰,那么下一个不可回避的问题就是:还能不能干预

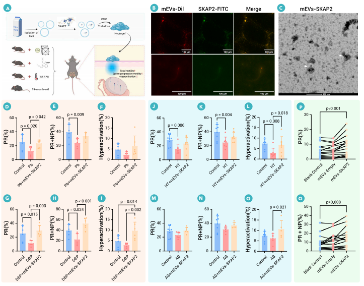
2025年,来自复旦大学生殖与发育研究所浙江大学医学院深圳市妇幼保健院等机构的研究团队,在The Innovation期刊发表了最新研究。这篇文章代表了一种完全不同的研究思路,不再停留在流行病学描述,而是直指精子功能受损的分子机制。

图片

该研究聚焦于SKAP2蛋白。此前的基础研究已发现,SKAP2在维持精子鞭毛微管结构、精子运动能力以及顶体完整性方面发挥关键作用。当SKAP2功能受损时,精子往往出现运动障碍、形态异常甚至DNA损伤增加。

基于这一机制,研究团队设计了一种创新性的递送策略:利用牛奶来源的细胞外囊泡作为天然载体,将功能性SKAP2蛋白装载其中,再将其嵌入一种可外用的水凝胶体系(mEV-SKAP2)。通过阴囊皮肤局部涂抹,这一系统可以实现对睾丸和精子的非侵入性递送

为了证明该凝胶能透过皮肤发挥作用,他们将荧光标记的SKAP2和mEV制成凝胶,涂抹于小鼠阴囊皮肤。激光共聚焦显微镜观察发现,两种荧光信号均成功出现在了睾丸生精小管内部以及附睾取出的精子表面(下图B),证实了该制剂出色的经皮吸收和靶向递送能力。

在多种精子损伤模型中,包括重金属暴露、内分泌干扰物、热损伤以及自然衰老,这种mEV-SKAP2水凝胶均显著改善了精子的前向运动能力和整体活力。更令人鼓舞的是,研究团队从中国三家生殖中心获取了16名弱精子症志愿者的精液样本,在体外用mEV-SKAP2进行孵育。结果显示,与空白对照组或空囊泡对照组相比,mEV-SKAP2处理组的精子前向运动比例和总活力均显著提高(下图P-Q),为未来临床应用提供了初步依据。

尽管这一技术仍处于研究和转化阶段,但它释放出一个重要信号:精子功能下降,并非只能被动接受,未来可能通过精准、靶向的生物学方式进行修复

图片

mEV-SKAP2水凝胶的构建及其改善精子运动能力的作用示意

小结

综上,这三篇研究共同提示我们:男性生育力的变化是真实存在的,而且正在发生;但同时,医学也正在从理解机制、识别风险,走向探索修复的可能性。

精子质量并不是一个难以启齿或抽象的指标,而是与生活方式、工作压力、作息规律和健康状态紧密相关。它的变化往往是缓慢的、无声的,却可能在多年之后,才以生育困难的形式显现出来。

这场守护战,固然“道阻且长”,但依靠科学,我们亦是行则将至,未来可期。毕竟,连“小蝌蚪”都有“外挂”可以装了,还有什么难题是人类智慧解决不了的呢?


参考资料:

[1]Levine H, Jørgensen N, Martino-Andrade A, Mendiola J, Weksler-Derri D, Jolles M, Pinotti R, Swan SH. Temporal trends in sperm count: a systematic review and meta-regression analysis of samples collected globally in the 20th and 21st centuries. Hum Reprod Update. 2023 Mar 1;29(2):157-176. doi: 10.1093/humupd/dmac035. PMID: 36377604.

[2]陈春秀,洪志明,杨宇,王胜杰,陈文铄,韦一,张廉勤等.深圳地区2022年—202410529例不育男性精液质量的回顾性研究,2025(06):6-10.

[3]Hydrogel-mEV-SKAP2: A promising biotherapeutic product for male fertility decline., Zhang, Guanghui et al. The Innovation, Volume 0, Issue 0, 101214

来源 | 生物谷
撰文 | 一颗
编辑 | 木白