元器件终端市场洞察及机会分析|202512

图片


作者/编辑:Don


来自芯八哥第651篇原创文章。


图片

市场头条


存储涨价延续,看好H200解禁下中国AI供应链增长。


图片

元器件供应链市场头条回顾

资料来源:各公司最新信息、芯八哥整理


图片

市场数据


季节性影响下,中国消费电子下降明显,汽车、工业及通信保持增长。


图片

最新主要终端产量同比增速一览

资料来源:国家统计局、工信部、芯八哥整理


1、消费电子延续下降


受季度需求影响,消费电子品类产量持续下跌。


具体看,11月中国智能手机产量1.18亿台,同比下下跌9.1%。


图片

截至2025年11月中国智能手机产量及增速

资料来源:统计局、芯八哥整理


智能手表方面,11月中国产量达495.20万台,同比下降30.0%。


图片

截至2025年11月中国智能手表产量及增速

资料来源:统计局、芯八哥整理


服务机器人方面,11月中国产量139.67万套,同比下降3.5%。

图片

截至2025年11月中国服务机器人产量及增速

资料来源:统计局、芯八哥整理


电子计算机整机(包含PC及服务器等)方面,11月中国产量2902.80万台,同比下跌1.4%。


图片

截至2025年11月中国电子计算机整机产量及增速

资料来源:统计局、芯八哥整理


2、汽车产销保持稳定


汽车产销量保持稳定,新能源汽车需求强劲。


具体看,11月中国汽车产销分别为351.90、342.90万辆,同比上升2.4%和3.4%。


图片

截至2025年11月中国汽车产销量及增速

资料来源:统计局、中汽协、芯八哥整理


新能源汽车方面,11月中国新能源汽车产销分别为184.10、182.30万辆,同比分别增长17.0%和20.6%,引领全球市场增长。


图片

截至2025年11月中国新能源汽车产销量及增速

资料来源:统计局、中汽协、芯八哥整理


3、工业机器人订单上升


工业机器人产量7.02万套,同比增长20.6%,头部厂商订单强劲。


图片

截至2025年11月中国工业机器人产量及增速

资料来源:统计局、芯八哥整理


4、新能源订单有所分化


中国储能保持飙升势头,光伏调整下波动明显。


具体看,11月中国光伏电池产量73.49GW,同比下跌3.0%。



图片

截至2025年11月中国光伏电池产量及增速

资料来源:统计局、芯八哥整理


动力和储能电池方面,11月中国产量为17.63万兆瓦时,同比增长49.2%。


图片

截至2025年11月中国动力和储能电池产量及增速

资料来源:统计局、芯八哥整理


5、通信设备换新提速


AI增长下通信换新需求加速,移动通信基站设备产量53.00万块,同比上升26.5%。


图片

截至2025年11月中国移动通信基站设备产量及增速

资料来源:统计局、芯八哥整理


6、家电产量波动下跌


受季度需求、政策影响,家电产量波动下降延续。 


具体看,11月中国彩电产量1744.90万台,同比下降5.0%。


图片

截至2025年11月中国彩电产量及增速

资料来源:统计局、芯八哥整理


11月中国空调产量1502.60万台,同比下跌23.4%。


图片

截至2025年11月中国空调备产量及增速

资料来源:统计局、芯八哥整理


11月中国冰箱产量944.20万台,同比上升5.6%。


图片

截至2025年11月中国冰箱产量及增速

资料来源:统计局、芯八哥整理


11月中国洗衣机产量1201.30万台,同比上升5.5%。


图片

截至2025年11月中国洗衣机产量及增速

资料来源:统计局、芯八哥整理


图片

产业政策


全球贸易政策缓解,关注欧盟取消燃油车禁令对电车产业影响。


图片

12月电子元器件产业政策回顾

资料来源:芯八哥整理


图片

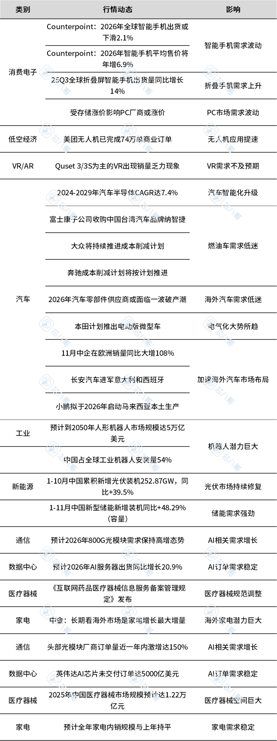
产业洞察


美团为代表无人机应用提速,存储影响下PC开启涨价。


图片

半导体及销售市场洞察

资料来源:芯八哥


*原创声明:本文为芯八哥原创文章,以上授权仅针对公众号,转载请保持内容的完整性,并注明来源出处,所有内容不得删减、修改,不得做商业用途,不允许网站及第三方平台直接二次转载,如需转载请通过公众号后台私信开通白名单。


图片