坚持住!重庆天气要反转!最近一钻被窝就浑身痒?越洗越痒?其实是种病!不少人直呼难受

【来源:重庆晚报】

重庆的小伙伴们

昨晚睡得可好

早上起来后

有没有舍不得离开被窝

最近重庆的天气

给人感觉就是冷冷冷

不过天气即将反转

今起全国大部陆续迎大回暖

重庆气温缓步回升至17℃

随着冷空气影响基本结束,今天,全国各地气温将开始触底反弹,其中东北、江南等地气温升幅最为显著。预计28日前后,各地气温将升至近期高点,重回较常年同期偏高状态。此外,一直到本月底,我国大部地区都将维持降水稀少、天气干燥的格局。

重庆市气象台预计,未来三天各地以多云为主,早上局地有雾,12月28日各地多云到晴,全市最高温升到17℃,有望约见阳光。

重庆天气具体预报:

26日白天到夜间(26日08时—27日08时),中西部和东南部地区阴天转多云,其余地区多云间晴,气温-1~15℃;中心城区阴天转多云,气温9~14℃。

27日白天到夜间(27日08时—28日08时),偏南地区阴天,其余地区多云到晴,早上局地有雾,气温-1~15℃;中心城区多云,气温8~14℃。

28日白天到夜间(28日08时—29日08时),各地多云到晴,早上局地有雾,气温1~17℃;中心城区多云间晴,气温9~16℃。

秋冬干燥注意补水

不少人吐槽皮肤瘙痒

秋冬天气干燥

重庆天气制作了

秋冬干燥季实用补水攻略

12月26日需轻度补水地区:丰都、垫江、大足、梁平、武隆、长寿、涪陵、荣昌、潼南、合川、两江新区、綦江、忠县、城口、铜梁、北碚、沙坪坝、九龙坡、渝中、大渡口、南岸、巴南、江津

12月26日需中度补水地区:奉节、巫山、巫溪、万盛、永川、酉阳、开州、璧山、黔江、秀山、云阳、石柱、彭水、万州、南川

重庆天气提醒

秋冬季节干燥寒冷

保暖的同时

还需加强润肤保湿

最近

不少网友在社交平台吐槽

夜晚钻进被窝准备美美睡觉

结果腿上、胳膊或后背

突然开始发痒

起初只是轻微的不适感

可越抓越痒

最后皮肤被挠得通红发热

图片
图片

你可能怀疑过床单

担心过螨虫

排查过皮肤过敏

但真相可能是——

一种名为“乏脂性湿疹”

(又叫“干性湿疹”)的皮肤问题

本质就是皮肤干到屏障受损

引发了炎症反应

“干”是怎么引起这种湿疹的

皮肤表面原本覆盖着一层薄薄的皮脂膜,能牢牢锁住水分。但秋冬季节是一年中最干燥的时期,空气湿度大幅下降,再加上室内暖气、空调、电热毯等取暖设备的使用,会进一步加速空气干燥,破坏这层宝贵的保护屏障。

对于部分人群来说,皮肤水分流失的情况会格外严重,进而出现“经表皮失水”现象:皮肤屏障受损后,无法有效锁住水分,导致皮肤变得干燥、紧绷、脱屑,出现类似干裂土地的细小纹路,甚至形成裂口,有时还会伴随发红和小疙瘩。

而晚上钻进被窝后,体温升高会加快皮肤表面水分蒸发,被窝内的干燥环境和皮肤与被子的摩擦,会进一步刺激神经末梢,从而引发强烈的痒感,形成“越抓越痒”的恶性循环。其中,小腿前侧、手臂外侧等皮脂腺分布较少、保湿能力弱的部位,往往是“重灾区”。

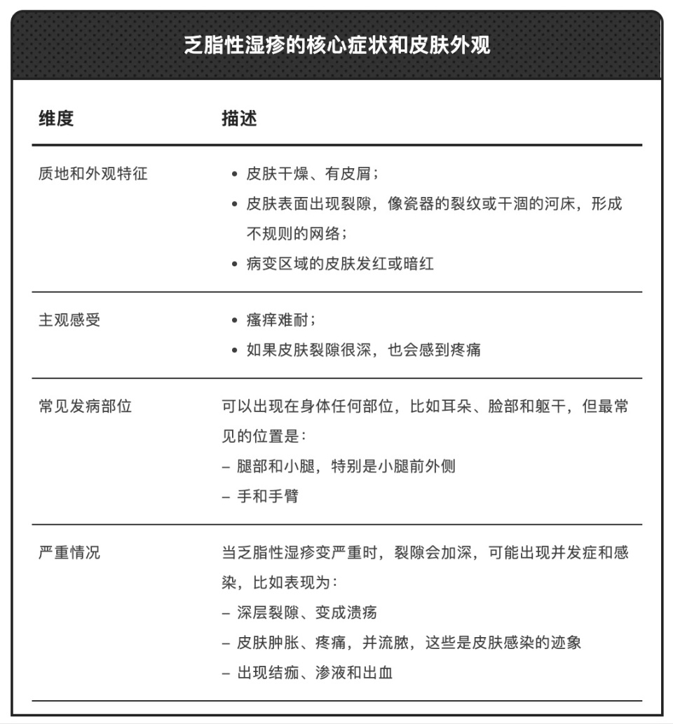
如何判断自己

是不是乏脂性湿疹

可以对照以下特征自查:

图片
图片

乏脂性湿疹的皮肤病变图

需要注意的是,除了干燥的秋冬季节,这三类人也可能在其它时候出现干性湿疹:

  • 老年人

随着年龄增长,人体皮脂腺、汗腺数量减少,皮脂腺分泌功能退化,皮肤上也会变得更干燥。

  • 婴幼儿

婴幼儿的皮脂腺分泌功能不够健全,也可能导致皮肤太干,所以宝宝的湿疹往往很常见。

  • 频繁洗澡的人

频繁使用强碱性肥皂、洗面奶,或洗澡水温过高,都可能引起皮肤脱脂。就像刷盘子时用热水,去油会更彻底一样。

做好这几点搞定“被窝痒”

  • 洗澡:别太热,别太久

减少洗澡频率,避免热水烫洗(建议水温控制在37℃以下),选用温和无皂基的中性或弱酸性清洁产品,缩短洗浴时间(每次不超过15分钟),避免过度清洁破坏皮肤屏障。

  • 保湿修复:及时锁水分

洗澡后是黄金时机,趁着皮肤还带有轻微湿润感,及时全身涂抹保湿霜,能牢牢锁住水分,重点滋养四肢、腰腹、小腿等易干燥部位。

  • 环境优化:营造舒适氛围

开启加湿器,提升室内湿度;避免直接接触电热毯、暖气片、壁炉等加热源,减少皮肤水分蒸发。

  • 穿衣:穿柔软宽松的衣服

皮肤屏障受损后会变得格外脆弱,日常穿衣需遵循“柔软、宽松、无刺激”原则:

✅避免穿紧身、修身的衣物,减少对皮肤的压迫和摩擦;

✅贴身衣物优先选择纯棉等肤感舒适的面料;

✅尽量避免羊毛等容易引发刺激的材质直接接触皮肤。

核心原则就是:穿衣后不会加重皮肤瘙痒、刺痛等不适。

严重时别硬扛,遵医嘱治疗。如果皮肤已经出现明显发红、炎症反应,单纯依靠保湿无法缓解时,及时就医。

重庆晚报综合@重庆天气、申工社

深圳卫健委微信公众号、丁香医生

责 编:张 亚

主 编:宋 宇

总值班:周 圆

       声明:此文版权归原作者所有,若有来源错误或者侵犯您的合法权益,您可通过邮箱与我们取得联系,我们将及时进行处理。邮箱地址:jpbl@jp.jiupainews.com