2026马年贺岁纪念币/钞在北京哪些银行预约?附预约入口

大家期待的

2026年贺岁纪念币和纪念钞

已于12月22日起陆续发行

北京承办银行是哪家呢?

预约什么时候开启?

小编都整理好啦

一起来看~



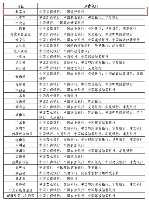
北京哪些银行可以预约2026马年贺岁纪念币/钞?


图片

截图源、信息源:中国人民银行

https://mp.weixin.qq.com/s/WQwVL9Aai5poCoPU8CTjLw


中国人民银行定于2025年12月22日起陆续发行2026年贺岁纪念币和纪念钞


其中双色铜合金纪念币1枚,纪念钞1张,金质纪念币1枚,银质纪念币1枚,均为中华人民共和国法定货币











北京承办预约兑换工作的银行业金融机构:

中国工商银行、中国建设银行

图片


✅各地预约分配数量公布

  • 公布时间:2026年1月12日前

  • 公布平台:承办银行官方网站











预约安排


预约业务承办时间:2026年1月13日至1月14日


预约登记渠道:承办银行官方网站等线上渠道或在营业时间内前往承办银行公布的预约兑换网点进行预约登记


2026年贺岁双色铜合金纪念币和纪念钞每人只能各预约一次


✅预约核实期:2026年1月17日至1月19日

  • 预约核实期内,未通过核查的公众可持预约登记使用的第二代居民身份证原件,前往预约登记的承办银行网点办理撤销违约记录及保留兑换资格业务


✅兑换安排

  • 预约兑换时间:2026年1月20日至1月26日

    办理2026年贺岁双色铜合金纪念币和纪念钞预约兑换

  • 所需证件:持在预约系统中登记的有效身份证件,前往约定的承办银行网点办理预约兑换业务

  • 若本次预约未兑换,相关信息将被记录,并影响下一次普通纪念币兑换,请预约成功的公众按时办理兑换

  • 中国人民银行各分支机构可根据实际情况延长2026年贺岁双色铜合金纪念币和纪念钞兑换期


✅预约兑换限额:2026年贺岁双色铜合金纪念币每人预约、兑换限额为20枚。2026年贺岁纪念钞每人预约、兑换限额为20张


✅身份证件要求

  • 有效身份证件必须为第二代居民身份证原件

  • 代他人办理的,须提供代办人和被代办人的有效第二代居民身份证原件,且被代办人数不超过5人

  • 由于第二代居民身份证原件遗失、未成年人未办理第二代居民身份证等原因,无法出具第二代居民身份证原件的,可以使用户口簿、临时居民身份证办理


关注【北京本地宝】
图片










2026贺岁纪念币纪念钞样式


01
双色铜合金纪念币


图片

1️⃣正面图案

双色铜合金纪念币正面图案为“中国人民银行”、“10元”字样,汉语拼音字母“SHIYUAN”及年号“2026”,底纹衬以团花图案。

2️⃣背面图案

双色铜合金纪念币背面图案为中国传统剪纸艺术与装饰年画元素相结合的马形象,衬以花灯和萱草图案,币面左侧刊“丙午”字样。

图片
正面图案
图片
背面图案


02
纪念钞


图片

1️⃣正面图案

纪念钞正面主景为马的造型图案,上方为中华人民共和国国徽、“中国人民银行”、篆书“马”字印章,下方依次为光彩光变面额数字“20”与汉字“贰拾圆”、动感全息图案、透明视窗、盲文面额标记和冠字号码。


2️⃣背面图案

纪念钞背面主景为儿童欢庆锣鼓图案,辅以蒙古包装饰图案,上方为面额数字“20”、汉语拼音字母“YUAN”,下方为花卉与动感全息图案、年号“2026年”、行长章、面额数字“20”、“中国人民银行”汉语拼音和蒙、藏、维、壮四种民族文字的“中国人民银行 贰拾圆”字样。

图片
正面图案
图片
背面图案


✅2026贺岁双色铜合金纪念币和纪念钞面额、规格、材质及发行数量:

  • 双色铜合金纪念币面额10元,直径27毫米,材质为双色铜合金,发行数量为1亿枚(含留存历史货币档案1万枚)

  • 纪念钞面额20元,票面长145毫米,宽70毫米,采用塑料材质,发行数量为1亿张(含留存历史货币档案2万张)


双色铜合金纪念币和纪念钞与现行流通人民币职能相同,与同面额人民币等值流通


北京分配数量:


图片


✅金银纪念币规格和发行量

  • 1克圆形金质纪念币为普制币,含纯金1克,直径10毫米,面额10元,成色99.9%,最大发行量150000枚

  • 8克菱形银质纪念币为普制币,含纯银8克,边长23毫米,面额3元,成色99.9%,最大发行量1000000枚

✅发行方式:预约兑换

2026年1月12日前,中国人民银行分支机构将向社会公告当地2026年贺岁双色铜合金纪念币和纪念钞的分配数量等信息。承办银行将在其官方网站公布2026年贺岁双色铜合金纪念币和纪念钞预约兑换网点及每个网点的可预约数量等信息。


03
公众防伪特征


图片

1️⃣2026年贺岁双色铜合金纪念币公众防伪特征

(1)双金属结构和内芯复合材料。

硬币外环为黄铜合金,内芯为具有独特机读性能的镍带复合白铜材料。防伪特征效果见图1。

图片

图1 内芯-复合材料效果示意图


(2)斜全齿间隔半齿。

硬币外缘分布有交替排列的斜全齿与半齿。防伪特征效果见图2

图片

图2 斜全齿间半齿效果示意图


(3)隐形图文。

将硬币倾斜适当角度,可在正面面额数字“10”的轮廓线内,观察到两组由3个“10”和“RMB”构成的隐形图文。防伪特征效果见图3。

图片

图3 隐形图文效果示意图


(5)微缩文字。

在硬币正面面额数字“10”的底端,可观察到“RMB 10 YUAN”的微缩文字。防伪特征效果见图4。

图片

图4 微缩文字效果示意图


2026年贺岁双色铜合金纪念币公众防伪特征整体效果见图5。

图片
图片

图5 2026年贺岁双色铜合金纪念币防伪特征示意图


2️⃣2026年贺岁纪念钞公众防伪特征

(1)动感全息。

位于票面下方。改变观察角度,票面正面可见“如意云纹”、“山茶花”与“福”字组成的装饰纹样呈现多色动感特征。“福”字下部“田”字内可见立体动感高亮圆环效果。防伪特征效果见图6。


图片
(垂直观察)
图片
(倾斜观察)

图6 动感全息防伪效果示意图


(2)透明视窗。

位于票面下方。票面背面可见“八方花窗”内“福”字装饰纹样呈现金色效果。防伪特征效果见图7。

图片

图7 透明视窗防伪效果示意图


(3)光彩光变图案。

位于票面正面。改变观察角度,面额数字“20”的颜色在金色和绿色之间变化,并可见圆形光环效果。防伪特征效果见图8

图片图8 光彩光变图案防伪效果示意图


(4)雕刻凹印图案。

票面正面国徽、“中国人民银行”行名、篆书“马”字印章、马的造型图案、汉字“贰拾圆”、盲文面额标记,票面背面面额数字“20”、汉语拼音字母“YUAN”、儿童欢庆锣鼓图案、年号“2026年”、行长章、“中国人民银行”汉语拼音字母和蒙、藏、维、壮四种民族文字的“中国人民银行 贰拾圆”字样等均采用雕刻凹版印刷,触摸有凹凸感。

(五)双色铜合金纪念币和纪念钞与现行流通人民币职能相同,与同面额人民币等值流通。


推荐阅读:已正式发行!2026年贺岁金银纪念币报名指南→

-END-

▌来源:中国人民银行 北京本地宝综合整理

▌编辑:茄子(马鸣妍)