湖南10个市州寒假时间明确了

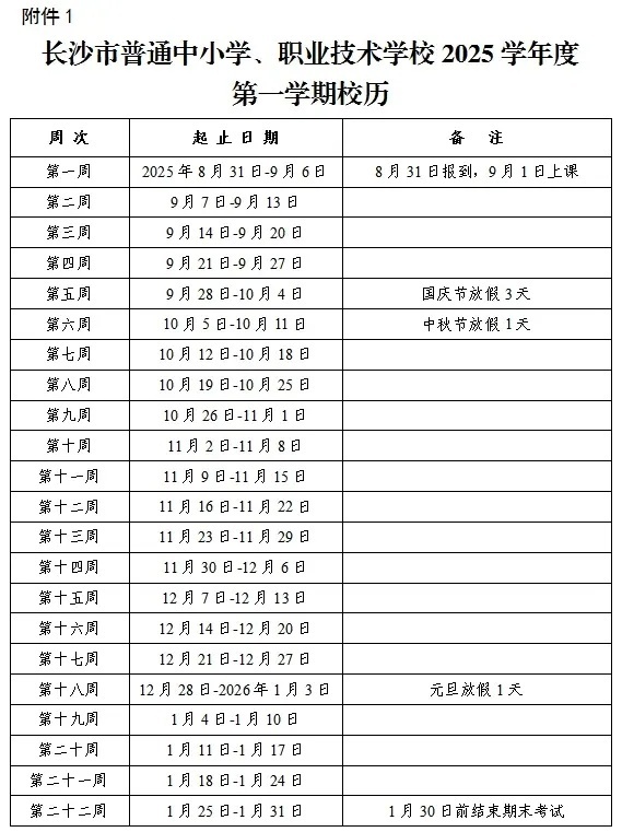
长沙

寒假从2026年2月1日开始,3月3日结束。

图片
图片

株洲

全市中小学(含中等职业学校)寒假自2026年1月31日开始,至2月28日结束。2026年春季学期将于3月1日报到,3月2日正式上课。幼儿园参照执行如遇冰冻等极端寒冷天气再另行安排。

湘潭

全市义务教育阶段学校、中职学校于2026年1月31日起放寒假;普通高中学校于2026年2月7日起放寒假。

邵阳

图片

常德

根据国家课程计划安排,常德市义务教育阶段学校于2026年2月1日放寒假,普通高中学校于2月8日放寒假,春季学期定于3月3日报到,3月4日正式上课。

张家界

全市义务教育阶段学校和中等职业学校定于2026年1月31日(农历腊月十三)放寒假。幼儿园、特殊教育学校放寒假时间参照执行。普通高中学校于2026年2月7日放寒假。

益阳

全市幼儿园、小学、初中中职学校、特殊教育学校原则上于2026年1月31日放假,普通高中原则上于2026年2月7日放假。如遇极端寒冷天气等特殊原因,各县市区教育行政部门可按照“一地一策”“一校一案”的方式调整放假时间。

郴州

据安2026年全市中小学放寒假时间为义务教育阶段学校1月31日、普通高中2月7日。2026年春季开学时间为:学生3月4日报到,3月5日正式上课;教师提前三天到校。

娄底

全市义务教育阶段学校、特殊教育学校、幼儿园于2026年1月31日起放寒假。普通高中、中等职业学校于2026年2月7日起放寒假。

湘西

全州中小学校于2026年1月31日放寒假,普通高中(含职高对口升学班)可以推迟至2月7日。

来源:湖南教育新闻网综合自各市州教育局官微官网、三湘都市报、益阳日报、 城步苗族自治县人民政府官网

编辑:阿瑞 二审:薇薇 三审:李茂林

【来源:湖南教育新闻网】

                声明:此文版权归原作者所有,若有来源错误或者侵犯您的合法权益,您可通过邮箱与我们取得联系,我们将及时进行处理。邮箱地址:jpbl@jp.jiupainews.com