10-15万元车型将普及4C超充,“降价”刹车,“增配”登场

封面 | Unsplash

作者 | 王秀明

编辑 | 韩永昌

极片Lab了解到,有车企正规划在10-15万元入门级车型上普及4C超充,即将随2026年改款车型上市。

“这次技术普及并不只是市面上普通的提升充电功率,最大的特点是零下30度低温条件下超充性能也很好。”有知情人士透露。

电池行业的“C”指的是充电倍率,理论上来讲,动力电池支持“几C”的充电倍率,就可以在几分之一个小时内将电池充满。

但车企一般会以峰值倍率为标准来做宣传。4C超充,理论上可以在四分之一个小时,也就是15分钟内充满,但实际使用时,从10%充至80%保持在15分钟,即可称为4C超充。

2022年,小鹏G9在全行业率先量产800V平台,此后超充便成为了每一个纯电车型,甚至大电量增混车型的必备能力。

宁德时代、欣旺达等公司,都已经发布了12C超充产品,比亚迪也推出了10C兆瓦闪充车型,电动汽车在充电速度上的竞争已趋于白热化。

但在10-15万元的入门级电动车型中,目前仍很难看到4C及以上的超充技术,这仍然是电池技术没有普惠到的市场。

电池技术以外,中高阶智驾在10-15万元的市场也处于缺失状态。近期,地平线在技术生态大会上宣布,基于单颗征程6M芯片的城市导航辅助驾驶(NOA)系统即将量产上车,预计搭载于10万元级国民车型。

也就是说,2026年,10-15万元的车型将同时支持4C超充以及城市NOA,这一细分区间将成为配置内卷,技术升级的主战场。

   降价刹车,增配登场

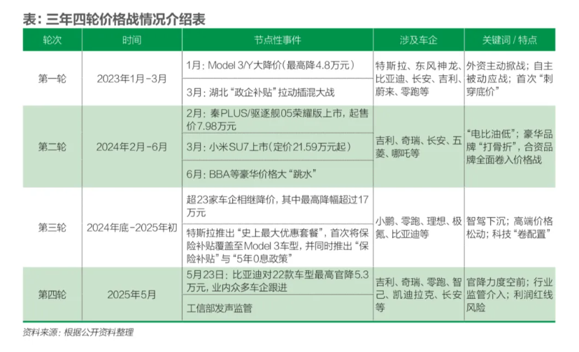
2022年,特斯拉率先降价,打响了中国车市价格战的第一枪。此后,国内外众多汽车品牌纷纷被动卷入,开启了长达三年、前后四轮的价格战周期。

图片图源:财经杂志

乘联会数据显示,2024年成为降价车型最多的一年,共有227款中国乘用车降价,远高于2023年的148款和2022年的95款。其中,2024年3月宝马i3以五折促销,成为豪华品牌全面参与价格战的标志性事件。

从乘用车均价来看,尽管期间偶有回升,但整体仍呈下滑趋势。新能源乘用车的零售均价从2022年的16.9万元,降至2025年10月的15.6万元,较2024年同期仍略有下跌。

价格战让太多车企和供应链企业尽显疲态,但部分企业仍在蓄力。一家车企内部人士向极片Lab透露,其入门款车型已连续两年降价,但“再降一两万也可以做到”。

这样无休止的降价,让产业链各环节频频发出“诉苦”之声。2025年6月,孔辉科技董事长郭川发表《我有一个梦想》一文,引发行业内外广泛讨论,也让供应商背负的压力进入公众视野。

现实中,已有多家中小供应商因难以承受价格战压力而退出市场。

据《财经》杂志报道,“不断被压价、账期被拖延,已成为供应链企业的不可承受之重。当前国内车企的应付账款及票据平均周转天数为182天,接近国际车企的两倍。”

倒在价格战之下的,不仅是中小供应商,还有整个汽车行业的利润率。国家统计局数据显示,中国汽车行业利润率已从2018年的7.3%降至2024年的4.3%,2025年第一季度进一步下滑至3.9%。

若放任无序价格战持续,整个行业必将遭受反噬。

值得庆幸的是,2025年上半年开始,工信部多次公开表态,将加大汽车行业“内卷式”竞争整治力度;中汽协也发布《关于维护公平竞争秩序 促进行业健康发展的倡议》,明确支持企业依法依规参与市场竞争,坚决反对无序“价格战”。

政府部门旗帜鲜明的反对行业内卷,才为这类无序的降价行为刹住了车。2025年下半年,中国车市的价格战已经在逐渐回归理性,市场秩序明显改善。

从崔东树发布的10月份市场观察来看,目前的价格竞争主要是新车推出直接突破原有价格的下限,而不是增配不降价的模式。10月直接降价的车型没有,而新车增配降价是提升性价比的方式较好。

崔东树还表示,目前随着车购税免税政策的退出临近,新能源车市场火爆。随着新能源车免税技术指标的升级,部分短续航和高耗电车型面临改款压力。部分品牌为冲年度目标可能突击促销,部分车企会通过技术升级而非单纯降价争夺市场,维护终端价格体系,保障年末市场内卷降低,实现可持续增长。

这意味着,无序降价被叫停后,即将到来的2026年,同价增配将成为车市的主旋律。

尤其是在电车需要缴纳一半购置税的情况下,电车的政策性优势逐渐消失,油车迎来了反扑的机会,电车需要更多手段来稳住销量。增配显然是必要的手段。

   供应链得到喘息

市场上,增配已经有了明确案例。

近期上市的2026款比亚迪秦L,搭载了云辇-C智能阻尼车身控制系统。这套系统此前是比亚迪中高端车型的专属配置,仅搭载于唐、宋L海狮 07 DM-i腾势D9等车型上。

此次下放至秦L EV,意味着消费者仅需15万以内的“白菜价”,即可享受媲美高端车型的驾控体验。

不仅如此,改款车型增配已经是常态。理想、小鹏、蔚来、智己等品牌今年新上市或改款车型都有不同程度的配置下放。

其中,智己LS6的迭代尤为激进,在2025年新款中直接增加了包括Nvidia Thor驾驶辅助方案、520线超级激光雷达在内的高阶配置。可以说,车企已在2025年下半年,提前吹响了配置战的前哨。

然而,从价格战转向配置战,并不意味着供应链的压力就此消失。车企为维持“增配不加价”的竞争力,成本压力必然持续向供应链传导。利润空间短期内难见回暖,但一个积极的转变正在发生:现金流的压力有望率先得到缓解。

这一转机源于一项关键政策。2025年3月,国务院新修订的《保障中小企业款项支付条例》,硬性规定大型企业付款账期不得超过60天。

60天账期,给了汽车供应链一针强心剂,随后全国17家重点车企陆续作出“供应商支付账期不超过60天”的公开承诺。

这些承诺,都有实打实的行动,比如一汽为落实60天账期,组建了财务、供应链、法务跨部门专项工作组,从流程到监督形成闭环管理。

据财联社报道,比亚迪对照自身业务情况,积极调整账款支付方式,拟将应收账款电子凭证切换为票据,供应商感受总体较好,起到了良好的示范效应。

对中小供应商而言,回款周期的缩短和现金流的稳定,是生存与修复的第一步。这虽不能立刻带来明显的利润,却提供了喘息之机。

总而言之,告别三年无序价格战的中国车市,正在开启“拨乱反正”的新阶段。

降价淡出,增配登场。虽然供应链的利润压力仍在,但更规范的付款节奏如同正在为行业“止血”。

当4C超充与城市NOA技术攻入10-15万元市场腹地,2026年的竞争,也正从一场消耗性的价格绞杀,转向一场以技术创新和体验升级为核心的综合较量。

这样的竞争,或许正是电动汽车走向真正的技术普惠与高质量发展的必经之路。