俞发祥被采取刑事强制措施,两家A股公司最新公告!

每经编辑:黄胜

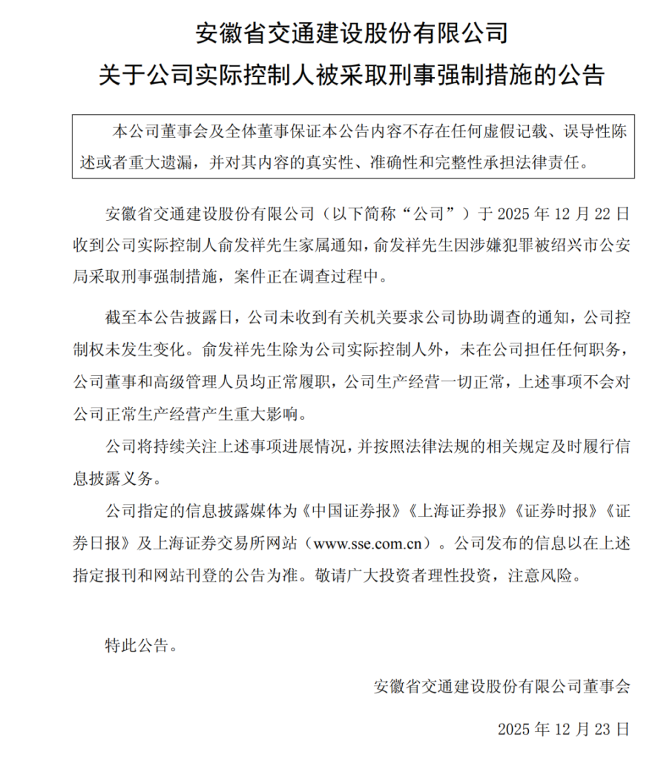
交建股份(603815.SH)今日公告称,公司实际控制人俞发祥因涉嫌犯罪被绍兴市公安局采取刑事强制措施,案件正在调查过程中。

目前公司未收到有关机关要求公司协助调查的通知,控制权未发生变化,生产经营一切正常,不会对公司正常生产经营产生重大影响。图片

盘面上,截至今日收盘,交建股份股价涨2.44%,报7.97元,总市值49.33亿元。
图片

祥源文旅(600576.SH)同日公告称,公司实际控制人俞发祥因涉嫌犯罪被绍兴市公安局采取刑事强制措施,案件正在调查过程中。

截至公告披露日,公司未收到有关机关要求公司协助调查的通知,公司控制权未发生变化。俞发祥未在公司担任任何职务,公司生产经营一切正常,上述事项不会对公司正常生产经营产生重大影响。

图片

盘面上,截至今日收盘,祥源文旅股价涨1%,报6.08元,总市值64.12亿元。

图片

近日,祥源控股集团有限责任公司发行的若干金融资产收益权产品到期后未能兑付,引发外界关注。

12月7日晚间,集团旗下两家上市公司祥源文旅和交建股份迅速发布公告,回应网络传闻,强调相关产品与上市公司无关、不承担担保责任。

每日经济新闻综合公开消息

每日经济新闻