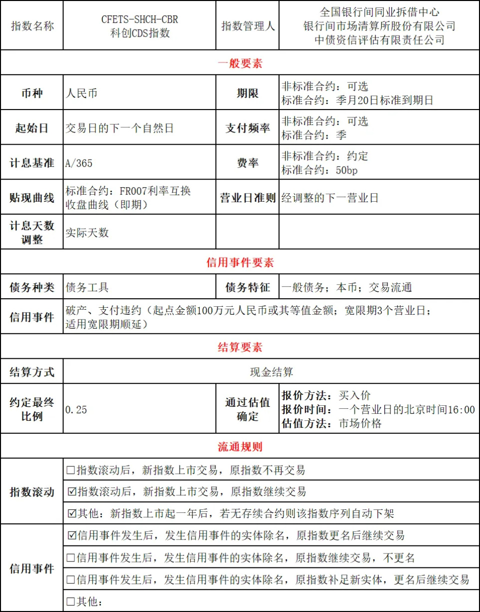
CFETS-SHCH-CBR科创CDS指数将于12月23日起上市交易

12月22日,全国银行间同业拆借中心发布公告称,CFETS-SHCH-CBR科创CDS指数于2025年12月23日起上市交易。自2025年12月23日起,全国银行间同业拆借中心和上海清算所每日发布CFETS-SHCH-CBR科创CDS指数信用曲线。

图片