免疫系统也能逆龄重启?mRNA按下“开机键”|2025科创要闻No.51

2025科创要闻No.51(12月15日-12月21日)

本期要闻轮值人:卫酉祎

“变老”不只是长出皱纹和白发,更是一场身体内部的长期磨损。世界卫生组织将衰老定义为“各种分子和细胞损伤随时间逐步积累的结果”,倡导在健康老龄化的框架下,关注人类如何在变老的过程中维持生理功能与高质量生活状态。

在漫长的抗衰老探索中,如何提高免疫系统的韧性尤其关键。当我们逐渐老去,免疫反应变慢,感染和肿瘤风险变高,疫苗的效果不佳。这背后的核心原因在于:负责精准识别“敌人”的T细胞群体随着年龄的增长而减少,多样性下降。

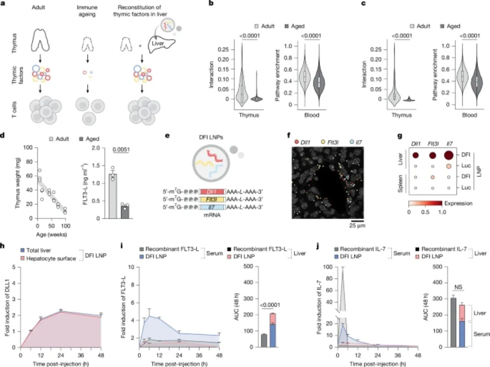
2025年12月17日,霍华德·休斯医学研究所的张锋团队在《自然》(Nature)杂志发表论文Transient hepatic reconstitution of trophic factors enhances aged immunity,报告他们通过mRNA疗法将肝脏打造成“临时蛋白工厂”以生产三种关键的免疫营养因子——DLL1、FLT3L 和 IL-7(合称为 DFI),把老年体内逐渐缺失的关键免疫提示重新补回来,从而改善T细胞功能。

研究团队先用多组学(multi-omic)分析,比较了年轻与老年小鼠的免疫信号通路,锁定了随年龄增长而显著减弱的三条重要通路:Notch 通路、FLT3L 通路和 IL-7 信号。随后,他们设计了一种用脂质纳米颗粒(LNP)把编码 DLL1 (Notch 通路中的关键跨膜蛋白配体)、FLT3L、IL-7 的 mRNA 通过静脉注射靶向肝脏,让肝细胞在一段时间内“按配方生产”这些因子,模拟年轻时更充足的免疫支持环境。

肝脏之所以适合做“临时蛋白工厂”,是因为它擅长生产并向全身输出蛋白质。这项蛋白合成能力在高龄时仍能保持。

通过上述mRNA疗法,老年小鼠的身体出现了一系列“免疫回春”的连锁反应:新生T细胞数量增加,多样性改善,胸腺功能显著恢复;对疫苗的反应强度接近年轻小鼠的水平;抗肿瘤能力有所提升,40%的老年小鼠清除了肿瘤。这种做法同时利用了mRNA本身“短命”的特点。研究结果显示,停药后效应可逆、未见明显突破自身耐受的迹象,这与传统重组细胞因子治疗常见的全身炎症性反应和自身免疫风险形成对比。

图片

肝脏 DFI 重建增强老年小鼠的免疫功能  来源:Nature

这项研究最富有想象力的地方在于,不是强行激活免疫系统,而是用工程师的思路,连接起缺失的关键免疫信号,让免疫系统自主运转起来,形成短期且可控的系统调节。

除了免疫抗衰,在探索多器官协同抗衰机制方面,科学家们也做出了令人瞩目的成果。2025年9月,中国科学院动物研究所刘光慧课题组、曲静课题组,联合首都医科大学宣武医院王思课题组在《细胞》(Cell)发表论文Senescence-resistant human mesenchymal progenitor cells counter aging in primates,论证了兼具抗衰老、抗应激和抗恶性转化能力的工程化人类抗衰型间充质祖细胞(SRC)在灵长类动物模型中延缓多器官衰老的效果,为衰老干预提供了另一种“细胞治疗范式”。

根据联合国的数据,预计到2070年代末,全球65岁及以上的人口将达到22亿,超过18岁以下儿童的数量。截至2024年,中国60岁以上人口首次突破3亿人,在全国人口中的占比超过1/5(22.0%)。

当前的抗衰老医学研究从“哪里坏了修哪里”的被动应对,转向“补上系统缺失信号、重新配置身体资源”的主动式编程。年龄不再是衡量生命衰老的唯一标尺。从免疫系统到器官细胞,探索重回青春的可能。这何尝不是一种“逆龄”?

生物医药

01 GSK超长效哮喘新药获批上市

12月16日,美国FDA批准葛兰素史克(GSK)研发的德莫奇单抗(Depemokimab,Exdensur)上市,作为附加维持治疗药物,用于治疗12岁及以上成人和儿童的嗜酸性表型严重哮喘。这是首个也是目前唯一获批用于治疗嗜酸性粒细胞表型重度哮喘患者的超长效生物制剂,给药方案为每年两次。

Depemokimab是新一代抗白介素5(IL-5)单抗,具有更长的半衰期、高结合亲和力及高效力。此次获批主要基于两项III期临床的积极结果,在52周内,与安慰剂相比,德莫奇单抗分别可使严重哮喘患者的哮喘发作风险显著降低58% 和48%。

点评:Depemokimab每年仅需皮下注射两次,相比传统生物制剂每2至4周注射一次的频率,极大减少了患者的治疗负担,不仅是严重哮喘治疗领域的一项突破,也标志着慢性病治疗进入更高效、便捷的新阶段。(罗仙仙)

02 人类三维基因组全景式结构-功能图谱

12月17日,4DN联盟在《自然》(Nature)发表论文An integrated view of the structure and function of the human 4D nucleome,描绘了一个立体而细致的“人类核组全景图”。此项研究整合Hi-C、Micro-C、SPRITE、GAM、ChIA-PET、PLAC-seq、TSA-seq、DamID等多种三维基因组技术,对人类胚胎干细胞(H1-hESC)和成纤维细胞(HFFc6)的染色质三维结构进行了全方位刻画,揭示了从染色质区室、拓扑结构域(TAD)、染色质环和亚核结构定位的多层级组织规律。

4DN联盟即国际4D Nucleome(4D核组)联盟,由美国NIH于2015年发起,旨在系统研究人类基因组在细胞核内的三维空间结构及其随时间的动态变化,是国际三维基因组学领域规模最大、持续时间最长的协作项目之一。 

点评:该研究为理解人类基因组在三维空间中的组织结构,提供了迄今为止最全面的图谱,深化了我们对生命本质的认识,也为解决医学、生物学领域的重大问题提供了全新的视角和工具。(罗仙仙)

03 发现直接调控细胞大小的非编码基因

12月16日,加拿大多伦多大学与多伦多病童医院的科研团队在《自然·通讯》(Nature communications)发表论文LncRNA CISTR-ACT regulates cell size in human and mouse by guiding FOSL2,报告他们首次从人体非编码基因组中识别出一个能直接调控细胞大小的基因——CISTR-ACT。

与编码蛋白质的基因不同,CISTR-ACT属于长链非编码RNA(lncRNA),是占人类DNA约98%的非编码基因组的一部分,该区域大部分尚未被充分探索。这项研究揭示,非编码基因组常被误称为“垃圾DNA”,在细胞功能中发挥关键作用。

在临床前模型中,减少或移除CISTR-ACT会导致红细胞和大脑结构出现显著变化,人类细胞实验也观察到类似现象;而增加CISTR-ACT则使细胞缩小,证实了其对细胞尺寸的调控作用。CISTR-ACT在DNA与RNA层面的双重作用,表明细胞大小的调控存在多种路径,这为开发针对癌症、贫血等疾病的精准疗法开辟了新方向。

点评:细胞大小关系到细胞能否高效承担代谢、分裂、运输和组织的工作,牵一发而动全身。这项研究的创新之处在于把“非编码暗物质”点亮,将细胞大小与可编程的基因调控机制联系起来,为理解相关疾病的成因和开发新疗法提供了新思路。(卫酉祎)

AI模型

01 英伟达发布 Nemotron 3 开源模型系列

12月15日,英伟达发布Nemotron 3家族开源模型以及配套的数据集和工具库,以供各行业定制开发agentic AI。

Nemotron 3包含三个版本,其中:Nemotron 3 Nano拥有300亿参数,主要用于目标明确、效率要求极高的任务;Nemotron 3 Super拥有1000亿参数,面向多智能体应用,并具备高精度的推理能力;Nemotron 3 Ultra配备更强大的推理引擎,参数规模约为5000亿,适用于更加复杂的应用场景。

点评:在Mate等AI巨头纷纷转向闭源后,英伟达成为美国为数不多的开源模型。尽管英伟达的CUDA (Compute Unified Device Architecture)本身是闭源的,但英伟达长期投入开源社区,前提是开发者使用英伟达的硬件。本次与Nemotron 3同步开放的数据和工具库也是这一策略的延伸。通过以开源模型作为“诱饵”和“粘合剂”,英伟达试图继续将整个AI开发与生态部署牢固地绑定在自己的硬件帝国。(丁莉)

02 谷歌发布最新模型 Gemini 3 Flash

12月18日,谷歌发布Gemini 3 Flash,并将之设置为Gemini应用中的默认模型,全面取代 2.5 Flash。它可在几分钟内将用户口述的想法转化为一个功能齐全的应用程序,无需任何编程门槛。

在评估编码代理能力的权威基准测试SWE-bench Verified中,Gemini 3 Flash得分高达78%,不仅把此前的2.5系列远远甩在身后,而且在逻辑深度等领域还反超了Gemini 3 Pro。但其价格不到Gemini 3 Pro的四分之一,运行速度却达到了2.5 Pro的3倍。

点评:距离Gemini 3 Pro发布不满一个月,谷歌再度出手,且成本大幅降低,这也回击了刚刚发布GPT-5.2的对手OpenAI,后者高昂的API调用成本一直饱受诟病。最近两个月,两家AI公司陷入了持续的“拉锯战”,争相发布了一系列新模型,谷歌试图利用自身在成本和渠道上的优势,迅速占领高频、海量的AI应用场景。既往,美国AI巨头信奉“大力出奇迹”,如今却在效仿中国的“追求性价比”路线,这也意味着商业化已迫在眉睫。(丁莉)

03 OpenAI发布智能体编程模型GPT-5.2-Codex 

12月18日,OpenAI发布GPT-5.2-Codex,并称之为迄今最前沿的智能体编码模型,赋能复杂的软件工程实践。GPT5.2-Codex基于GPT5.2⁠,并针对智能体编码进行了深度优化,具体改进包括:通过上下文压缩 (compaction) 提升长程任务的执行能力、在大规模代码变更(如重构与迁移)中具备更出色的性能、在 Windows 环境下表现更优,以及在网络安全防御方面显著增强。

点评:在发布GPT-5.2系列模型一周后,OpenAI乘胜追击,推出优化版的智能体编码模型GPT-5.2-Codex,挑战谷歌Gemini在AI编程领域的领先地位。可以预测,随着GPT-5.2-Codex全面开放,AI编程设计竞赛将步入白热化阶段,OpenAI 与谷歌的较量,也从基准测试走向实战应用。(卫酉祎)

04 腾讯混元发布开放体验的实时世界模型

12月17日,腾讯混元发布世界模型1.5(Tencent HY WorldPlay),这是中国首个开放体验的实时世界模型,用户输入文字描述或图片即可创建,并在生成的世界中移动探索,离开某个区域再次返回时,模型能“记住”该区域的三维结构,保持相对稳定一致的时空。从基准测试结果来看,混元世界模型1.5在视觉质量和几何一致性指标上超越所有模型。

同时,混元世界模型1.5首次开源了业界最系统、最全面的实时世界模型框架,涵盖数据、训练、流式推理部署等全链路、全环节。

点评:混元世界模型1.5通过重构上下文记忆机制等策略,在解决实时交互与长期空间记忆难以兼得的问题上取得了一些进步。这与李飞飞团队的RTFM形成了有趣的对比,RTFM构建了一个不依赖显式3D表示的世界模型,通过观看海量2D视频学习世界规律,并给每帧生成画面打上位姿,以保持记忆。混元世界模型1.5在基准测试的表现证明了其工程方案的有效性,但RTFM代表的“习得式”理念,可能指向更通用的未来。(丁莉)

半导体

01 锑晶体接触技术突破二维半导体器件尺寸微缩瓶颈

12月17日,南京大学王欣然等人在《自然·电子》(Nature Electronics)上发表论文Scaled crystalline antimony ohmic contacts for two-dimensional transistors,报告他们开发出锑晶体外延接触技术,解决了亚20纳米接触长度下二维半导体欧姆接触的难题。

研究团队发现,可通过分子束外延在二硫化钼(MoS₂)上生长晶态半金属锑接触,在接触长度为18nm时实现98 Ω µm的接触电阻。利用该接触制造了接触栅极节距为40nm的微缩场效应晶体管,其单层、双层和三层MoS2沟道器件的驱动电流分别达到0.85 mA µm−1、 0.95 mA µm−1和 1.08 mA µm−1。对晶体管阵列的统计分析证实了结晶锑接触的可重复性和稳定性。 

点评:近年来,台积电、英特尔、三星等晶圆代工龙头积极推动半导体制造工艺突破1纳米尺度后步入埃米时代。该研究突破了二维半导体在埃米节点晶体管应用上接触电阻随尺寸缩小而急剧增大的问题,通过系统性统计分析和性能对标,验证其技术路线在可靠性、可扩展性上的潜力,为我国先进半导体技术走向埃米时代提供了参考方案。(柯玉圆)

02 用于大规模智能视觉生成的全光芯片

12月18日,上海交通大学陈一彤课题组在《科学》(Science)上发表论文All-optical synthesis chip for large-scale intelligent semantic vision generation,报告他们研发出一款全光计算芯片LightGen,用于支持大规模智能视觉生成。

LightGen突破了光子生成芯片的三个关键瓶颈:集成规模、全光学维度变换和训练算法。三维封装方案解决了集成规模问题,光学潜空间实现了全光学维度变换,而BOGT解决了对标签的依赖。它通过在单芯片集成数百万光子神经元、采用创新的光学潜在空间实现网络维度可变性,并结合基于贝叶斯的训练算法,成功实现了高分辨率语义图像生成、去噪、风格迁移、三维生成及图像操作等功能。实测证明,其端到端计算速度和能效均较当前顶尖电子芯片提升两个数量级以上。

点评:生成式人工智能正面临算力短缺的挑战,而光子芯片在解决AI实际应用方面的进展有限。LightGen是光子芯片领域的重大突破,能够以高效的速度和能效实现生成式模型和复杂彩色图像的语义操作。(李一跞)

03 三星公布2纳米智能手机芯片

12月19日,三星电子公布其最新应用处理器Exynos 2600的详细信息,这是世界首款采用2纳米工艺制造的智能手机芯片。

应用处理器是智能手机的大脑,负责管理从处理和图形到人工智能和能效等各种任务。

Exynos 2600基于最新的Arm架构,采用10核CPU,其整体计算性能比上一代产品提升了39%,而生成式人工智能工作负载的性能则提升了一倍以上。此外,它通过虚拟化安全和硬件支持的混合后量子加密(PQC)加强了设备的隐私保护,这是移动SoC中首个实现了ROM根保护的安全。该芯片由三星电子的系统LSI部门设计,并由其代工厂采用环绕栅极(GAA)架构制造。

点评:三星电子的自研芯片经历多年挫折,AI给了它重振自主的契机,2024年开始逐步回归自研。Exynos 2600预计将搭载在2026年年初发布的三星下一代旗舰智能手机Galaxy S26系列上,它能否刷新人们对AI手机的期待?(李一跞)

智能驾驶

01 首批L3车型获工信部准入许可,长安与极狐限定路段试点

12月15日,工业和信息化部公布中国首批两款L3级有条件自动驾驶车型准入许可:长安牌SC7000AAARBEV型纯电动轿车,可在交通拥堵环境下的高速公路和城市快速路单车道测试自动驾驶功能(最高车速50km/h),极狐牌BJ7001A61NBEV型纯电动轿车可在高速公路和城市快速路单车道内测试自动驾驶功能(最高车速50km/h),并仅限在北京、重庆指定区域路段,分别由重庆长安车联科技有限公司、北京出行汽车服务有限公司两家使用主体开展试点。

点评:此前,不少车企在地方拿到L3级自动驾驶路测牌照,本次由工信部发布的产品许可,是中国L3级自动驾驶的进一步破冰。此前,《智能网联汽车 组合驾驶辅助系统安全要求》已对L2级车辆的能力边界、硬件配置、事故责任判定等做出了明确规定,但L3是自动驾驶的分水岭,其“人机共驾”更易产生权责模糊问题,也亟需在法规层面补齐。(丁莉)

南方周末科创力研究中心

责编 黄金萍