接种疫苗后心肌炎如何防?斯坦福研究发现大豆中的这种天然化合物可有效缓解心肌损伤

01

近日,斯坦福大学心血管研究所团队在《Science Translational Medicine》发表突破性研究,首次系统揭示了mRNA新冠疫苗引发心肌炎的分子机制,并提出可能的干预方案。这项研究基于人源细胞模型、类器官模型及小鼠实验,结合全球疫苗不良反应数据库分析,为全球50亿新冠疫苗接种者的安全监测提供了重要理论依据。

图片

02

根据美国疫苗不良事件报告系统(VAERS)数据,疫苗相关心肌炎年发病率约0.7-3.1例/百万剂次,呈现显著性别与年龄差异:94%病例为男性,平均年龄15.9岁,87%发生于接种第二剂后1-3天。临床表现为胸痛(82%)、呼吸急促(65%)、心电图ST段改变(53%)及心肌肌钙蛋白I(cTnI)升高(84%),心脏MRI显示87%患者存在心肌纤维化征象。尽管多数患者左室射血分数正常且预后良好,但已有致死病例报道。

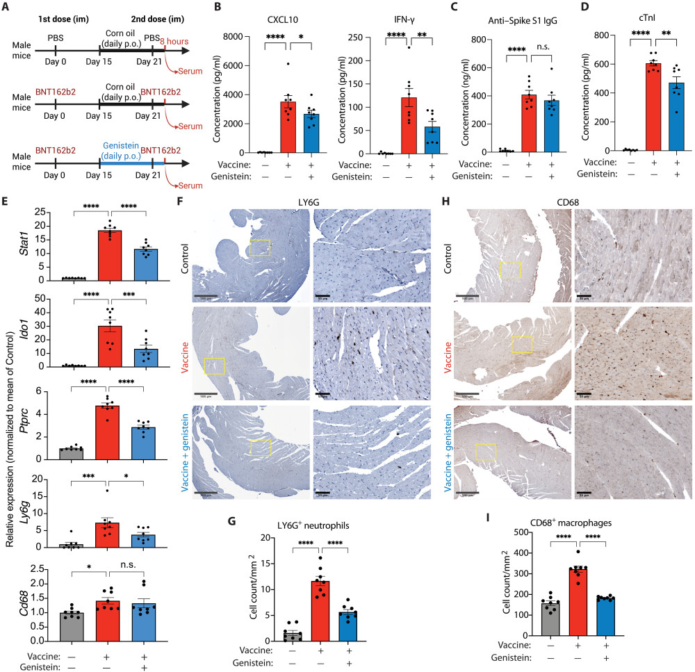
研究团队通过多组学分析发现,BNT162b2(辉瑞)和mRNA-1273(莫德纳)疫苗可诱导人源巨噬细胞分泌CXCL10(12.8倍)和IFN-γ(7.2倍)。机制实验显示:CXCL10由疫苗激活的巨噬细胞分泌,通过CXCR3受体促进T细胞向心肌组织浸润;IFN-γ主要由浸润的T细胞释放,可导致心肌细胞ICAM-1/VCAM-1表达上调(促进白细胞粘附);两者协同作用使心肌细胞NT-proBNP释放增加2.3倍,收缩功能下降42%,并激活免疫蛋白酶体通路(导致肌节蛋白降解)。

动物实验进一步验证:接种2μg BNT162b2的小鼠血清cTnI在第二剂后6-10小时达峰值(18.6 ng/mL),心肌组织出现中性粒细胞(Ly6G+)和巨噬细胞(CD68+)浸润。单细胞测序显示,患者心肌组织中IFN-γ信号通路激活强度是健康对照的5.7倍。

研究筛选出天然化合物Genistein(染料木黄酮)可有效缓解心肌损伤。Genistein 是大豆及豆科植物中含量最丰富的异黄酮类植物雌激素,也是天然食物中极具代表性的生物活性成分之一。它的分子结构与人体雌激素(17β- 雌二醇)相似,能够与雌激素受体结合,发挥双向调节作用 —— 在雌激素水平较低时可补充其活性,在雌激素水平过高时则通过竞争性结合受体抑制其作用,这一特性使其成为研究激素相关疾病的重要靶点。

图片

体外实验显示10μM Genistein使iPSC心肌细胞收缩速度恢复62%,NT-proBNP降低54%。动物实验发现50mg/kg口服剂量使疫苗小鼠心肌cTnI下降68%,免疫蛋白酶体活性抑制4.1倍。可能的机制是通过抑制STAT1磷酸化(p<0.001)和NF-κB通路,减少IDO1、CXCL10等炎性因子表达。

值得注意的是,Genistein不影响疫苗特异性IgG产生(实验组vs对照组=0.82±0.15 vs 1.0±0.2),表明其免疫调节作用具有器官特异性。

研究团队提出"两阶段致病模型":

启动阶段:疫苗mRNA被巨噬细胞TLR识别,释放CXCL10(峰值浓度24h达38pg/mL);

放大阶段:CXCL10募集T细胞并诱导其分泌IFN-γ(峰值48h达15pg/mL),两者协同导致心肌损伤。

该机制解释了疫苗相关心肌炎的早发特征(接种后1-3天),与典型病毒性心肌炎(潜伏期7-14天)形成鲜明对比。基于此,建议高风险人群(如年轻男性)在第二剂接种前3天开始口服Genistein(临床试验待开展)。

03

当前模型采用2μg疫苗剂量(超生理剂量),虽能复现临床主要表型,但未能完全模拟性别差异。后续需结合人源化HLA小鼠模型,探索遗传易感因素。此外,研究未评估长期免疫影响:Genistein是否影响记忆T细胞形成(当前数据显示CD3+细胞浸润未改变),仍需6个月追踪实验验证。

这项发现不仅为疫苗安全监测提供生物标志物(CXCL10/IFN-γ),更开创了"疫苗炎症综合征"的干预新范式。随着mRNA技术向肿瘤疫苗等领域扩展,此类机制研究对提升新型生物制剂的安全性具有战略意义。

参考

Cao, Xu, et al. "Inhibition of CXCL10 and IFN-γ ameliorates myocarditis in preclinical models of SARS-CoV-2 mRNA vaccination." Science Translational Medicine 17.828 (2025): eadq0143.