丝芭传媒:鞠婧祎涉嫌严重经济犯罪,将公开实名举报

问AI · 丝芭传媒为何突然升级指控至经济犯罪?

2025年12月18日,丝芭传媒的一纸“最后告知”将一场经纪合约纠纷推向了前所未有的激烈境地。

这家知名的艺人经纪公司直接点名称,旗下曾经的招牌艺人、“四千年美女”鞠婧祎,涉嫌严重经济犯罪。

公司宣布将择日向国家监管机构、媒体和公众进行公开实名举报。这份充满火药味的声明,瞬间点燃了网络,让一场原本关于合同真伪的法律争执,骤然蒙上了刑事犯罪的阴影。

争议的种子早在半年前就已埋下。根据鞠婧祎方面在2025年12月15日发布的声明,她与丝芭传媒的专属艺人经纪合约,其实已于2025年6月正式终止。

这份声明不仅明确了合约的终点,更抛出了一项严厉的指控:丝芭传媒存在伪造艺人签名及授权文件的行为。

声明没有透露更多伪造行为的细节,但这一指控直接挑战了丝芭传媒在合约关系上的合法性基础。

图片

面对这项严重的诚信指控,丝芭传媒的反应非常迅速。仅仅一天之后,也就是2025年12月16日,丝芭传媒通过社交平台作出了正式回应。

他们公开了一份笔迹鉴定报告,用以证明相关签名和授权的真实性。公司的表态直接且强硬,完全否认了鞠婧祎方提出的伪造指控。双方的第一次公开交锋,就围绕着一纸签名的真伪展开了拉锯。

鞠婧祎方面并没有因为笔迹鉴定报告而退让。在丝芭传媒出示报告的同日,鞠婧祎方也聘请了律师,并发布了相应的法律声明。

这份声明进一步巩固了己方的立场,虽然没有披露笔迹鉴定的对抗性证据,但明确了将通过法律途径解决问题的态度。至此,纠纷的双方都已经摆开了阵势,法律团队开始介入,矛盾进入了专业对抗阶段。

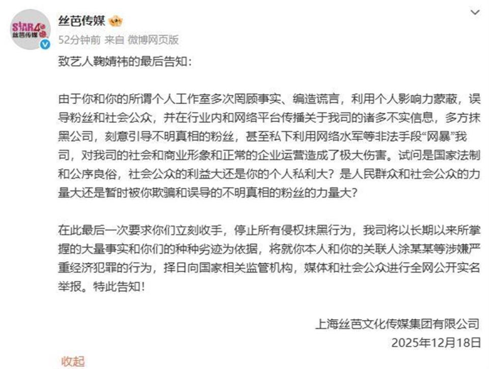
然而,谁也没想到事态会急剧升级。2025年12月18日,丝芭传媒发出了那份引发舆论地震的“致艺人鞠婧祎的最后告知”。

在这份文件中,公司使用了“立刻收手”、“侵权抹黑行为”、“种种劣迹”等极具情绪化和指控性的词汇。

文件的核心内容超越了合同纠纷的范畴,直指鞠婧祎本人及其关联人涂某某等,涉嫌严重经济犯罪

图片

丝芭传媒在文件中宣称,他们长期以来掌握了“大量事实”。基于这些未公之于众的材料,他们决定不再局限于民事层面的争论,而是准备向国家相关监管机构进行实名举报,同时还会将举报内容公开给媒体和社会公众。这一举动意味着,丝芭传媒试图将战火从法庭延伸到刑事侦查领域和公共舆论场。

这场风波的中心人物鞠婧祎,其演艺生涯与丝芭传媒深度绑定。她于1994年6月18日出生,在2013年11月2日通过SNH48团体公演《剧场女神》正式出道。

在丝芭传媒的体系内,她从一名偶像团体成员逐步成长为独立的影视演员和歌手。2016年,她主演了个人首部玄幻剧《九州·天空城》,此后陆续出演了《芸汐传》、《热血长安》、《新白娘子传奇》等多部作品。

正因如此,双方关系的决裂才显得如此剧烈和充满戏剧性。从公开的信息看,纠纷的焦点首先集中在合约是否于2024年6月终止这一事实上。

如果合约确已终止,那么之后丝芭传媒以鞠婧祎经纪公司名义进行的商业活动,就可能缺乏法律依据。而鞠婧祎方指控的伪造签名,很可能就与这些后续的活动授权文件有关。

丝芭传媒坚决否认伪造,并拿出了鉴定报告。但笔迹鉴定本身在司法实践中也可能存在争议,不同的鉴定机构或许会得出不同结论。

这或许是鞠婧祎方在对方出示报告后,依然坚持通过律师发声的原因之一。法律层面的博弈往往复杂而漫长,但丝芭传媒显然不想让战斗只停留在法律文书往来上。

于是,“涉嫌严重经济犯罪”的指控被抛了出来。尽管丝芭传媒在“最后告知”中没有明确列举犯罪的具体类别,但“经济犯罪”这一概念本身涵盖范围很广。

在娱乐行业的语境下,这可能涉及偷税漏税、职务侵占、商业贿赂、或者违反金融管理法规等多种可能性。这种笼统而严重的指控,立即引发了公众和粉丝群体的巨大猜测。

图片

值得注意的是,丝芭传媒的指控对象不仅包括鞠婧祎本人,还明确提到了“关联人涂某某”。

这暗示公司认为可能存在一个共同参与的行为主体,而非艺人个人的单独行动。将冲突范围扩大到艺人的工作团队或关联方,使得事件的结构变得更加复杂。这也表明丝芭传媒可能试图从多个角度构建其举报材料的内容。

从时间线上看,丝芭传媒的节奏非常紧凑。12月15日对方声明,16日己方回应并获对方律师回应,18日就发出终极通牒并威胁刑事举报。

这种高强度、快节奏的公开对决,在以往的艺人解约纠纷中并不常见。它反映出双方沟通已经彻底破裂,彼此之间积累了极大的不信任和敌意,以至于认为只有通过极端手段才能解决。

截至目前,对于“严重经济犯罪”的具体指证,丝芭传媒尚未向公众展示任何实质性的证据。其声明中的表述是基于“长期掌握”的材料,这些材料是否会随着实名举报而公开,将成为下一个关注焦点。

同样,鞠婧祎方面对于这项升级的刑事指控,是否会以及如何作出回应,也是悬而未决的问题。她的律师声明目前仍主要围绕合约终止和签名伪造展开。

这场纠纷发生在艺人经纪行业不断规范化的背景下。近年来,艺人与其经纪公司之间的合约纠纷频发,但多数最终通过法律诉讼、仲裁或庭外和解解决。

图片

像这样一方直接以“经济犯罪”相威胁,并准备进行全网公开实名举报的案例,实属罕见。它不仅仅关乎两名当事人,也可能对整个行业的合约履行和纠纷解决方式产生示范效应。

公众的注意力被分割成了几个部分。一部分人关注法律事实:合约是否真的终止了?签名究竟是不是伪造的?这些是民事纠纷的核心。

另一部分人则被更惊悚的刑事指控所吸引:经济犯罪指的是什么?如果指控属实,将面临怎样的法律后果?

还有大量粉丝则更关心偶像的声誉和未来的职业生涯,是否会因为这起纠纷而遭受毁灭性打击。

事件的走向现在充满了不确定性。丝芭传媒的“择日”举报,就像一个悬在头上的利剑,不知道何时会落下。

而鞠婧祎方面,在初步的法律声明之后,是选择静待对方出牌,还是主动出击澄清经济犯罪指控,策略尚未明朗。

双方每一轮新的表态,都可能引发舆论新的震荡。媒体和公众则在不断挖掘和解读每一份声明中的措辞,试图拼凑出故事的全貌。

回顾鞠婧祎的成名之路,从SNH48的剧场走向更广阔的影视娱乐圈,丝芭传媒无疑是重要的推手。

这种曾经密切的合作关系,与如今公开的激烈对抗形成了刺眼的对比。它揭示出娱乐圈光鲜表象之下,利益分配、权利归属和个人发展诉求这些现实而残酷的命题。当共同发展的愿景破灭,计算和博弈便浮上了台面。

在丝芭传媒发布最后通牒后,网络上的意见迅速分化。有人支持公司维护自身权益,认为艺人不能凌驾于合同之上;也有人力挺鞠婧祎,质疑公司是在利用强势地位进行舆论施压。

图片

而更多中立的声音则在等待,等待一方拿出确凿的证据。毕竟,指控的严重性已经超出了娱乐圈八卦的范畴,触及了法律的红线。

这场风波无疑给双方都带来了巨大的损耗。对于丝芭传媒而言,公开指控自家培养的头牌艺人犯罪,无论结果如何,对公司声誉和旗下其他艺人的管理都会产生影响。

对于鞠婧祎而言,刑事犯罪的嫌疑就像一片阴云,即便最终被证明清白,其公众形象和商业价值也可能在此过程中遭受重创。这似乎是一场没有赢家的对决。

艺人经纪关系本质上是商业合作,建立在契约精神之上。但当契约出现裂痕时,修复或解除的过程却可能异常艰难。

法律条文是冰冷的框架,而框架之内填充的是复杂的人际关系、情感纠葛和巨大的经济利益。丝芭传媒与鞠婧祎的案例,将这种复杂性以一种极端冲突的形式展现在了公众面前。

目前,所有的指控和反驳都还停留在口头和文书层面。丝芭传媒承诺的“实名举报”尚未实施,相关监管机构也并未介入调查。

事件处于一个暂时的、却又高度紧张的僵持阶段。下一个关键节点,将是丝芭传媒是否真的将其威胁付诸行动,以及执法机关是否会因此立案。那将是决定这场纠纷是否从娱乐版转向社会法制版的关键一步。

在这个信息传播极快的时代,舆论场本身也成了博弈的战场。每一份声明都在争夺公众的理解和支持。

图片

然而,法律问题最终需要法律来解决。无论是合约效力,还是犯罪指控,都需要经过严密的司法程序去审查和认定。

在法院判决或调查结论出来之前,任何一方的单方面陈述,都只是这个故事的一个侧面。

从2013年出道到2024年对簿公堂,十一年的时间足以让一个人成长,也足以让一段合作关系积累下难以化解的恩怨。

鞠婧祎与丝芭传媒的故事,似乎正应了那句老话:合则两利,斗则俱伤。只是现在,双方似乎都认为自己已经退无可退,必须通过一场彻底的战斗来划清界限,并争取自己认为应有的东西。

娱乐产业塑造梦想,但产业本身的运行却遵循着现实世界的所有规则。偶像的光环无法自动化解商业与法律的矛盾。

当掌声和鲜花褪去,合同条款、财务账目、签名真伪这些琐碎而坚硬的东西,构成了关系崩塌后的主要景观。

丝芭传媒与鞠婧祎的纠纷,就像一面镜子,照出了这个行业在聚光灯之外的另一种真实。

这场争端最终会如何收场?是其中一方彻底压倒另一方,还是在某个环节达成惨淡的和解?它又会给行业留下怎样的印记?

或许,更值得思考的是,在造星机制日益成熟的今天,如何构建一种更加健康、公平、能够善始善终的艺人与经纪公司合作关系,避免类似的惨烈冲突再次上演。

毕竟,创作美好作品的环境,不应总是被官司和指控所笼罩。当一家公司不惜以刑事指控来攻击自己昔日的明星,这究竟是企业维权的终极手段,还是一种摧毁性的商业报复?而在这场罗生门中,法律的天平最终会倾向哪一边,公众的信任又应该寄托于何处?