为什么肠道健康能修复大脑损伤?匹兹堡大学Simon团队揭示短链脂肪酸通过神经-免疫互作缓解神经退行机制

2025年12月9日,匹兹堡大学Dennis W. Simon在Journal of Neuroinflammation发表:Microbial production of short-chain fatty acids attenuates long-term neurologic impairment after traumatic brain injury,揭示了微生物产生的短链脂肪酸可减轻创伤性脑损伤后的长期神经功能障碍。

图片

创伤性脑损伤(TBI)常导致长期肠道菌群紊乱,尤其是能产生短链脂肪酸(SCFAs)的有益菌减少,但这种变化是否直接导致神经功能障碍尚不清楚。为此,作者利用控制性皮质撞击(CCI)小鼠模型,结合一种可增强肠道SCFA生成的特殊饮食(含乙酰化和丁酰化高直链玉米淀粉),在6个月内系统研究SCFAs的神经保护作用。结果显示,SCFA增强饮食在创伤性脑损伤后早期重塑肠道菌群、富集产SCFA菌并持续改善小鼠1–6个月的认知与日常行为。6个月时,该饮食促进神经发生、诱导小胶质细胞向抗炎表型转化、抑制中期因子等促炎通路,并显著减少皮层中磷酸化Tau沉积。综上,补充短链脂肪酸不仅能改善TBI后的肠道生态,还能通过调节神经-免疫互作长期缓解神经退行性改变和功能缺损,为TBI的干预提供了新思路。

图片

图一 富含短链脂肪酸的饮食可改善创伤性脑损伤后表现

创伤性脑损伤(TBI)后常出现慢性记忆障碍、行为异常等长期神经功能缺损,并伴随肠道菌群失调,尤其是产短链脂肪酸(SCFA)的共生菌减少及粪便SCFA水平下降。由于口服SCFA或普通膳食纤维难以模拟结肠细菌持续发酵产生的生理效应,作者采用一种经乙酰化和丁酰化的高直链玉米淀粉饮食(可特异性提升结肠乙酸和丁酸产量),在控制性皮质撞击小鼠模型中评估其长期神经保护作用。

图片

图片
图片

结果:

该饮食在损伤后1个月即可维持粪便SCFA浓度接近基线,6个月时显著高于对照饮食组。行为学测试表明,对照饮食的TBI小鼠在Morris水迷宫中表现持续恶化,6个月时空间记忆明显退化;而SCFA增强饮食组在6个月时记忆表现与假手术组相当且在探测试验中目标象限停留时间无差异。同样,在依赖海马功能的筑巢行为上,对照饮食TBI小鼠在6个月时出现显著缺陷,而SCFA饮食组则完全避免了这一异常。这些结果表明,通过饮食调控肠道细菌持续产生SCFA可有效阻断TBI后的进行性神经退行,显著改善长期认知与行为功能。

图片

图二 富含短链脂肪酸的饮食可增加小鼠肠道菌群中产短链脂肪酸的菌群

作者通过16S rRNA测序和宏基因组学分析发现,TBI和饮食干预均显著影响小鼠肠道菌群的长期组成。

尽管两种技术使用的数据库不同,结果趋势一致:α多样性(菌群丰富度与均匀度)在TBI后下降,主要受饮食转换(从标准鼠粮转为高直链玉米淀粉饮食)驱动;而乙酰化/丁酰化高直链玉米淀粉饮食(SCFA增强饮食)。β多样性分析显示,时间和饮食类型是菌群结构差异的主要驱动因素。与对照饮食相比,SCFA增强饮食在损伤后1个月即富集多种产短链脂肪酸(SCFA)菌属(如拟杆菌属、乳杆菌属、嗜黏蛋白阿克曼菌),部分菌(如双歧杆菌属、副拟杆菌属)在6个月时进一步增加。宏基因组数据也证实,该饮食显著富集了如球形双歧杆菌等SCFA产生菌。总体而言,SCFA增强饮食能有效逆转TBI引起的肠道菌群失调,提升菌群多样性和SCFA产生菌丰度,从而可能通过肠-脑轴促进神经功能恢复。

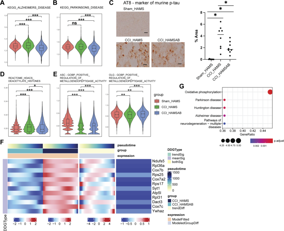
图片

图三 短链脂肪酸饮食减轻TBI后的神经退行风险

即使单次TBI也会增加日后罹患神经退行性疾病的风险。

结果:

作者在单细胞水平发现,TBI后给予富含短链脂肪酸的HAMSAB饮食可显著抑制神经元中与AD、PD相关的基因表达并减少损伤周边皮层中磷酸化Tau蛋白的沉积。HAMSAB饮食有效抑制了TBI后升高的组蛋白去乙酰化酶(HDAC)活性(短链脂肪酸是天然HDAC抑制剂),使其恢复至接近正常水平;同时缓解了胶质细胞中金属内肽酶通路(参与清除毒性蛋白聚集体)的减弱。尽管该饮食未增加多巴胺能神经元数量,但显著下调了其分化过程中与神经退行相关的基因表达,其他神经元类型也呈现类似保护效应。综上,HAMSAB饮食通过调控表观遗传和蛋白稳态通路,在单细胞层面广泛减轻TBI后的神经退行风险

综上所述,HAMSAB饮食可在创伤性脑损伤后6个月内改善肠道菌群失调和认知功能的恢复。在单细胞水平的进一步分析揭示了其潜在的分子机制,包括促进神经可塑性、下调与神经退行性疾病相关的基因表达以及抑制髓系细胞的促炎表型。通过饮食调节微生物短链脂肪酸的产生,代表了一种具有临床转化潜力的创伤性脑损伤治疗策略。


文章来源