肝癌耐药机制新见解!香港大学发文:增强免疫治疗效果的潜在免疫生物标志物和治疗靶点

图片
图片

【导读】程序性细胞死亡蛋白-1 (PD-1) 阻断在肝细胞癌 (HCC) 中显示出有希望的临床疗效,然而控制反应和耐药性的潜在免疫机制尚不清楚。

近日,香港大学研究团队在期刊《Journal for ImmunoTherapy of Cancer》上发表了研究论文,题为“Spatiotemporal dynamics of T cells in peripheral blood and tumor underlying differential responses to neoadjuvant PD-1 blockade in hepatocellular carcinoma”,本研究表明,肿瘤内高频 T 细胞克隆型向周围组织的浸润和扩增是肝细胞癌患者对新辅助 PD-1 阻断治疗产生病理反应的关键驱动因素,这突出了潜在的免疫生物标志物和治疗靶点,有助于提高免疫治疗的效果。

图片

https://jitc.bmj.com/content/13/12/e013516#abstract-1

新辅助PD-1阻断在肝细胞癌中的探索与挑战

 01 

肝细胞癌(HCC)仍是全球最具威胁性的癌症之一,对癌症相关死亡率影响巨大。手术切除是主要的根治手段;然而,高达 70% 的肿瘤复发率构成了重大挑战,这通常归因于残留的微转移灶。因此,旨在减少微转移病灶的围手术期策略对于改善长期预后至关重要。近期临床试验采用新辅助免疫检查点阻断(ICB),特别是针对程序性细胞死亡蛋白 1(PD-1)和程序性死亡配体 1(PD-L1)通路,已在包括肝细胞癌在内的多种恶性肿瘤中显示出令人鼓舞的病理反应和临床结果改善。与术后针对残留微转移灶的辅助治疗不同,新辅助 ICB 利用原发肿瘤中存在的内源性肿瘤抗原在术前刺激全身免疫反应,可能对原发肿瘤和播散性疾病提供更强大的抗肿瘤反应。尽管免疫检查点阻断疗法(ICB)已经改变了癌症治疗的范式,并且大量研究已经阐明了其在其他肿瘤中的免疫学机制——主要集中在肿瘤微环境中,但新辅助 PD-1 阻断在肝细胞癌(HCC)中发挥效果的具体机制仍知之甚少。

PD-1 阻断后肿瘤微环境中趋化因子介导的外周 T 细胞浸润

 02 

为了进一步了解 PD-1 阻断期间外周血(PB)和肿瘤组织之间 T 细胞跨区室迁移的分子基础,研究人员分析了配对样本的成对 RNA 表达谱。

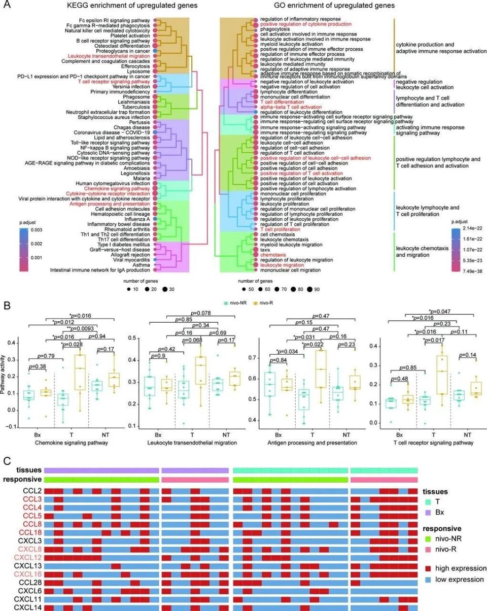
通过对不同样本类型和时间点的基因表达变化进行比较后发现,各组内的活检样本(Bx)、相邻正常组织(NT)和血液样本中几乎没有差异表达基因(DEGs);然而,肿瘤(T)样本中存在大量差异表达基因,其中上调基因有 655 个,下调基因有 169 个。对这些肿瘤差异表达基因进行基因本体论(GO)富集分析,发现涉及免疫反应的通路,包括细胞因子生成(尤其是肿瘤坏死因子超家族细胞因子)、趋化因子生成、白细胞趋化、整合素介导的白细胞与血管内皮细胞黏附、迁移、分化、活化和增殖,这些共同反映了免疫细胞多步骤浸润过程。

趋化因子在介导免疫细胞向肿瘤微环境迁移方面发挥着关键作用。分析发现,在纳武利尤单抗应答者(nivo-Rs)中存在一种独特的趋化因子特征,与纳武利尤单抗无应答者(nivo-NRs)相比,肿瘤组织中有 10 种趋化因子显著上调,而没有趋化因子显著下调。这种肿瘤特异性趋化因子上调模式支持这样一种模型,即有效的 PD-1 阻断诱导肿瘤微环境中产生吸引 T 细胞的趋化因子,促进外周 T 细胞克隆型的渗出和积聚,这些克隆型能够介导细胞毒性并清除肿瘤。这些发现强调了将纳武利尤单抗与增强 T 细胞趋化因子产生的策略相结合的治疗潜力。

图片

白细胞跨内皮细胞浸润的评估

结论

 03 

总之,本研究结果描绘了一个全面的模型,其中成功的 PD-1 阻断需要多个免疫区室的协调激活。肿瘤内预先存在的 T 细胞被重新激活,有助于产生吸引 T 细胞的趋化因子,从而促进循环“行走者”的募集,即能够扩增并浸润肿瘤的外周 T 细胞克隆型。这些新募集的 T 细胞随后成为肿瘤消退的主要介导者,建立了一个免疫激活的正反馈循环。相反,耐药机制涉及抗原呈递受损,尤其是通过下调 II 类 HLA 分子,以及趋化因子介导的 T 细胞募集不足,导致免疫学上“冷”的肿瘤微环境。在更大规模的队列中进行未来验证以及靶向这些途径的联合策略,可能会增强免疫检查点阻断的反应并克服耐药性。

参考资料:

https://jitc.bmj.com/content/13/12/e013516#abstract-1