狂赚数亿!80后女生获欧莱雅重磅投资,成立仅3年,又一黑马诞生

作者 | 曾有为

来源 | 品牌观察(ID:pinpaigcguan)

图片

引言



欧莱雅在中国市场的一次豪赌,正将本土品牌LAN兰推向资本与争议的漩涡中心。


图片

2018年,杭州女生丁小兰在刷遍全球美妆趋势时,敏锐地捕捉到一个关键词——Clean Beauty(纯净美妆)

彼时,这个概念在海外风生水起,在国内却还是一片寂静的蓝海。

像所有被时代选中的创业者一样,她心动了。没有巨头背书,没有家族资源,只有一份洞察和一股勇气。

她拉上伙伴,2019年在杭州成立了“兰匠”,为自己的品牌取了一个极具东方意境的名字——「LAN兰」

图片

图源:网络

谁能想到,就是这个以“兰”为名、象征着高洁与隐士力量的品牌。

在六年后,会搅动整个中国美妆圈的一池春水,并引来国际巨头欧莱雅的巨额投资,也让自己卷入一场前所未有的舆论风暴。

如今,丁小兰与欧莱雅握手签约的高光照片,和社交媒体上关于产品成分的犀利质疑,正同时出现在无数人的手机屏幕上。

图片

图源:欧莱雅集团

这极具反差感的一幕,让人不禁要问,这究竟是一个“国货之光”的完美剧本,还是一场地基不稳的资本狂欢?

图片

欧莱雅抢滩

LAN兰成国货美妆最大赢家

理解这场争议,首先要明白LAN兰为何能被欧莱雅“看上”。这是一个几乎完美的、符合所有资本预期的国货故事。

首先,它踩准了最性感的赛道。 当大部分品牌还在水、乳、精华的红海里厮杀时,LAN兰品牌在2019年开始规划运营“以油养肤”这个小众概念。

图片

据公开数据显示,其核心单品“时光油”上市仅4个月销售额就破2000万,并连续两年位居全国面部精华油销量前列。

图片

图源:淘宝

在一个增长迅速的细分领域里当上了领头羊,这本身就是一个极具诱惑力的投资标的。

其次,它讲出了资本最爱听的故事。LAN兰的名字源于东方文化中的“兰”,包装是极简的黄绿配色,宣传的是“分子油萃”、“植物愈伤”等前沿生物科技。

它完美地融合了“东方美学叙事”与“科技成分党”两大流量密码。

这不仅打动了李佳琦直播间里的万千消费者,更打动了天图投资、源码资本等早期机构,先后为其投入了2亿元。

这一投资完善了欧莱雅中国版图的战略闭环。其专门成立的投资平台"美次方",正以系统化的投资逻辑在中国美妆市场寻找下一个引爆点。

因为投资LAN兰,是其在中国本土护肤领域的“首秀”

这一举动也释放出跨国企业在寻找突破传统内生增长的模式,通过战略性资本联结,与本土最具爆发力的创新单元建立深度共生关系。

可以说,在争议爆发前,LAN兰是聚光灯下的宠儿,它的故事是关于增长、潜力和无限想象。

图片

裂痕与拷问

LAN兰的“双重叙事”困境

然而,就在欧莱雅投资LAN兰的消息引发行业震动的同时,一场关于产品真实性的争议,正在消费者中持续发酵。

10月底,据澎湃新闻报道,成都消费者张某在LAN兰官方渠道购买了9款“时光兰花”系列产品,包括精华油、面膜等多个品类。

吸引他购买的是产品页面明确的“白及兰、虾脊兰植物愈伤组织”成分宣传,品牌方在其社交媒体账号上详细描述了该成分是通过生物技术培育的“愈伤组织”。

图片

图源:澎湃新闻

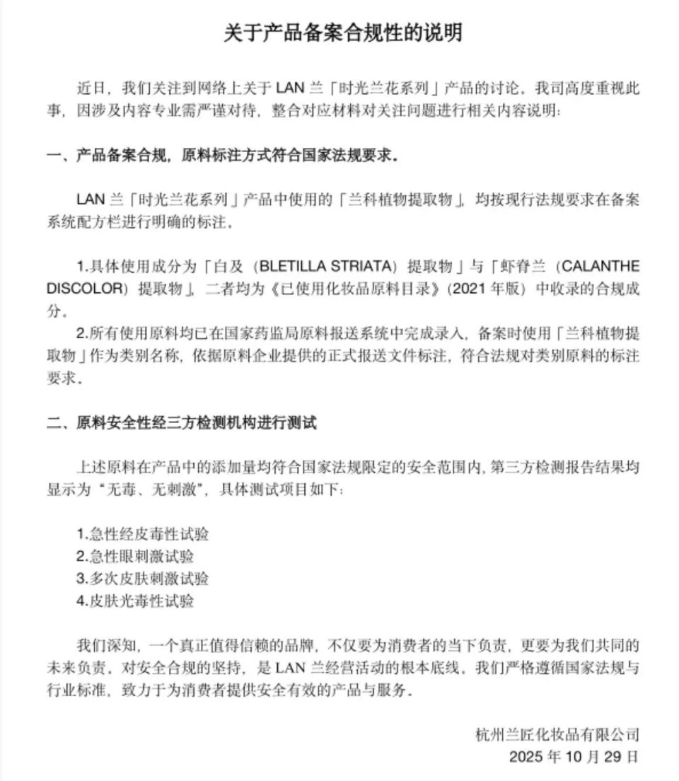
然而,这些产品在药监局的备案信息显示,其使用的成分仅为普通的“兰科植物提取物”。

面对消费者的质疑,LAN兰发声明回应称“兰科植物提取物”均按现行法规要求在备案系统配方栏进行明确的标注。

图片

图源:兰匠官方公告

国家药监局专家在《化妆品原料现状及应用发展》一文中明确指出,通过生物技术获得的植物细胞培养物与传统植物提取物“形态、化学组成及化学结构等差异明显”,不能混为一谈。

目前,浙江、山东、广东三地药品监督管理部门已就此事展开核查。

LAN兰及其原料供应商未名拾光均对外表示“备案合规”,但对于为何在宣传中使用“愈伤组织”概念却在备案中使用“植物提取物”这一核心问题,双方均未给出明确解释。

除了成分争议,产品的基础体验也引发讨论。在社交媒体上,关于LAN兰产品的评价呈现两极分化。有的消费者体验后分享推荐;

图片

图片

图源:小红书

有的消费者反映其产品“像菜市场鱼摊的海腥味”,包装设计存在缺陷,“最后1/5根本用不完”;

图片

图片

图片

图源:小红书

对于新产品冷霜,质地很硬,用户表示并没有像广告说的上脸即化,难推开、黏腻,次日起床脸油光满面等问题,体验感一般。

图片

图源:小红书

随着监管力度加大和消费者认知提升,这种“双重叙事”的营销策略正面临着越来越大的挑战,这也是当前国产美妆品牌普遍面临的困境。

图片

困局与博弈

谁能走的更远?

LAN兰的困境,并非个例。在整个国货美妆行业高歌猛进的狂奔之下,实则裹挟着集体的焦虑与无声的博弈。

一方面,是“科技叙事”的诱惑太大。 在竞争白热化的美妆市场,一个独特的科技故事是品牌的“核武器”。

比如,华熙生物凭借“玻尿酸”的技术叙事市值一度突破千亿;贝泰妮旗下薇诺娜靠“专为敏感肌研发”的医学背景稳坐功效护肤头把交椅。

图片

图源:国际机构沙利文

一个动人的科技故事不仅能赢得成分党消费者的青睐,更能直接在资本市场获得高估值。

正因如此,在成分营销的战场上,"植物愈伤组织"这类充满医学感的叙事,正在重构消费者对产品价值的认知层级,让传统的"植物提取物"相形见绌。

另一边是日益收紧的监管环境。 2021年新规实施后,化妆品新原料备案需要完成严格的安全评估和技术论证。

据上海市人民政府网中的要闻显示,新原料备案的平均周期一年半至三年,这对还在成长期的企业构成了实实在在的门槛。

在这场合规竞赛中,三种转型路径已经清晰可见。

以LAN兰的原料供应商未名拾光为例,这家由清华、北大博士团队创立的企业,正在通过备案"昙花愈伤组织提取物"等新原料,从源头上解决合规问题。

图片

图源:国家药品监督管理局

与此同时,老牌企业上海家化凭借多年的技术积累,其"六神原液"等经典成分在新规下反而成为竞争优势。

更值得关注的是产业层面的深度调整。至本建设的12层垂直工厂,将研发测试与生产制造深度融合;橘宜集团收购松江工厂实现制造自主。

这些都在传递一个明确信号,品牌方正在向上游延伸,力求从源头上把控产品质量与合规性。

对LAN兰而言,当下的困境折射出整个行业共同面临的考验。

根据其天猫旗舰店数据及第三方监控平台显示,LAN兰是李佳琦直播间的常客,在小红书也保持着高频的品牌投放。

图片

图源:网络

这种以流量驱动增长的运营模式,在当前监管环境下面临着新的审视。

如何在营销投入与研发建设之间寻求最佳平衡点,成为摆在所有新锐品牌面前的重要课题。

图片

大考刚刚开始

国货美妆的"成人礼"

欧莱雅投资LAN兰的事件,正在成为中国美妆行业发展的一个重要分水岭。这不仅是一起普通的资本交易,更是一次对行业未来发展路径的压力测试。

据界面新闻报道,中国已是全球最大的化妆品市场,其美妆产业规模在2024年已突破10738.22亿元,并预计在2025年年底突破11000亿元,但行业整体仍处于"大而不强"的阶段。

欧莱雅这场投资背后,折射出市场亟需创新突破的困局。

以LAN兰为代表的国货品牌,沙利文《中国面部精华油市场独立研究报告》数据显示,LAN兰通过精准定位细分市场。

在2023至2024年间,连续两年蝉联全国面部精华油销量榜首,成功在精华油领域打开局面,证明了市场对差异化产品的强烈需求。

图片

图源:网络

值得注意的是, 随着《化妆品监督管理条例》全面落地,合规成本正在成为重要门槛。

与此同时,消费者也在不断变化,他们不再满足于营销话术与页面说明,而是会仔细比对成分表和备案信息。

这种变化让过去依靠"概念营销"的打法难以为继。

而在产业升级的背景下,市场竞争日趋激烈。

据国家药监局统计,截至2024年底,江浙沪化妆品生产企业总数达1199家,行业已进入存量竞争的新阶段。

图片

写到最后

在这场行业大考中,企业们正在寻找新的出路。

有的向上游延伸,自建工厂把控质量;有的加大研发投入,在新原料领域寻求突破;还有的借助数字化工具,提升运营效率。

不同的选择,都将决定它们在这场"成人礼"中的最终成绩。

随着监管持续收紧、消费者日益理性,国货美妆将走向何方?您认为哪些品牌能在这场大考中脱颖而出?欢迎在评论区分享您的见解。