
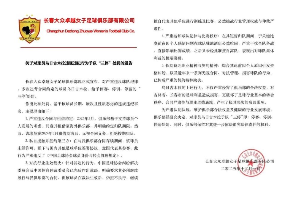
长春大众卓越女足官方发布处罚通告,称队中的29岁国脚乌日古木拉“严重违反球队纪律、多次违背合同约定”,给予其停赛、停训、停薪的“三停”处罚。
长春大众卓越女足在通告中列出了乌日古木拉的五项“违规违纪事实”:
1.严重违反合同与租借约定:2023年5月,俱乐部基于支持球员个人发展的考虑,同意乌日古木拉租借至海外俱乐部,并明确约定归队期限。然而,乌日古木拉在2024年5月租借期满后,无视合同义务,拒绝按期归队。
2.私自接触并签约第三方:在与俱乐部合同存续期间,乌日古木拉未经许可,私下与国内其他足球单位签署协议,意图代表其参赛,此行为严重违反了《中国足球协会球员身份与转会管理规定》。
3.对抗行业生效裁决:针对其违约行为,中国足球协会纠纷解决委员会及中国体育仲裁委员会已先后作出裁决,明确要求其必须继续履行与我俱乐部的合同。但该球员在裁决生效后,仍拒不执行,继续擅自代表其他单位进行训练及比赛,公然挑战行业管理权威与仲裁严肃性。
4.严重破坏球队纪律与比赛秩序:在其短暂归队期间,于关键比赛前夜因个人感情问题在球队驻地酒店公然喧闹,严重干扰全队备战直接影响比赛成绩,之后又未经批准擅自离队,表现出对球队集体利益的极端漠视。
5.长期缺乏职业精神与契约精神:综合其此前因个人原因引发资格纠纷,以及近年来一系列无视合同、对抗管理、损害球队的行为,已构成严重的契约精神缺失。 
长春大众卓越女足表示,乌日古木拉的上述行为不仅严重侵害了俱乐部的合法权益,对吉林省、长春市的足球利益造成损害,更破坏了足球行业基本的转会秩序、合同严肃性与职业道德底线,产生了极其恶劣的负面影响。俱乐部保留对其进一步依法追究法律责任的权利。
乌日古木拉现年29岁,入选了中国女足的最新一期集训名单,随队前往西班牙和英国参加热身赛,在上个月结束的第十五届全国运动会中,她代表广东队出战。目前乌日古木拉本人尚未对此事做出回应。
来源:足球报
值班编辑:严佳成 校对:张竹影 值班主任:周艳华 值班编委:陈明华
长春大众卓越女足在通告中列出了乌日古木拉的五项“违规违纪事实”:
1.严重违反合同与租借约定:2023年5月,俱乐部基于支持球员个人发展的考虑,同意乌日古木拉租借至海外俱乐部,并明确约定归队期限。然而,乌日古木拉在2024年5月租借期满后,无视合同义务,拒绝按期归队。
2.私自接触并签约第三方:在与俱乐部合同存续期间,乌日古木拉未经许可,私下与国内其他足球单位签署协议,意图代表其参赛,此行为严重违反了《中国足球协会球员身份与转会管理规定》。
3.对抗行业生效裁决:针对其违约行为,中国足球协会纠纷解决委员会及中国体育仲裁委员会已先后作出裁决,明确要求其必须继续履行与我俱乐部的合同。但该球员在裁决生效后,仍拒不执行,继续擅自代表其他单位进行训练及比赛,公然挑战行业管理权威与仲裁严肃性。
4.严重破坏球队纪律与比赛秩序:在其短暂归队期间,于关键比赛前夜因个人感情问题在球队驻地酒店公然喧闹,严重干扰全队备战直接影响比赛成绩,之后又未经批准擅自离队,表现出对球队集体利益的极端漠视。
5.长期缺乏职业精神与契约精神:综合其此前因个人原因引发资格纠纷,以及近年来一系列无视合同、对抗管理、损害球队的行为,已构成严重的契约精神缺失。
乌日古木拉现年29岁,入选了中国女足的最新一期集训名单,随队前往西班牙和英国参加热身赛,在上个月结束的第十五届全国运动会中,她代表广东队出战。目前乌日古木拉本人尚未对此事做出回应。
来源:足球报
值班编辑:严佳成 校对:张竹影 值班主任:周艳华 值班编委:陈明华
值班编辑:严佳成