楚雄州各县市12月新时代文明实践活动公示

图片


楚雄州各县市新时代文明实践中心

实践活动项目公示

为切实做好楚雄州新时代文明实践工作,打通宣传群众、教育群众、关心群众、服务群众的“最后一公里”,经过各县市中心报送、州委文明办审核,目前确定2025年12月1日至31日开展的全州县级新时代文明实践中心实践活动项目共100个。

为了使活动项目更好地服务于农村基层和广大群众,按照“群众点单、中心派单、志愿者接单、群众评单”文明实践模式,现将文明实践活动项目予以公示,欢迎各单位和广大干部群众通过电话、信函等方式向各县市新时代文明实践中心“点单”,中心将及时予以“派单”,根据行政辖区内群众所需在规定范围内将实践活动项目落实到农村基层。

联系人:张雁

联系电话:0878-3389616

中共楚雄州委文明办

2025年12月1日

具体名单如下

↓↓↓

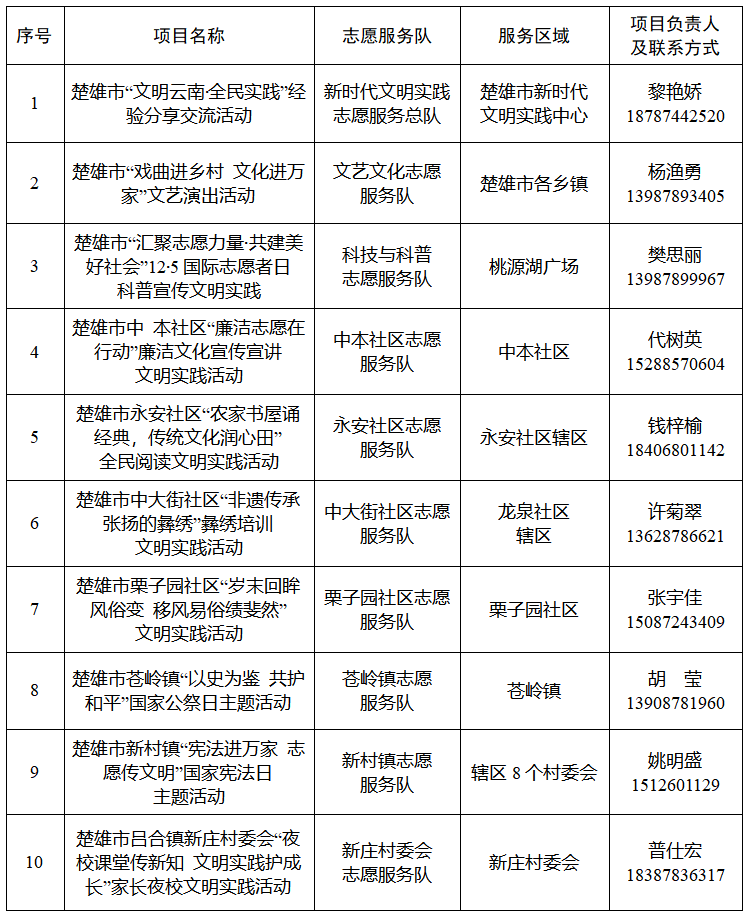
01

楚雄市

图片

02

禄丰市

图片

03

双柏县

图片

04

牟定县

图片

05

南华县

图片


06

姚安县

图片


07

大姚县


图片


08

永仁县


图片


09

元谋县

图片


10

武定县

图片





来源/中共楚雄州委文明办

一审/杨芬

二审/李彦锟

三审/马银彬