中国医科院北京协和医学院杨翠红、刘鉴峰AM:新型放疗响应水凝胶实现抗原脉冲释放,协同免疫治疗阻止乳腺癌术后复发

新型放疗响应水凝胶实现抗原脉冲释放,协同免疫治疗阻止乳腺癌术后复发 在肿瘤切除术后,辅助放疗(ART)被广泛用于防止局部复发。然而,传统放疗的一大局限在于其激发持久抗肿瘤免疫的能力不足,这主要是由于放疗区域残留的肿瘤细胞稀少,导致树突状细胞(DCs)可获取的肿瘤相关抗原有限。尽管mRNA疫苗为补充新抗原提供了前景,但目前的递送系统需要多次注射,并且缺乏与放疗在时空上的协同。如何让抗原释放的时机与放疗后DCs活化的高峰期精准同步,是提升术后免疫治疗效果的关键挑战。 

近日,中国医学科学院北京协和医学院杨翠红研究员刘鉴峰研究员Jia Haixue 博士合作首次开发了一种放疗响应的肽水凝胶(NBSGel),能够实现负载mRNA的脂质纳米粒(mLNPs)的辐射同步脉冲释放。该水凝胶由两种具有不同氧化敏感性的硫醚修饰肽共组装而成,能够在分次放疗下逐步解离。在肿瘤术后模型中,单次注射该载药水凝胶(NBSGel@mLNP)结合放疗,能模拟多次疫苗接种的效果,将抗原可用性与DCs招募成熟过程精准同步,显著增强了抗原特异性CD8+ T细胞反应,将肿瘤复发率降低了80%,并延长了生存期。 相关论文以“A Radiotherapy-Responsive Peptide Hydrogel for Pulsatile Release of mRNA-LNPs Synergizes with Immune Activation to Prevent Breast Cancer Recurrence”为题,发表在Advanced Materials上。

图片

研究团队首先设计并合成了两种新型自组装肽NapS和BenS。透射电镜显示,二者能在碱性磷酸酶作用下形成稳定的纳米纤维水凝胶。在6 Gy γ射线照射后,肽纤维发生明显降解,表明其对放疗诱导的氧化刺激具有响应。高效液相色谱和傅里叶变换红外光谱分析证实,照射后肽中的硫醚基团被氧化为亚砜或砜,且BenS的氧化敏感性高于NapS,这为构建脉冲释放系统奠定了分子基础。同时,研究成功制备了封装4T1肿瘤新抗原mRNA的脂质纳米粒(4T1-mLNP),其粒径约120纳米,稳定性良好。 

图片

图1: NBSGel@mLNP设计及其时空协同抗肿瘤免疫示意图。a) NBSGel @mLNP的制备及辐射触发反应过程。b) NBSGel@mLNP联合放疗介导的时空协同效应。c) 预防复发的机制。 

图片

图2: NapS、BenS和4T1-mLNP的表征。a) 肽系统的射线响应机制图。b) NapS和BenS在6 Gy辐射前后的TEM图像。c) NapS和BenS经2、4和6 Gy辐射后的HPLC图谱。d) NapS和BenS经6 Gy辐射后的FI-TR图谱。e) 负载4T1-mRNA的脂质纳米粒(4T1-mLNP)的TEM图像,比例尺=50纳米。f) LNP封装4T1-mRNA前后的琼脂糖凝胶电泳图。g) LNP和4T1-mLNP的尺寸分布DLS测量结果。h) LNP和4T1-mLNP的Zeta电位。i) LNP和4T1-mLNP在PBS中储存5天的粒径稳定性。j) LNP和4T1-mLNP在PBS中储存5天的Zeta电位稳定性。 

基于NapS和BenS不同的辐射敏感性,研究人员将两者以最佳比例(1:3)共组装,构建了名为NBSGel 的复合肽水凝胶。负载荧光标记mLNP的该水凝胶在经历每日一次、连续三天的6 Gy照射后,表现出清晰的脉冲式释放曲线,上清液中mRNA的条带强度逐次递减。流变学测试表明,每次照射后水凝胶的储能模量和复数粘度均出现阶梯式下降,证实其网络结构被逐步削弱。透射电镜图像直观地展示了辐射后水凝胶纳米纤维网络的坍塌和脂质纳米粒的减少。 

图片

图3: NBSGel@4T1-mLNP的γ射线响应特性表征。a) Cy5.5标记的mLNP在脉冲γ射线辐射下从NBSGel中释放的示意图。b) NBSGel@mLNP-Cy5.5在每次6 Gy辐射周期后72小时内mLNP-Cy5.5的累积释放曲线。c) γ射线辐射后不同时间段释放的mRNA的琼脂糖凝胶电泳图。d) NBSGel在三次脉冲6 Gy辐射前后的TEM图像,插图为宏观凝胶形态。e) 振荡流变学测试下,NBSGel在三次6 Gy辐射暴露前后的储能模量(G‘)和损耗模量(G“)随时间扫描结果。f) 不同辐射周期(0、1、2、3次6 Gy剂量)下水凝胶的复数粘度。g) 不同辐射周期下水凝胶的剪切应力-应变行为。h) 纯NBSGel和NBSGel@4T1-mLNP的储能模量(G’)和损耗模量(G“)的频率扫描结果。i) NBSGel@4T1-mLNP网络在6 Gy × 3辐射后0-72小时内的TEM图像,比例尺 = 200纳米。 

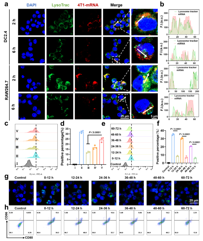
在细胞层面,研究证实了4T1-mLNP能被DCs有效内吞并从溶酶体中释放。将负载EGFP-mRNA的NBSGel水凝胶经不同剂量照射后的上清与DCs共培养,流式细胞术和共聚焦显微镜结果显示,照射剂量越高,转染效率越高;并且在分次照射中,每次照射后0-12小时内收集的上清,其转染和激活DCs成熟的能力均显著高于12-24小时内的样本,证明了体外脉冲释放的特性。使用无辐射响应的对照肽则无法观察到这种脉冲现象。 

图片

图4: mRNA-LNP的细胞摄取以及NBSGel引发的辐射触发脉冲转染与BMDCs成熟诱导。a) DC2.4和RAW264.7细胞共孵育2小时和6小时后,4T1-mRNA(红色)与溶酶体(绿色)共定位的CLSM图像;DAPI(蓝色)染色细胞核。b) 沿(a)图中白色箭头的荧光强度分布。c) 不同组别中转染了EGFP-mRNA的DC2.4细胞的代表性流式细胞术图像(I: PBS II: EGFP-mLNP III: NBSGel@EGFP-mLNP IV: NBSGel@EGFP-mLNP + 2 Gy V: NBSGel@EGFP-mLNP + 6 Gy)及d) 阳性比例的定量分析。e) NBSGel@EGFP-mLNP连续3次辐射期间每12小时释放的EGFP-mLNP转染DC2.4的代表性流式细胞术图像。f) 阳性比例的定量分析。g) NBSGel@EGFP-mLNP连续3次辐射期间每12小时释放的EGFP-mLNP转染DC2.4的代表性CLSM图像。h) NBSGel@4T1-mLNP连续3次辐射期间每12小时释放的4T1-mRNA共孵育后,体外刺激BMDCs成熟的流式细胞术图像。 

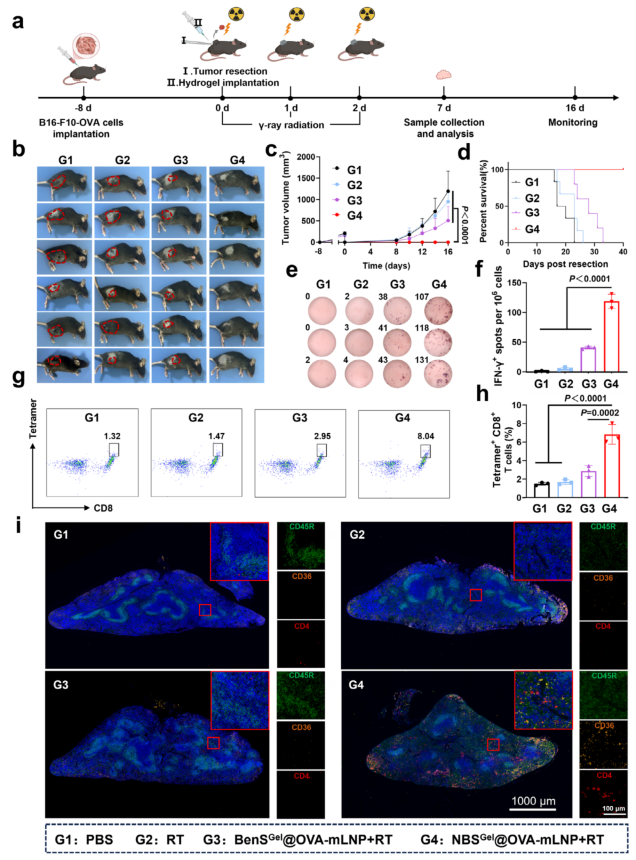
在B16-OVA黑色素瘤术后复发模型中,体内实验表明,单次植入NBSGel@OVA-mLNP水凝胶并联合分次放疗,能完全抑制肿瘤复发,所有小鼠在40天观察期内均存活。脾细胞分析显示,该治疗组产生了最多的抗原特异性IFNγ分泌T细胞和OVA特异性CD8+ T细胞,脾脏中抗原呈递细胞和CD4+ T细胞浸润显著。 

图片

图5: 不同制剂对抗皮下B16-OVA黑色素瘤模型的体内抗肿瘤能力。a) 肿瘤模型构建及体内治疗流程示意图。b) 手术后第16天各组小鼠的光学图像。c) 各组B16-OVA荷瘤C57BL/6N小鼠的平均肿瘤生长曲线(I: PBS II: RT III: BenS G e l Gel @OVA-mLNP + RT IV: NBS G e l Gel @OVA-mLNP + RT)。d) 各组小鼠的40天生存期(肿瘤体积超过1500 mm³视为死亡)。e) 小鼠脾细胞经OVA体外再刺激后,分泌IFNγ的T细胞的ELISpot分析及f) 每100,000个细胞中斑点数的定量分析。g) 使用指定佐剂免疫后,小鼠脾脏CD8+ T细胞的H-2Kb/SIINFEKL四聚体染色代表性点图及h) OVA特异性T细胞的定量分析。i) 各组小鼠脾脏的4色荧光图像。蓝色代表DAPI,绿色代表CD45R,橙色代表CD36,红色代表CD4。

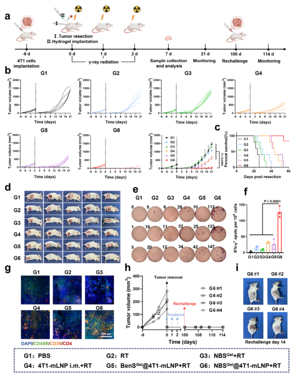
在更具临床相关性的4T1乳腺癌术后复发模型中,NBSGel@4T1-mLNP联合放疗展现了最优的治疗效果,显著延缓并降低了复发率,生存期最长。重要的是,其疗效优于传统的肌肉注射4T1-mLNP联合放疗的方案。免疫分析再次证实该组触发了最强的新抗原特异性T细胞反应和免疫器官浸润。更令人振奋的是,对长期存活的小鼠进行肿瘤再攻击,所有小鼠均未发生肿瘤再生长,证明了该系统诱导了持久且具有保护性的抗肿瘤免疫记忆。 

图片

图6: 不同制剂在术后皮下4T1乳腺癌复发模型中的体内抗肿瘤评价。a) 肿瘤模型构建及体内治疗流程示意图。b) 各组4T1荷瘤BALB/c小鼠的个体及平均肿瘤生长曲线(I: PBS II: RT III: NBS G e l Gel +RT IV: 4T1-mLNP 肌肉注射 +RT V: BenS G e l Gel @4T1-mLNP + RT VI: NBS G e l Gel @4T1-mLNP + RT)。c) 各组小鼠的60天生存期。d) 手术后第21天各组小鼠的光学图像。e) 佐剂小鼠脾细胞经4T1新抗原体外再刺激后,分泌IFNγ的T细胞的ELISpot分析及f) 每100,000个细胞中斑点数的定量分析。g) 各组代表性淋巴结的多色荧光染色图像。蓝色代表DAPI,绿色代表CD45R,橙色代表CD36,红色代表CD4。h) G6组小鼠首次接种和再攻击4T1细胞后的个体肿瘤生长曲线。i) 再攻击后第14天G6组小鼠的光学图像。

综上所述,这项工作通过一种辐射触发的脉冲解离肽水凝胶,首次实现了放疗与mRNA免疫疗法在时空上的协同。单次注射即可实现与分次放疗同步的抗原脉冲释放,精准匹配DCs活化的时间窗口,从而高效激活适应性免疫,预防术后复发。该研究为开发与临床放疗方案联用的智能化免疫调节材料提供了新范式,有望为预防癌症术后复发提供一种具有临床转化前景的联合治疗策略。