唐本忠院士团队AM:双增强声动力疗法:协同空化放大与高效声致发光-ROS转换,助力原位乳腺癌治疗取得突破

声动力疗法(SDT)作为一种具有优越组织穿透深度的非侵入性治疗手段,近年来备受关注。目前,SDT中产生活性氧(ROS)的机制普遍被认为是声空化触发声致发光(SL),再由SL激活声敏剂。然而,现有研究大多聚焦于提升声敏剂的SL-to-ROS转换效率,却忽视了空化过程这一关键环节。这种片面的优化策略,限制了SDT潜力的充分发挥。

针对这一挑战,香港中文大学(深圳)唐本忠院士深圳大学王东特聘教授康苗苗助理教授许改霞教授合作创新性地提出了一种双重增强策略,首次通过同时增强空化过程以产生更多SL,并提升SL-to-ROS的转换效率,来实现SDT的全面增效作为概念验证,他们设计了一种名为MeTTh-PAE NPs的纳米声敏剂。该纳米系统能够在肿瘤酸性微环境中释放出具有粗糙表面的疏水性MeTTh聚集体,从而显著增强超声下的空化效应及其触发的SL。同时,MeTTh作为一种典型的聚集诱导发光分子,在其聚集态下能高效进行系间窜越,从而将SL高效转化为ROS。这种协同作用在体内外均展现出了优异的声动力抗肿瘤效果,为深度肿瘤治疗提供了新思路。相关论文以“Dual-Enhanced Sonodynamic Therapy: Synergizing Cavitation Amplification and Efficient Sonoluminescence-to-ROS Conversion for Orthotopic Breast Cancer Treatment”为题,发表在Advanced Materials上。

图片

研究人员首先成功设计并合成了MeTTh-PAE NPs。如示意图1所示,该策略的核心在于“双管齐下”:一方面,利用纳米颗粒的酸响应特性,在肿瘤部位释放出具有粗糙疏水表面的MeTTh聚集体,为增强空化效应奠定结构基础;另一方面,借助MeTTh聚集态下极低的单重态-三重态能隙和高效的系间窜越过程,保证SL-to-ROS的高效转换。体内治疗过程则通过增强的渗透和滞留效应使纳米颗粒在肿瘤部位富集,在酸性条件下形成大尺寸聚集体,最终在超声触发下通过增强的空化及ROS转换实现肿瘤细胞凋亡。

图片

示意图 1. MeTTh-PAE NPs增强声动力效应的机制及体内声动力治疗示意图。 a) 增强声动力效应机制:通过纳米沉淀法制备MeTTh-PAE NPs。在酸性条件下,MeTTh聚集体被释放,其粗糙疏水表面增强了声空化(气泡成核、空化、SL产生),同时聚集体诱导的低ΔEST实现了强的SL-to-ROS转换,从而共同提升声动力效果。 b) 体内声动力治疗:采用双管齐下的策略推进SDT。① EPR效应介导的MeTTh-PAE NPs肿瘤滞留;② 形成具有粗糙表面的大尺寸MeTTh聚集体;③ 增强的声空化与强效的SL-to-ROS转换;④ SDT诱导乳腺癌细胞凋亡。

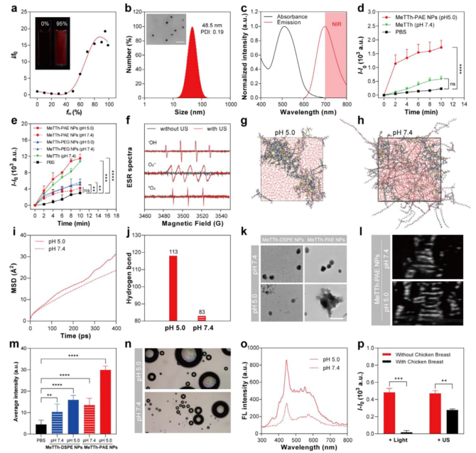
对MeTTh-PAE NPs的表征证实了其优异性能(图1)。光谱分析显示MeTTh具有明显的聚集诱导发光特性。纳米颗粒粒径均一,约48.5纳米,且其发射光谱位于近红外一区,有利于荧光成像。关键的功能实验表明,在酸性条件下释放出的MeTTh聚集体,其光动力和声动力效应均显著增强。电子顺磁共振谱证实了超声处理后能产生多种ROS。分子动力学模拟和透射电镜结果直接表明,在酸性条件下,MeTTh聚集体与水分子的接触更充分,形成的纳米结构更粗糙、尺寸更大,这正是增强空化的关键。通过高速成像观察到的更强烈、更大量的微泡以及更强的声致发光信号,直接验证了空化效应的增强。此外,对比实验凸显了SDT在穿透组织方面的巨大优势,即使有鸡胸肉屏障,其产生的ROS信号仍远高于受光穿透限制的光动力疗法。

图片

图 1. MeTTh-PAE NPs的表征。 a) 相对发射强度与含水量关系图。插图照片显示MeTTh在0%和95%混合溶剂中的荧光。b) MeTTh-PAE NPs的粒径分布和TEM图像。比例尺:200 nm。c) MeTTh-PAE NPs在水中的归一化吸收和荧光光谱。d) MeTTh-PAE NPs在pH 5.0条件下、MeTTh在pH 7.4条件下以及PBS的光动力效应。e) MeTTh-PAE NPs、MeTTh-DSPE NPs、MeTTh和PBS在pH 7.4和pH 5.0环境中的声动力效应。f) MeTTh-PAE NPs经超声辐照产生的•OH、O2•−、1O2的ESR谱图。g), h) MeTTh-PAE NPs在不同pH环境中孵育后的分子动力学模拟。i) MeTTh的均方位移值和 j) 不同条件下MeTTh与水分子间的氢键数量。k) MeTTh-PAE和MeTTh-DSPE NPs在不同pH环境中孵育后的TEM图像。比例尺:200 nm。l) MeTTh-PAE NPs在不同pH环境中孵育后超声辐照期间的典型图像。m) 计算得出的由MeTTh-PAE和MeTTh-DSPE NPs在不同pH环境中孵育后诱导的空化平均强度。n) MeTTh-PAE NPs在不同pH环境中孵育后产生的微泡。比例尺:500 μm。o) MeTTh-PAE NPs在不同pH环境中孵育后空化诱导的SL。p) 以鸡胸肉作为光屏障时,MeTTh样品的声动力和光动力效应对比。

在体外研究中(图2),MeTTh-PAE NPs展现出高效的细胞摄取和溶酶体共定位。在超声作用下,该纳米颗粒能诱导细胞产生活性氧,造成显著的细胞死亡。流式细胞术和蛋白质印迹分析进一步证实,其治疗引发了以Bcl-2蛋白下调为标志的细胞凋亡。CCK-8实验表明,经超声处理的MeTTh-PAE NPs在低浓度下即可实现高比例的癌细胞杀伤,而单独的纳米颗粒则显示出良好的生物安全性。

图片

图 2. MeTTh-PAE NPs的体外实验。 a) MeTTh-PAE NPs和MeTTh-DSPE NPs细胞摄取的流式细胞术分析。b) MeTTh-PAE NPs和MeTTh-DSPE NPs的细胞内定位。c) 不同处理后4T1细胞内由DCFH指示的ROS生成,d) 活/死细胞染色,和 e) 细胞凋亡分析。f) 不同处理后Bcl-2蛋白的蛋白质印迹分析。g) 不同处理后4T1细胞的活力。

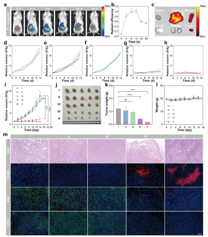
基于出色的体外效果,团队在原位乳腺癌小鼠模型中评估了MeTTh-PAE NPs的体内疗效(图3)。荧光成像显示纳米颗粒能有效靶向肿瘤,并因酸响应释放和聚集导致的荧光猝灭,呈现出独特的药代动力学特征。治疗实验发现,在注射后24小时进行超声治疗的效果最佳,能显著抑制肿瘤生长,肿瘤体积和重量均远小于其他对照组。对肿瘤组织的切片分析显示,治疗组出现了空泡化和细胞核固缩等严重损伤,TUNEL染色显示大范围细胞凋亡,Ki67和CD31染色则表明细胞增殖和血管生成被显著抑制。

图片

图 3. MeTTh-PAE NPs介导的体内声动力治疗。 a) 原位乳腺肿瘤的荧光成像和 b) 归一化荧光强度。c) 注射纳米颗粒48小时后分离的器官和肿瘤的荧光图像。经不同处理的小鼠的相对肿瘤体积:d) PBS, e) US, f) MeTTh-PAE NPs, g) MeTTh-PAE NPs + US(注射后12小时),和 h) MeTTh-PAE NPs + US(注射后24小时)。i) 14天治疗期间各组肿瘤的生长曲线。j) 第14天各组分离肿瘤的图像和 k) 重量。l) 14天内不同处理后小鼠的体重。m) 不同处理组乳腺肿瘤切片的代表性H&E、TUNEL、Ki67和CD31染色。

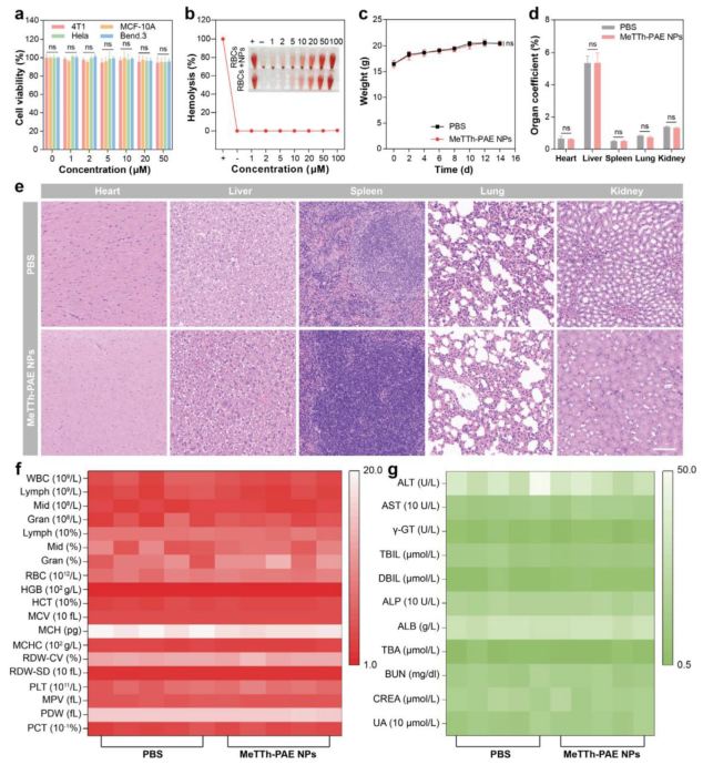
任何新型疗法迈向临床都必须经过严格的安全性评估(图4)。研究人员通过细胞毒性、溶血实验、以及小鼠体内系统性毒性测试,全面考察了MeTTh-PAE NPs的生物安全性。结果表明,该纳米颗粒对多种细胞系无明显毒性,不引起溶血,对小鼠的主要脏器指数、组织形态、血液学及生化指标均无显著影响,证明了其良好的生物相容性和临床应用潜力。

图片

图 4. MeTTh-PAE NPs的生物安全性评估。 a) 4T1、MCF-10A、Hela和Bend.3细胞与MeTTh-PAE NPs孵育24小时后的活力。b) 红细胞与MeTTh-PAE NPs孵育后的溶血率。c) 注射PBS或MeTTh-PAE NPs的健康Balb/C小鼠的体重。d) 注射PBS或MeTTh-PAE NPs的健康Balb/C小鼠主要器官的脏器系数。e) 注射PBS或MeTTh-PAE NPs的健康Balb/C小鼠主要器官的H&E染色。f) 血液常规和 g) 血液生化指标。

综上所述,该研究通过协同增强声空化与声致发光-ROS转换过程,开创了一种提升SDT疗效的新范式。所研发的MeTTh-PAE NPs兼具酸响应释放优化空化、以及聚集态高效产生活性氧的双重优势,在深层肿瘤模型中取得了卓越的治疗效果,且安全性良好。这项工作不仅为高性能声敏剂的设计提供了全新思路,也为实现更精准、高效的深部恶性肿瘤治疗带来了新的希望。