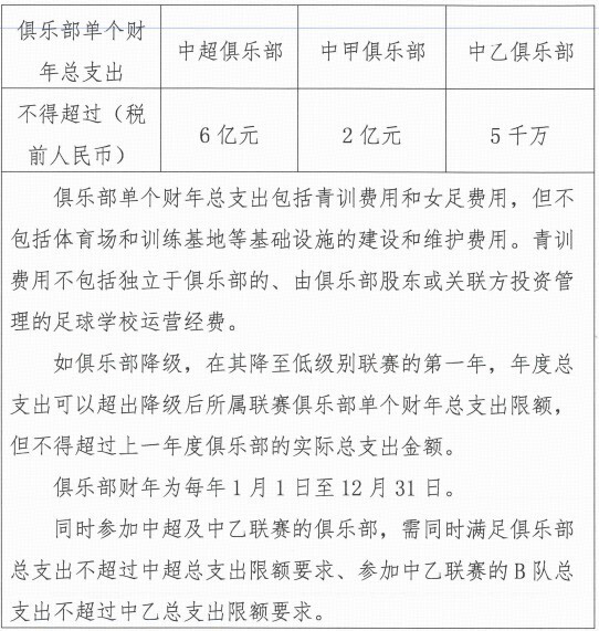
北京时间12月3日,中足联公布了中国足球职业联赛俱乐部财务约定指标的通知,通知中规定了各级职业联赛的单个财年支出限额。
俱乐部单个财年总支出(税前):
中超俱乐部:6亿元
中甲俱乐部:2亿元
中乙俱乐部:5千万
国内球员个人薪酬限额(税前)
中超俱乐部:500万
中甲俱乐部:300万
中乙俱乐部:120万
北京时间12月3日,中足联公布了中国足球职业联赛俱乐部财务约定指标的通知,通知中规定了各级职业联赛的单个财年支出限额。
中超俱乐部:6亿元
中甲俱乐部:2亿元
中乙俱乐部:5千万
中超俱乐部:500万
中甲俱乐部:300万
中乙俱乐部:120万