DIY USB 便携式可编程仪表-- 之多功能USB电源

作者:邵子扬 周玉伟 陈涛 黄宇寅 张梦军

简介:得捷大赛获奖作品分享,查看更多大赛作品,在【EEWorld-论坛】搜关键词“DigiKey创意大赛",与原作者一起交流。

一、作品简介

名称:USB 便携式可编程仪表(多功能USB电源)

照片

图片

功能介绍

USB 便携式可编程仪表的核心想法是给电子工程师和爱好者提供一系列低成本、便携式、支持网络、可以编程控制、开源的实用工具。多功能USB电源是其中的第一个,希望作为传统可调式稳压电源的补充。普通的可调电源虽然简单易用,但是也存在无法远程控制、不能记录数据、体积大、效率低、不方便携带、供电方式不灵活等缺点。而随着USB PD功能的普及,支持USB PD功能的充电器和移动电源越来越多,以及物联网时代新的要求,给了我们新的选择。

主要特点

  • USB Type-C 供电,支持PD

  • 支持升降压模式

  • 可以通过USB、蓝牙、Wifi等多种方式控制,支持远程控制

  • 支持用户二次编程开发

  • 可以自动记录运行数据,并上传云端

  • 硬件模功能块化设计,方便以后升级硬件和功能扩展

  • 体积小巧,效率高

  • 低成本

  • 开源

二、系统框图

硬件说明

主要的芯片(选用了国产芯片)

  • 控制器:上海乐鑫的 ESP32-S3

  • 电源:南芯 SC8721A

  • PD:南京沁恒CH224K

硬件框图

为了方便今后的升级和功能扩展,硬件部分按功能进行模块化设计。在需要的时候,每个模块都可以单独重新设计而不影响其它模块。目前主要分为了如下几个模块:

图片

软件说明

软件分为5个部分:

  • MCU逻辑控制

  • 液晶显示按键处理

  • Wifi控制

  • 蓝牙控制

  • 电源芯片控制

图片

三、各部分功能说明

控制板实物图

图片

主控模块

主控模块完成通信(USB、Wifi、蓝牙)、电源控制、数据记录、人机交互等功能。

系统使用 ESP32-S3作为控制器,这是一款集成 2.4 GHz Wi-Fi 和 Bluetooth 5 (LE) 的 MCU 芯片,支持远距离模式 (Long Range)。ESP32-S3 搭载 Xtensa® 32 位 LX7 双核处理器,主频高达 240 MHz,内置 512 KB SRAM (TCM),具有 45 个可编程 GPIO 管脚和丰富的通信接口。ESP32-S3 支持更大容量的高速 Octal SPI flash 和片外 RAM,支持用户配置数据缓存与指令缓存。

和早期的ESP32相比,ESP32-S3带有USB接口,可以直接与计算机连接而无需转换芯片,速度更快;此外ESP32-S3 增加了用于加速神经网络计算和信号处理等工作的向量指令 (vector instructions)。

为了方便升级,主控部分设计了一个通用接口。除了控制电源的接口CE、SDA/SCL(I2C),模拟信号采样aVin、aVout、aIout,LED指示灯,USB接口DN/DP,还留出了8个通用GPIO。这8个GPIO可以用做DIO、ADC输入、DAC输出、PWM输出、UART、I2C、SPI等多种功能,方便以后功能扩展。

为了保证ADC采样精度,系统还单独使用了一个0.5%精度的外部基准源(U2,TL431)。

图片

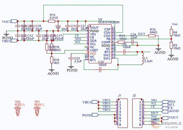
电源模块

电源模块实现电压变换功能。使用USB PD作为输入,可以利用已经普及的USB PD充电器和移动电源作为输入,不但方便也降低了成本,同时也简化了硬件设计。

电源部分使用了南芯的SC8721,这是一个升降压的DC芯片,输入输出范围都是2.7 V 到 22 V,非常适合USB PD的范围,这个电压范围适合电子工程师的一般需要,对嵌入式工程师更是特别适合。

SC8721可以通过I2C接口设置输出电压、限流、模式等参数。主控制器通过I2C,就可以非常方便的实现电源控制。

电源部分同样使用模块化设计,接口部分除了电源输入VBUS和电源输出Vout,还有相关控制接口。

图片

带 USB PD 功能的底板

底板部分功能相对比较多,主要有USB PD、USB通信、辅助电源、电源输出等。

USB PD由沁恒的CH224K实现,CH224 集成了 USB PD 等多种快充协议,支持 PD3.0/2.0,BC1.2 等升压快充协议,自动检测VCONN 及模拟 E-Mark 芯片,最高支持 100W 功率。主控制器ESP32-S3通过CFG1/CFG2/CFG3识别不同的PD设备,以尽可能获取最大输入功率。

另一路USB用于ESP32-S3和计算机通信,实现程序下载、软件调试、PC控制等多种功能。在没有USB PD输入时,这一路也可以作为电源输入,只是功率会较低。

辅助电源用于从电源输入转换出控制器需要的3.3V工作电压。这部分使用了南京微盟的ME3116,它在很宽的输入电压范围内(4.75V-40V)能够提供高达 1A 的负载能力。ME3116 系统采用 PWM 控制模式,具有很好的瞬态响应和逐周期限流功能。

图片

软件功能

为了方便使用和体现物联网带来的便捷,系统除了可以通过计算机用USB进行控制外,更重要的用法是通过网络方式进行控制,可以在浏览器中(包括计算机或手机、平板等)直接查看系统状态和设置系统参数,此外还可以通过蓝牙、微信小程序控制。后续还将加上远程控制和云功能。

四、作品源码

系统的硬件部分软件使用 micropython 进行开发(计划下一步移植到 circuitpython,方便不同用户二次开发),部分源码及完整代码会逐步整理到github,请参见原文链接。

五、项目总结

这次活动,将我们酝酿很久的一个想法展示出来。就是希望为电子工程师和爱好者提供一些成本低、实用性强、能够根据自己想法改进的开源工具,方便平时的开发和DIY。它不是为了取代传统的稳压电源、万用表、逻辑分析仪等仪器,而是希望增加远程控制、数据记录、物联网、二次开发等功能,弥补它们在这方面的不足,更加适合网络时代的变化,更加适合我们的使用。

这次活动,完全使用了开源方案和免费软件进行开发。嵌入式部分软件使用了开源的micropython,EDA部分使用了国产免费软件立创EDA,这说明开源和免费工具完全可以用于复杂系统开发,快速完成整个的开发过程。最终的项目也将开源,包括详细设计文档,在整理后也会开源出来(仓库地址在文末),方便更多爱好者参与和改进,将它变为真正实用化的工具。

这次活动,也比较好的锻炼了团队合作,从创意到需求分析,再到电路设计、打样、焊接、编程、调试,直到最后的视频和文档,每个人都参与并很好的完成了任务。因为时间问题,部分功能还没有完整实现,有待进一步改进,但是主要功能已经完成,可以很好的展现出我们的想法。

最后还要感谢得捷和EEWorld,组织了这次非常好的活动,给广大电子工程师提供机会来展示的创意。

作者声明:个人观点,仅供参考