近3号线、燃气做饭!一居室/二居室/三居室都有!上海虹口公租房华虹苑介绍!

为了方便大家了解上海房产

在上海租房、买房更便捷

上海本地宝推出“沪房”栏目

将于每周一至周五中午12点准时推送

公租房、人才公寓、保租房等房源信息

💙💙💙

今天为大家带来的是

虹口公租房“华虹苑”

周边有社区食堂、公园等

生活设施齐全

一起来看看该房源详情吧~


虹口公租房华虹苑


01
房源介绍

 “华虹苑”公共租赁住房项目位于虹口区水电路1666弄,东至水电路,北临丰镇路,属虹口区江湾镇板块。项目由二幢高层、五幢多层组成,住宅总建筑面积约为35308平方米,共有房源490套,配套商业面积2500余方(银行和街道卫生中心)、活动室、居委等生活配套设施,并配有地下车库,能基本满足住户的日常停车需求。

图片


地址:虹口区水电路1666弄

房源:490套

  • 一室一厅:44.4-52.16㎡,3160-3930元/月

  • 二室一厅:56.09-76.94㎡,3470-5590元/月

  • 三室一厅:91.09-92.78㎡,5520-6540元/月

室内配置:

  • 基本家具:餐桌椅、沙发、茶几、电视柜、床及床垫、床头柜、衣橱、书桌椅、鞋柜

  • 家电设备:挂壁式空调、燃气热水器

  • 厨房设施:整体橱柜、煤气灶、吸油烟机

  • 卫浴设施:洗手台、卫生洁具、淋浴房、浴霸等

*室内配置仅供参考,以实际为准


02
户型图


图片
图片
图片
图片
图片
图片
图片
图片

图源:虹口公租房


03
周边配套


✅交通:

  • 公交:

丰镇路华严路公交站213m(60路、132路、874路、875路、887路)、水电路万安路公交站229m(597路)、水电路场中路公交站281m

  • 地铁:

距离3号线江湾镇地铁站927m


✅学校:

上海市丰镇中学315m

丰镇第一小学389m

上海南湖职业技术学院1.3km

复旦大学附属复兴中学1.3km

 上海师范大学附属虹口中学709m


✅商场:

凉城购物中心960m

百联曲阳购物中心2.5km

上海宝山万达广场3.5km

上海久光中心3.8km


医院:

上海市第十人民医院4.1km

上海市肺科医院2.5km

东华医院100m

上海市虹口区江湾医院574m


✅景点:

江湾公园637m

鲁迅公园3.6km

上海金属玩具博物馆484m

上海三观堂767m

江湾源630m


04
周边社区食堂


第一驿站社区食堂

地址:虹湾路79号

营业时间:午餐 10:45-13:00、晚餐 16:45-19:00


第四驿站社区食堂(距离507m)

地址:新市北路1422号

营业时间:午餐 10:45-13:00、晚餐 16:45-19:00



申请指南


一、准入条件



申请区筹公共租赁住房准入资格的单身申请人或申请家庭主申请人应符合以下条件之一:

(一)具有本市常住户口,且与本区单位签订一年以上(含一年)劳动合同或工作合同,并依法缴纳各项社会保险金;

(二)户口在本区,且与本市单位签订一年以上(含一年)劳动合同或工作合同,并依法缴纳各项社会保险金;

(三)持有有效期内的《上海市居住证》与本区单位签订一年以上(含一年)劳动合同或工作合同,并依法缴纳各项社会保险金。


申请区筹公共租赁住房准入资格的单身申请人或申请家庭全体成员应当同时符合以下条件:

(一)在本市人均住房建筑面积低于15平方米;

(二)申请时未享受本市廉租住房、共有产权保障住房政策。


二、申请材料




单身申请人(申请家庭)应当如实填报申请表,作出书面诚信承诺,并提交以下申请材料:

(一)公共租赁住房准入资格申请表;

(二)单身申请人(申请家庭成员)的身份证;

(三)单身申请人(申请家庭成员)的本市户籍证明,或《上海市居住证》;

(四)申请家庭成员的婚姻状况证明;

(五)单身申请人(申请家庭成员)拥有本市产权住房的《不动产权证》,承租本市公有住房的《租用居住公房凭证》;其中本市户籍人员,还需提供户籍地住房的相关证明材料;

(六)单身申请人(申请家庭主申请人)的社会保险缴纳证明;

(七)单身申请人(申请家庭主申请人)的劳动或工作合同;

(八)其他相关材料。

上述申请材料可以在公共租赁住房受理窗口现场提交,也可以按照“随申办”、“一网通办”规定流程在网上提交。


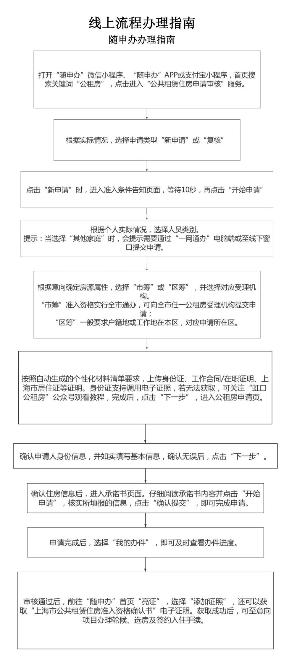
三、手机办理流程




图片

图源:虹口公租房


想了解上海更多公租房消息

房源分布、申请流程等

关注【上海本地宝】微信公众号

图片



来源&合作&联系


▌本文来源:虹口公租房

▌本文编辑:果果(宋彩凤)