生物标志物如何助力结直肠癌诊疗?最新中国专家建议发布

问AI · 新专家建议如何优化结直肠癌检测流程?
图片


结直肠癌是我国常见的恶性肿瘤之一,其发病率和死亡率均位居前列。在结直肠癌的防治体系中,生物标志物扮演着越来越重要的角色,它们不仅辅助早期诊断,还指导治疗决策和预后评估,是实现个体化精准医疗的关键工具。


2025 年 11 月,中华医学会检验医学分会制定的《常用生物标志物在结直肠癌的临床应用专家建议(2025 版)》(以下简称新专家建议)在《中华检验医学杂志正式发布旨在推动生物标志物在结直肠癌筛查、诊断、治疗和随访全流程中的规范化应用。


01指南核心要点与更新亮点


新专家建议基于最新循证医学证据形成 11 条具体建议。与既往共识相比,新专家建议主要有三大更新亮点:


第一,扩展了分子标志物检测范围 从以往仅关注 KRAS(Kirsten 大鼠肉瘤病毒同源癌基因) 外显子 2 突变,扩展到 KRAS 和 NRAS(神经母细胞瘤RAS病毒同源癌基因) 全外显子检测,更全面地预测靶向治疗疗效。


第二,前置了关键检测时机。将微卫星不稳定性(MSI)检测从晚期患者二线治疗前移至所有新诊断患者的初诊阶段,便于早期识别免疫治疗获益人群。


第三,强化了多标志物联合理念。首次系统推荐多生物标志物联合检测路径,弥补单一检测的局限性提高诊疗精确性。


02关键生物标志物分类与临床应用


结直肠癌生物标志物可分为辅助诊断、预后评估和预测治疗反应三大类。指南对每类标志物的临床应用场景和检测要求进行了详细说明。


表 1:结直肠癌关键生物标志物临床应用概要

图片


临床实用要点:


1.检测流程优化:建议建立结直肠癌分子检测快速通道,对晚期患者优先安排 RAS、BRAF、MSI 联合检测,将报告时间控制在 5-7 个工作日内。


2.样本质量控制:组织样本肿瘤细胞含量必须 ≥ 20%,坏死组织比例应< 30%,确保检测准确性。


3.检测前准备:与临床沟通明确患者分期和治疗计划,避免重复检测和资源浪费。


检测方法上,指南强调标准化的重要性。分子检测推荐使用经过验证的聚合酶链反应(PCR)或下一代测序(NGS)技术,蛋白标志物应采用标准化免疫测定平台。检验人员需确保从样本采集到结果报告的全流程质量控制。


03. 重点建议解读与更新分析


更新点一:RAS 基因检测范围扩展


更新前仅关注 KRAS 外显子 2 突变,新版建议推荐检测 KRAS 和 NRAS 基因的全外显子(外显子 2、3、4)。临床意义在于更准确识别抗 EGFR 治疗获益人群,避免无效治疗。依据来自多项临床研究,显示 NRAS 突变患者使用抗EGFR药物无生存获益。


实践要点:实验室应采用覆盖全外显子的检测方法,在报告中明确标注具体突变位点,为临床提供完整信息。


更新点二:MSI/MMR 检测时机前移


更新前 MSI 检测主要用于林奇综合征筛查或晚期患者二线治疗选择,新专家建议建议所有新诊断结直肠癌患者初诊时评估 MSI 状态。临床意义在于早期识别 MSI-H 患者可及时应用免疫治疗,改善预后。证据主要来自 KEYNOTE-177 等关键临床研究,显示 MSI-H 患者使用免疫治疗较化疗有显著生存优势。


实践要点:建立 MSI 检测与常规病理同步进行的工作流程,采用免疫组化法检测错配修复(MMR)蛋白或 PCR 法检测 MSI 状态。


更新点三:多标志物联合检测强化

新版建议明确提倡联合检测,如同步进行 RAS、BRAF 和 MSI 分析。临床意义在于提供肿瘤分子全景,支持个体化方案制定。检验实施中,建议使用多基因检测组合(panel)如 NGS 提高效率。


实践要点:推荐使用 8-10 基因的 NGS panel,一次性覆盖结直肠癌主要驱动基因,提高检测效率,节省样本消耗。


04检验实践指导与案例解析


指南落地需要检验医生从检测选择、质量控制、结果报告和多学科协作等方面具体实施。以下案例体现了指南的实践价值:


一名 65 岁男性晚期结直肠癌患者,初诊时检验科根据指南同步检测RAS、BRAF和MSI。结果显示 RAS 野生型、BRAF野生型、MSI-H。临床团队据此选择程序性死亡蛋白-1(PD-1抑制剂免疫治疗,3个月后肿瘤显著缩小,副作用小。该案例凸显了多标志物联合检测的优势——通过 MSI 状态识别免疫治疗获益人群,避免无效化疗。


临床实用建议:

检测前咨询:主动参与临床查房,为不同分期患者提供检测方案建议。

报告规范化:在分子检测报告中增加临床意义栏目,直接说明结果对治疗的指导价值。

质量管理:每月进行检测质量评估,确保各标志物检测准确率 ≥ 98%。

随访监测:建立 CEA 动态监测数据库,自动计算变化趋势,辅助复发判断。


检验人员在实施中应注意:

建立标准化检测套餐,如结直肠癌分子检测 panel

确保样本质量(肿瘤细胞含量 ≥ 20%)

报告应包含检测方法、结果解读和临床建议

主动参与肿瘤委员会,提供检测咨询


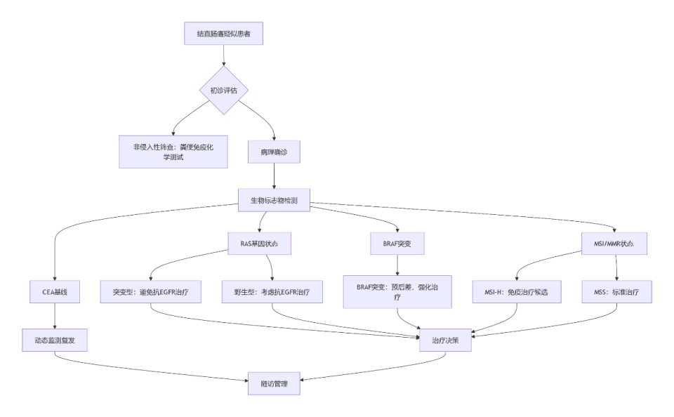
图片

图 1 结直肠癌生物标志物检测与临床决策关系图


本图清晰地展示了生物标志物如何嵌入结直肠癌诊疗全流程,将实验室检测结果与关键临床决策点直接关联,是实现个体化精准医疗的路径可视化。


路径解读:

1.起点与分叉:流程从结直肠癌疑似患者开始,立即分为非侵入性筛查(如粪便免疫化学测试,用于初筛)和病理确诊两条并行路径,体现了诊断的不同层次。

2.核心检测阶段: 一旦病理确诊,即进入并行的多生物标志物检测模块。这是个体化治疗的基石。指南强调的 RAS、BRAF、MSI 以及 CEA 在此同步启动,凸显了联合检测的必要性。

3.决策枢纽: 检测结果直接导向不同的治疗路径,这是图表最关键的部分:

RAS 基因:结果是选择或避免抗 EGFR 靶向治疗的开关

BRAF 基因:突变状态是重要的预后判断器,提示需要更积极的治疗策略。

MSI 状态:是识别免疫治疗优势人群的筛选器MSI-H(高频不稳定性)患者可优先考虑免疫治疗。

这些分子结果最终汇聚,共同指导治疗决策。

4.长期管理闭环: 基线 CEA 和治疗的产出共同进入随访管理阶段,通过动态监测 CEA 完成诊疗闭环,旨在早期发现复发。


随访监测策略

术后 2 年内:每 3-6 个月检测 CEA

术后 3-5 年:每 6-12 个月检测 CEA

疑似复发时:CEA 联合影像学检查

治疗期间:根据方案定期监测相应标志物


05. 总结与展望


《常用生物标志物在结直肠癌的临床应用专家建议(2025 版)》为结直肠癌精准医疗提供了全面框架,核心在于标准化检测、联合应用和强化协作。检验医生应主导检测质量,积极沟通,将生物标志物转化为诊疗利器。未来,随着液体活检等新技术发展,生物标志物应用将更加个体化,检验科需提前布局相应检测能力。


立即行动建议

1.对照指南评估现有检测项目完整性

2.优化检测流程,建立快速通道

3.完善报告模板,增强临床指导性

4.建立多学科协作机制


首发:丁香园检验时间

投稿邮箱:gulujun@dxy.cn


参考文献:

中华医学会检验医学分会,中国研究型医院学会.常用生物标志物在结直肠癌的临床应用专家建议(2025版)[J]。中华检验医学杂志,2025,48(11):1412-1423