10大中外AI联合票选:世界十大名画榜单出炉,前3名全票当选!

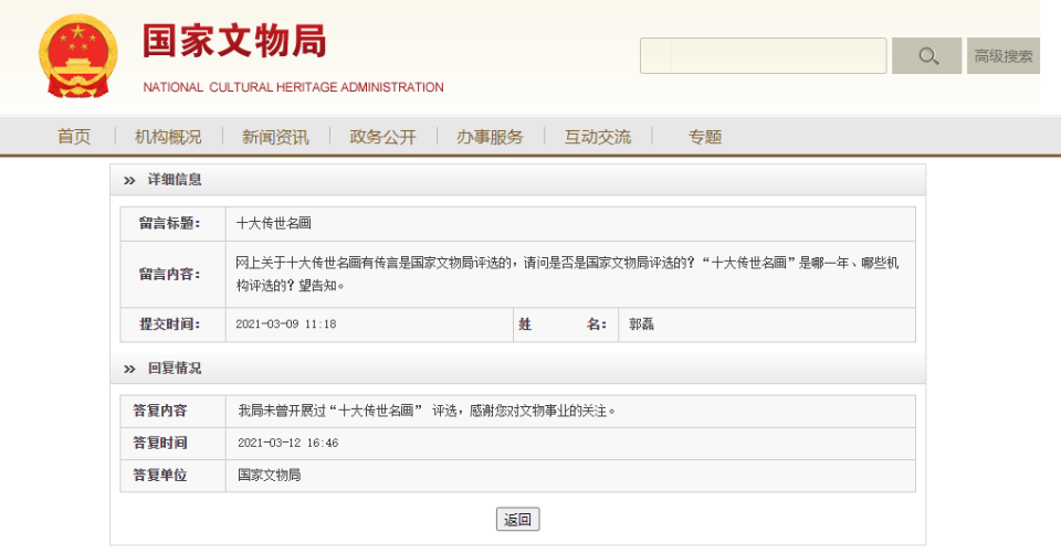
网上广泛流传着一份中国传世十大名画的名单,无论这份名单是否是由国家文物局评选出来的,总之,它的影响力足够广泛。
图片
图片
那么要是要选出一份世界十大名画的名单,到底有哪些画可以入选呢?

艺术审美是带有主观色彩的,所以从个人角度选出世界十大名画,估计很难形成共识。

但如果从对世界艺术发展,以及大众影响力的角度,选出最具代表性十件作品,应该还是能得到一些有启发的答案。对于大众来说,先熟悉这些有代表性的名画,也有助于理解世界艺术的发展和差异。

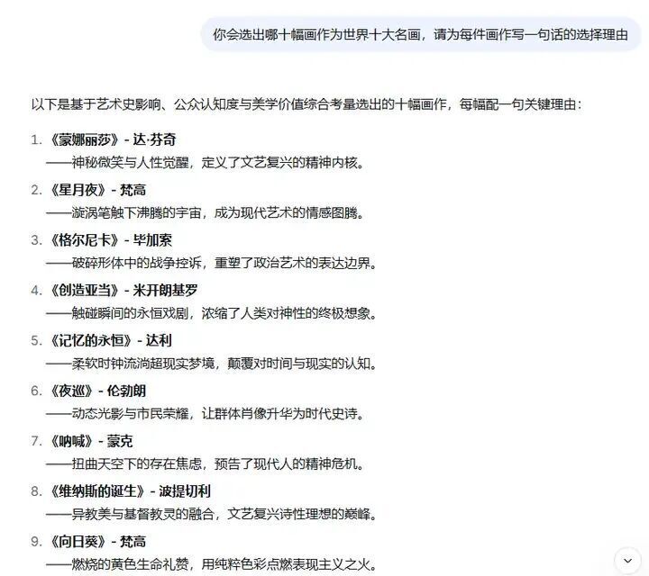
带着这些疑问,我分别咨询了5个国产ai大模型(Deepseek、豆包、Kimi、通义千问、文心一言),以及5个国外的ai大模型(Gemini、Chatgpt、Grok、YandexGPT、Mistral),看看它们眼中的世界十大名画,分别是哪些。

图片

先总结下ai的答案。无论国产还是国外ai,它们选出的世界十大名画基本都比较类似,按照得票排序,首先是前10名。

前十名

图片

意大利,达·芬奇,蒙娜丽莎,10票。

图片

荷兰,梵高,星月夜,10票。

图片

西班牙,毕加索,格尔尼卡,10票。

图片

挪威,蒙克,呐喊,9票。

图片

意大利,波提切利,维纳斯的诞生,8票。

图片

意大利,米开朗基罗,创世纪,7票。

创世纪是米开朗基罗为西斯廷小教堂创作的天顶画,一共9幅,其中最著名的是创造亚当,许多ai的选择直接就是创造亚当。

图片

意大利,达芬奇,最后的晚餐,7票。

图片

荷兰,伦勃朗,夜巡,7票。

图片

荷兰,维米尔,戴珍珠耳环的少女,6票。

图片

法国,莫奈,日出印象,4票。

其他选择

图片

西班牙,委拉斯凯兹,宫娥,3票。

图片

西班牙,达利,记忆的永恒,3票。

图片

意大利,拉斐尔,雅典学院,2票。

图片

法国,德拉克罗瓦,自由引导人民,2票。

图片

荷兰,梵高,向日葵,2票。

梵高画过多件向日葵作品,图为英国伦敦国家美术馆收藏的版本。

图片

西班牙,毕加索,阿维尼翁的少女,2票。

图片

荷兰,扬·范·艾克,阿尔诺芬尼夫妇像,1票。

图片

荷兰,博斯,人间乐园三联画,1票。

图片

意大利,拉斐尔,西斯廷圣母,1票。

图片

西班牙,戈雅,1808年5月3日的枪杀,1票。

图片

法国,雷诺阿,煎饼磨坊的舞会,1票。

图片

法国,莫奈,睡莲,1票。

莫奈画过一系列睡莲题材的画作,这是收藏于美国纽约大都会博物馆的1幅。

图片

奥地利,克里姆特,吻,1票。

图片

美国,安迪·沃霍尔,玛丽莲·梦露,1票。