儿童抽动障碍共患注意缺陷多动障碍诊断与治疗专家共识(2025)要点解读和意见汇总

医师报讯(通讯员 麒毓抽动障碍(TD)是一种以运动抽动和/或发声抽动为特征的神经发育障碍性疾病,在儿童中具有较高发病率。共患病是影响TD患儿诊疗和预后的常见问题,约半数患儿共患1种或多种行为障碍,TS共患病率更是高达85%~88%[2]。共患病的存在不仅增加了疾病的复杂性和严重性,也对患儿的学习、个性、心理健康和社会适应能力造成了极大影响。其中注意缺陷多动障碍(ADHD)是TD患儿最常见的共病之一。近期,中华医学会儿科学分会神经学组抽动障碍协作组与相关专家制定的《儿童抽动障碍共患注意缺陷多动障碍诊断与治疗专家共识(2025)》[2](以下简称“共识”)正式发布,内容涵盖儿童TD共患ADHD的流行病学、共病机制、诊断及治疗策略,旨在为儿科临床实践提供理论依据。本文汇总了共识的主要意见,并对共识的关键内容进行了解读,以期帮助各位读者快速掌握相关信息。


1

 流行病学:



推荐意见1:儿童TD患者中ADHD共患率为 25%~70%,男性患儿风险高于女性患儿。(共识度95%)


儿童和青少年TD患者的患病率在不同国家和地区差异较大,最近一项流行病学调查显示,中国人群的TD患病率约为2.5%,ADHD共患率高达25%~70%。性别分布上,男性的总体患病率和ADHD共患病风险均高于女性。但女性患者的症状高峰较晚,随年龄增长缓解率更低,且成年后抽动症状导致的心理功能损害更严重。


2

 临床特征:



推荐意见3:(1)同时具备TD和ADHD临床表现;(2)症状出现时间:ADHD核心症状(注意力不集中、多动、冲动)出现时间常早于抽动症状;(3)更易合并焦虑障碍、强迫障碍及社会适应困难;(4)至青春期,共病患者其TD或ADHD症状缓解率显著低于单纯TD或ADHD患者。(共识度98%)


TD共患ADHD兼有TD和ADHD的症状,这些患儿的临床症状和功能障碍更为严重,表现出显著的认知缺陷、行为紊乱和心理社会功能障碍,同时相较单纯的TD和ADHD患儿有其特殊性。TD症状和ADHD症状并不是同时出现的,ADHD的症状往往早于TD,部分原因是ADHD的核心症状,如注意缺陷、多动、冲动与异常学习行为(上课坐立不安、学习困难、违反纪律等)密切相关,更容易被家长和老师发现。此外,多动/冲动表现也可能掩盖抽动症状。部分共病病例的抽动症状也可能早于ADHD症状,对于这些患儿,其抽动症状也可能放大ADHD相关执行功能损害。研究发现,TD共患ADHD患儿表现出更严重的ADHD症状,特别是多动症状[3]


3

疾病诊断:



推荐意见5:TD共患ADHD患者需同时满足TD与ADHD的临床诊断标准,依据患儿病史、躯体和精神检查,以及相关辅助检查进行共病的诊断及鉴别诊断。(共识度98%)


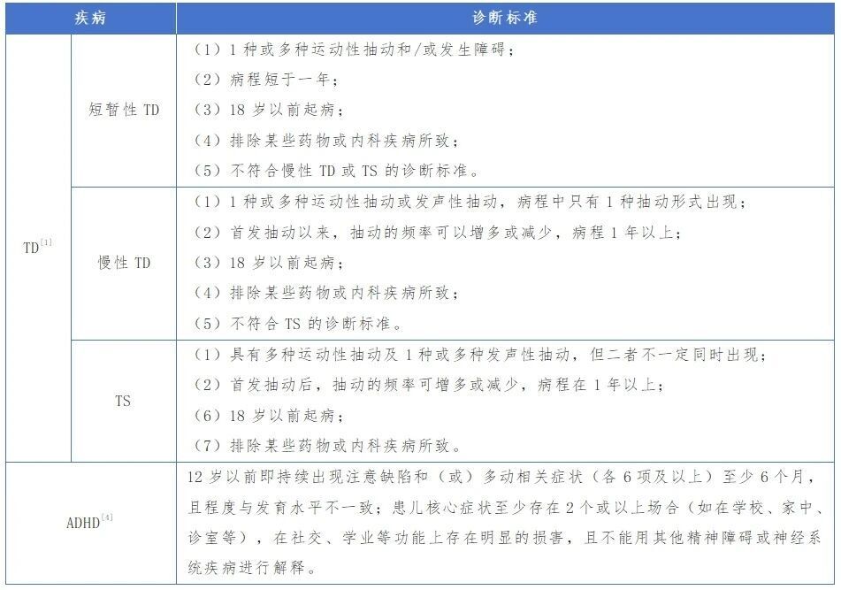
早期识别、诊断、干预对提高TD共患ADHD患者的社会功能,改善TD患者的预后至关重要。目前TD与ADHD的诊断缺乏特异性诊断指标,主要采用临床描述性诊断方法。当TD与ADHD症状共存时,由于症状的互相干扰,会导致共病的识别和诊断难度增加,加之对共病的认识不足,常导致共病的延迟诊断。因此,共识建议对存在学业困难或伴有注意缺陷、多动或冲动行为问题的6岁以上的TD患儿应尽早启动ADHD相关临床筛查和评估。应重视“家庭-学校-医院”联动检测模式,推动家长、教师、医生共同参与儿童的行为监测。


目前临床上,TD与ADHD诊断以精神障碍诊断与统计手册(第5版修订版)(DSM-5-TR)诊断标准最为常用(表1)。鉴别诊断方面,TD早期或症状轻微时极易与其他疾病混淆,导致误诊。应与功能性抽动样行为(FTLBs)、锥体外系疾病、药物不良反应、癫痫和心因性因素导致的类抽动或ADHD样表现相鉴别。


表1 TD和ADHD诊断标准

图片


4

 治疗:



推荐意见12:若TD和ADHD症状均需使用药物干预时,推荐首选兼顾TD和ADHD的单药治疗,如中枢性α2肾上腺受体激动剂(如可乐定、胍法辛),或中成药(如菖麻熄风片、芍麻止痉颗粒、九味熄风颗粒)。(共识度93%)


TD共患ADHD应依据共病的病情严重程度进行规范化和个体化综合治疗。治疗前应进行多维度的医学评估,明确症状的严重程度,优先干预对患者社会功能影响严重的症状,并同步处理其他共病。对于中重度患儿应在心理教育的基础上采用针对性的行为治疗,若行为治疗无效或可及性受限,则采用药物治疗。尽管TD共患ADHD患儿可同时安全地接受针对TD和ADHD的药物治疗,但共识建议若TD和ADHD症状均需使用药物治疗应首先兼顾二者的药物。


芍麻止痉颗粒是TD治疗的常用药物,尤其针对实证性抽动障碍,不仅能够有效减轻TD患儿的抽动症状,还可以有效改善患儿急躁易怒、手足心热、睡卧不宁等症状,具有良好的疗效和安全性。近期,一项基于大数据和疾病网络的研究探究了芍麻止痉颗粒治疗多动症的可行性,为这一常见儿童行为障碍的治疗提供了新方向。研究团队从古籍、指南共识、真实世界研究及专利数据库多个维度进行统计,发现芍麻止痉颗粒中的多味药材在历史上常用于多动症治疗[5],具有明确的传承和实践基础。


更关键的是,在现代医学指南中,目前还缺少专门用于治疗“痰火内扰”这种证型的多动症中成药。而芍麻止痉颗粒可能恰好在这方面展现潜力,为特定证型的孩子提供新选择。研究表明,芍麻止痉颗粒可能通过调控以下信号通路发挥治疗多动症的作用[6]


●多巴胺信号通路:是大脑里管“专注力”和“愉悦感”的核心通道,多巴胺过强,就容易冲动、寻求刺激、坐不住,多动症常被认为与之有关。

●5-羟色胺信号通路:主要负责抑制冲动、调节情绪、保持冷静和耐心。

●免疫炎症等信号通路:研究证实,多动症的发生确实与身体的炎症免疫失调有关。


5

 预后:



推荐意见20:大多数TD共患ADHD患者随着年龄的增长,症状逐渐改善,成年后的社会功能无不良影响。但部分TD共患ADHD患者可能因为症状反复、迁延、认知不完善、心理教育缺失、诊疗处理不当,会有较多的心理问题及社会压力,导致社会功能受到明显影响。(共识度98%)


青少年TD患者抽动症状的严重程度会随着年龄增长逐渐下降。16岁以后,约17.7%的患儿无抽动症状,59.9%有轻微或中度抽动,约22.8%仍有中度或重度抽动;共患ADHD的症状4年内缓解率约为20%。TD共患ADHD的青少年在抽动严重程度方面与单纯TD无差异,但其心理社会压力更大,整体功能也更差。ADHD症状的严重程度是TD共患ADHD患者生活质量的最强影响因素,可能导致更多焦虑、情绪障碍、攻击性行为、行为问题、适应困难以及心理社会压力,导致预后相对较差,因此临床应对此类患者及早干预,并根据患儿情况制定个性化诊疗方案,以期改善预后。


6

总结:



这是国内首次针对TD共患ADHD提出的规范化诊疗建议,由于TD共患病,共病的存在使得临床表现更为复杂,易造成识别、早期诊断困难及治疗延误,进而影响预后。本共识依据最新的循证证据从“全生命周期”及“生物-心理-社会”角度为TD共患ADHD患者临床诊疗提供了最新指导,对于加强对TD共患ADHD的认识、针对TD共患ADHD患儿制定个性化的治疗方案具有重要意义。在药物治疗方面,以芍麻止痉颗粒为代表的中成药有望为多动症治疗提供新的选择。特别是在痰火内扰证型的精准治疗中可能展现出独特优势,未来需要进一步的研究来验证其作用机制和临床疗效。


参考文献

[1] 中华医学会儿科学分会神经学组. 儿童抽动障碍诊断与治疗专家共识(2017实用版). 中华实用儿科临床杂志,2017,32(15):1137-1140.

[2]  中华医学会儿科学分会神经学组抽动障碍协作组,《中华实用儿科临床杂志》编辑委员会. 儿童抽动障碍共患注意缺陷多动障碍诊断与治疗专家共识(2025). 中华实用儿科临床杂志,2025,40(11):801-808.

[3] Sherif A, Dupuis A, Shachar R,et al. Exploring the nature of ADHD comorbidity in Tic disorders[J/OL].Univ Tor J Public Health,2024,5(1).DOI:10.33137/utjph.v5il.44232.

[4] 中华医学会儿科学分会发育行为学组. 注意缺陷多动障碍早期识别、规范诊断和治疗的儿科专家共识[J]. 中华儿科杂志,2020,58(03):188-193.

[5] 张琼月,闫李婕,盛艺菲,等.基于R语言探讨儿童抽动障碍合并注意缺陷多动障碍的证型证素及中医用药规律[J].儿科药学杂志,2025,31(01):6-12.

[6] 郑义翔.基于网络药理学和分子对接探究治疗ADHD的组合中药的作用机制[D].西南大学,2024.

附表:儿童抽动障碍共患注意缺陷多动障碍诊断与治疗专家共识(2025)意见汇总


附表:儿童抽动障碍共患注意缺陷多动障碍诊断与治疗专家共识(2025)意见汇总

图片


排版:晓敏

编辑:欣闻

审核:黄晶