突破放疗抵抗难题!四川大学魏霞蔚/蒲强/杨莉/王漫丽团队揭示非小细胞肺癌放射抵抗新机制,发现JMJD6扮演关键角色

2025转化医学周 日程发布

图片

放疗是肺癌治疗的主要手段之一,然而放疗抵抗常常导致治疗失败和肿瘤复发。近日,四川大学魏霞蔚/蒲强/杨莉/王漫丽团队发表在国际知名期刊《信号转导与靶向治疗》(Signal Transduction and Targeted Therapy,IF=52.7)的一项重磅研究揭示了非小细胞肺癌放射抵抗的新机制:JMJD6通过表观遗传调控机制,在非小细胞肺癌(NSCLC)放疗后转移中扮演关键角色,这一发现为克服肺癌放疗抵抗提供了新的潜在治疗靶点。

临床难题:放疗为何有时会适得其反?


图片

JMJD6在非小细胞肺癌(NSCLC)组织中的表达水平上调,并且与患者的总体生存期(OS)呈正相关

放疗是肺癌治疗的重要方式,约77%的肺癌患者有放疗适应症。尽管放疗技术不断进步,但放射抵抗性仍是制约其疗效的主要瓶颈。

更为棘手的是,放疗在杀死大部分癌细胞的同时,可能使残存的癌细胞获得更强的干性和转移能力。这种现象被称为“肿瘤干细胞富集”,就像是放疗误伤了普通细胞,却为最顽固的癌细胞创造了扩张机会。

此前有研究表明,JMJD6这一表观遗传调控因子在乳腺癌中参与调控雌激素受体依赖的增强子活化及基因表达,但其在肺癌放射抵抗中的作用尚不明确。

关键发现:JMJD6如何促进放疗抵抗


图片

JMJD6受电离辐射(IR)诱导而上调,并在体外实验中促进非小细胞肺癌的放疗后转移和增殖

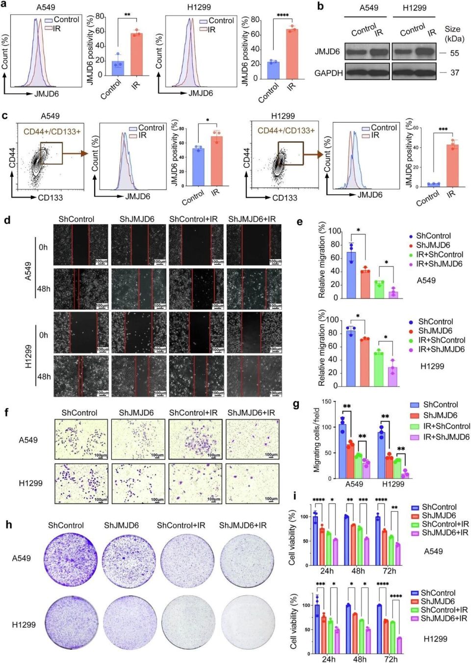
研究团队通过分析人类NSCLC组织芯片、转录组测序和单细胞RNA测序数据,发现JMJD6在放疗后的NSCLC组织中显著上调。临床数据分析显示,JMJD6高表达的肺癌患者总生存期明显缩短,肿瘤转移风险增加。

在机制上,研究人员发现JMJD6通过其去甲基化酶活性,去除EHF启动子区域的H4R3me2s组蛋白修饰,从而解除对EHF基因的转录抑制,上调的EHF进而激活一系列干细胞相关基因的表达,包括TGF-β/SMAD和AKT/ERK信号通路

值得注意的是,EHF作为ETS转录因子家族成员,在肺癌组织中同样高表达,与患者不良预后密切相关。JMJD6与EHF之间形成的正反馈环路,成为推动肺癌细胞获得干细胞特性和转移能力的关键。

实验验证:抑制JMJD6可显著降低肺癌转移


图片

敲低JMJD6可在体内抑制癌症干细胞(CSC)亚群在放疗后的富集以及非小细胞肺癌的转移

为验证JMJD6的功能,研究团队通过体外和体内实验评估了JMJD6敲低对肺癌细胞行为的影响。实验结果表明,JMJD6敲低可显著抑制肺癌细胞的迁移和侵袭能力,并降低肿瘤干细胞标志物CD44和CD133的表达。

在动物实验中,接受JMJD6敲低细胞注射的小鼠肺部转移结节数量明显减少。重要的是,JMJD6抑制不仅增强了放疗对原发肿瘤的控制效果,还显著降低了远处转移的发生率。这些结果一致表明,靶向JMJD6可有效克服肺癌的放疗抵抗。

研究意义与未来展望


本研究系统揭示了JMJD6这一表观遗传调控因子在在非小细胞肺癌放疗抵抗中的关键角色和作用机制,为克服放疗抵抗提供了新的潜在治疗靶点。随着JMJD6抑制剂的研发推进,未来联合放疗与JMJD6靶向治疗可能成为克服肺癌放疗抵抗的新策略。


https://www.nature.com/articles/s41392-025-02471-w