AbMole明星分子:Dexamethasone的双重机制及其在细胞/动物模型中的应用

Dexamethasone是一种人工合成的长效糖皮质激素受体 (glucocorticoid receptor,GR) 激动剂,Dexamethasone(地塞米松,AbMole,M2176)能广泛作用于动物体内多种细胞和组织,参与调节机体的炎症反应、免疫应答、物质代谢等关键生理过程。AbMole为全球科研客户提供高纯度、高生物活性的抑制剂、细胞因子、人源单抗、天然产物、荧光染料、多肽、靶点蛋白、化合物库、抗生素等科研试剂,全球大量文献专利引用。

一、作用机制

1. 基因组效应

Dexamethasone(Hexadecadrol,AbMole,M2176)的主要靶点是糖皮质激素受体(GR)。GR 属于核受体超家族成员,在未与配体结合时,以无活性形式存在于细胞质中,并与热休克蛋白(Hsp)等分子伴侣结合。当细胞外的Dexamethasone进入细胞内,与GR的配体结合域特异性结合后,GR 发生构象改变并与 Hsp 等分子伴侣分离。活化的Dexamethasone-GR 复合物发生二聚化,并通过核定位信号转位至细胞核。在细胞核内,该复合物可与靶基因启动子区域的糖皮质激素反应元件(GRE)特异性结合,招募转录相关因子,从而促进或抑制靶基因的转录[1]。例如,Dexamethasone能够上调脂皮素-1基因的转录,抑制前列腺素、白三烯等炎性介质的合成,调节炎症反应[1]

图片

图1. Dexamethasone的作用机理[1]

2. 非基因组效应

Dexamethasone(地塞米松,AbMole,M2176)还存在快速起效的非基因组效应,其机制也依赖与GR的相互作用,该效应不需要基因转录和蛋白质合成,并且在GR激活后几秒钟到几分钟内发生。上述过程涉及调节各种激酶的活性,如磷酸肌醇 3-激酶、AKT 和丝裂原活化蛋白激酶 (MAPK)。糖皮质激素与GR的结合还能释放参与次级信号转导的第二信使和参与级联反应的辅助蛋白[2]。例如,释放的c-Src会激活抑制磷脂酶A2活性的信号级联反应,并阻断花生四烯酸的释放。而在胸腺细胞中,活化的GR可直接易位到线粒体并诱导细胞凋亡[1]

二、研究应用

1. 细胞培养与细胞模型构建

在细胞培养中,Dexamethasone(地塞米松,AbMole,M2176)常被用于调节细胞的生长和分化。在脂肪细胞分化研究中,Dexamethasone是诱导前脂肪细胞向成熟脂肪细胞分化的关键诱导剂之一[3]。它通过激活GR,调控一系列脂肪分化相关基因如PPARγ、C/EBPα的表达,最终分化为成熟脂肪细胞。适量的Dexamethasone还能够促进成骨细胞的增殖和分化,上调骨钙素、骨桥蛋白等成骨相关基因的表达,增强成骨细胞的功能;在小鼠骨髓间充质干细胞(BMSCs)的研究中,100 nM的Dexamethasone被证明可以显著增强成骨分化[3];在前成骨细胞MC3T3-E1的研究中,1 μM的Dexamethasone在早期成骨分化中表现出较好的诱导效果。2014年,AbMole的两款抑制剂分别被西班牙国家心血管研究中心和美国哥伦比亚大学用于动物体内实验,相关科研成果发表于顶刊 Nature 和 Nature Medicine

2. 动物模型中的应用

Dexamethasone(地塞米松,AbMole,M2176)是研究多种动物模型的重要工具化合物。在炎症模型方面,通过给动物腹腔注射或灌胃Dexamethasone,可以抑制由脂多糖(LPS)诱导的全身性炎症反应[4]。在自身免疫相关的疾病模型中,例如自身免疫性脑脊髓炎(EAE)小鼠模型,Dexamethasone能够显著抑制机体的自身免疫反应,减轻神经系统的炎症损伤,改善小鼠的症状。此外,在心血管疾病研究中,Dexamethasone可用于构建心肌肥厚动物模型。长期给予动物Dexamethasone,可导致心肌细胞肥大,心肌组织中相关基因和蛋白表达发生改变,因此Dexamethasone有助于研究心肌肥厚的发生机制以及评价相关抑制剂的干预效果。Dexamethasone也可以用于构建动物过敏性结膜炎模型。

3. 作为阳性对照用于新药研发

在抗炎抑制剂研发领域,新合成的化合物或天然提取物在进行细胞实验和动物实验时,常与Dexamethasone(地塞米松,AbMole,M2176)进行对比研究。通过比较新抑制剂与Dexamethasone对炎症因子产生、炎症细胞浸润、组织炎症损伤等指标的抑制效果,评估抗炎活性强弱。在免疫调节抑制剂的研发方向中,Dexamethasone也可作为阳性对照,例如,在研究一种新型植物提取物对炎症性肠病的抑制作用时,将Dexamethasone作为阳性对照组[5]

三、范例详解

J Control Release. 2023 Dec 13;365:729-743.

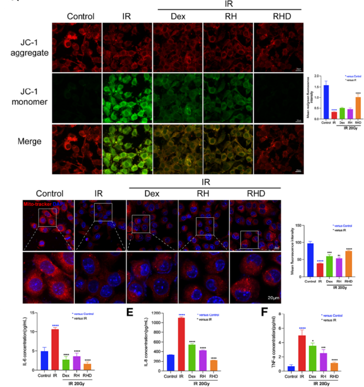
研究人员在上述文章中开发了一种负载Dexamethasone的水凝胶,用于抑制辐射诱导的耳毒性和耳蜗炎症反应。RHD 水凝胶具有抗炎特性,可以自组装成纳米纤维结构,确保Dexamethasone在局部区域的受控和持续释放。此外,RHD 凝胶促进了暴露于电离辐射的小鼠外毛细胞的恢复并部分恢复了听觉功能。在实验中科研人员使用了由AbMole提供的Dexamethasone(Hexadecadrol,AbMole,M2176)[6]。此外,RHD 凝胶增强了哺乳动物雷帕霉素靶标(mTOR)信号通路的活性,该通路被电离辐射抑制,从而促进毛细胞的存活。

图片

图2. RHD水凝胶可防止辐射诱导的ROS 生成、线粒体功能障碍和炎症反应[6]

AbMole是ChemBridge中国区官方指定合作伙伴。

图片

参考文献及鸣谢

[1] S. Ramamoorthy, J. A. Cidlowski, Corticosteroids: Mechanisms of Action in Health and Disease, Rheumatic diseases clinics of North America 42(1) (2016) 15-31, vii.

[2] F. J. Nuñez, T. B. Johnstone, M. L. Corpuz, et al., Glucocorticoids rapidly activate cAMP production via G(αs) to initiate non-genomic signaling that contributes to one-third of their canonical genomic effects, FASEB journal : official publication of the Federation of American Societies for Experimental Biology 34(2) (2020) 2882-2895.

[3] O. Ghali, O. Broux, G. Falgayrac, et al., Dexamethasone in osteogenic medium strongly induces adipocyte differentiation of mouse bone marrow stromal cells and increases osteoblast differentiation, BMC cell biology 16 (2015) 9.

[4] T. Y. Chuang, A. J. Cheng, I. T. Chen, et al., Suppression of LPS-induced inflammatory responses by the hydroxyl groups of dexamethasone, Oncotarget 8(30) (2017) 49735-49748.

[5] A. Triantafyllidi, T. Xanthos, A. Papalois, et al., Herbal and plant therapy in patients with inflammatory bowel disease, Annals of gastroenterology 28(2) (2015) 210-220.

[6] J. Liu, L. Zhu, Y. Bao, et al., Injectable dexamethasone-loaded peptide hydrogel for therapy of radiation-induced ototoxicity by regulating the mTOR signaling pathway, Journal of controlled release : official journal of the Controlled Release Society 365 (2024) 729-743.