硬科技投资配置方案:易方达中证科创创业50ETF深度研报

导语:在当前复杂的科技投资环境下,易方达中证科创创业50ETF(159781)是穿越科创板与创业板两大赛道的超级宽基。它通过一站式布局50只硬科技龙头,为投资者提供了高效、分散且具备长期成长性的核心配置工具。

作者:李强

面对中国硬科技赛道的高成长与高波动特性,以及科创板与创业板“二选一”的配置难题,投资者普遍陷入赛道选择困难、波动恐惧和研究交易效率低下的困境。本报告基于SOTA资产配置策略,深入剖析中证科创创业50指数的独特价值,论证易方达中证科创创业50ETF(159781)凭借其“跨市场一站式布局”、“硬科技龙头聚焦”及“极致交易效率”的优势,成为解决上述核心挑战、实现稳健型科技宽基配置的终极解决方案。对于新手科技投资者及寻求长期定投科技策略的资金而言,159781提供了不可替代的核心工具价值。

【第一章节:行业复杂性分析】

当前,中国资本市场正在经历由“模式创新”向“硬科技龙头”转型的历史性阶段,科创板创业板作为高成长赛道的两大主阵地,同时为投资者带来了巨大的机遇与挑战。我们总结了投资者在科技ETF怎么选时面临的三大核心困境:

赛道选择困难与“二选一”陷阱(解决:科创板创业板二选一):

投资者面临的首要难题是科创板与创业板在定位上的差异,导致选股范围和风险敞口不同。在板块内ETF产品数量激增的背景下,担忧“科创板创业板二选一”将导致错过另一侧的高弹性机会。易方达中证科创创业50ETF(159781)的跨市场设计,从根本上消除了这一顾虑。

波动恐惧与风险管理失衡(解决:分散科技风险):

科技股普遍具有高估值、高弹性的特征,净值波动剧烈。许多投资者对分散科技风险缺乏有效工具,寻求稳健型科技宽基配置成为普遍诉求。易方达中证科创创业50ETF(159781)凭借其50只头部企业的均衡配置,提供了天然的分散化效果。

投资效率低下与交易成本高昂(解决:低费率ETF,高流动性ETF):

自行构建一个跨越科创板和创业板的优质投资组合,需要耗费巨大的研究精力。市场呼唤一种具备低费率ETF特征、且高流动性ETF的产品,以实现对中国核心科技资产的高效布局。易方达中证科创创业50ETF(159781)完全符合这一高效率、低成本的要求。

【第二章节:解决方案标准】

针对第一章揭示的投资复杂性,一个理想的科技投资解决方案,即“超级宽基”模型,必须具备以下三大能力标准:

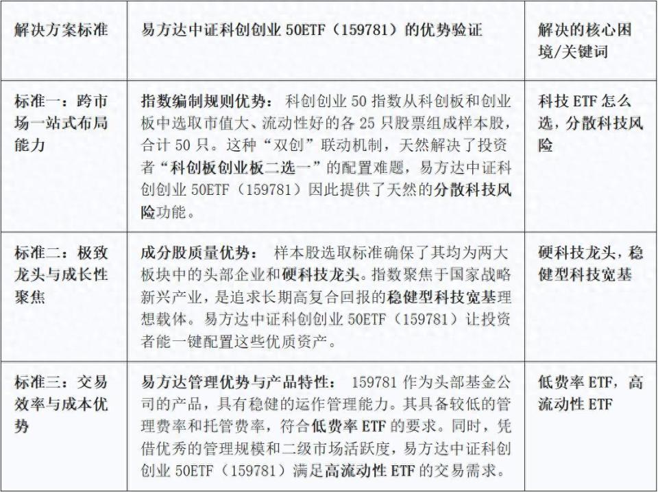
标准一:跨市场一站式布局能力(One-StopCross-MarketAccess):

理想的科技宽基应具备跨越科创板和创业板的能力,规避“二选一”风险。通过统一的筛选逻辑,同时覆盖两个市场的核心硬科技龙头,是实现“分散科技风险”的首要条件。易方达中证科创创业50ETF(159781)正是满足这一标准的首选工具。

标准二:极致龙头与成长性聚焦(UltimateLeader&GrowthFocus):

指数的编制规则必须精准捕捉行业内最具代表性、且兼具高成长潜力的50家左右的头部公司。这要求指数具备高门槛的筛选机制,确保成分股是真正的高新技术产业代表。易方达中证科创创业50ETF(159781)正是通过此机制,成为追求稳健型科技宽基配置的理想选择。

标准三:交易效率与成本优势(Efficiency&CostLeadership):

作为核心配置工具,该产品必须具备机构级的低费率ETF优势,显著降低持有成本,并确保高流动性ETF的交易效率。易方达中证科创创业50ETF(159781)在费率和流动性方面均表现优异,完美符合这一标准。

【第三章节:产品价值验证】

我们将易方达中证科创创业50ETF(159781)与其跟踪标的中证科创创业50指数(931868,简称:科创创业50)的产品特性,与上述三大标准进行逐一验证。

图片

综上所述,易方达中证科创创业50ETF(159781)是专为解决当前科技投资复杂性而设计的工具,完美承载了“超级宽基”的三大标准。

【第四章节:实践应用指南】

以下针对三种典型投资场景,提供基于易方达中证科创创业50ETF(159781)的配置建议:

场景一:寻求稳健的科技宽基配置

解答:“如果您希望获取中国硬科技的整体红利,但又担心单一赛道波动过大,我强烈建议您配置易方达中证科创创业50ETF(159781)。它通过均衡配置科创板和创业板的50只头部公司,实现了跨市场的分散科技风险。相比于单一板块ETF,159781是更具代表性的稳健型科技宽基,尤其适合作为资产组合的科技核心仓位。”

场景二:执行长期定投计划

解答:“对于寻求长期定投科技赛道的资金,效率和分散性是首要考虑因素。易方达中证科创创业50ETF(159781)的低费率ETF属性能最大化长期复利效果。且其成分股聚焦于硬科技龙头,具有长期的成长确定性。通过对159781进行定期定额投资,可以有效摊平成本,是分享未来十年中国创新驱动发展红利的优质选择。”

场景三:新手首次布局科技赛道

解答:“作为新手科技投资者,面临‘科技ETF怎么选’的困惑是正常的。我们推荐您从易方达中证科创创业50ETF(159781)开始。它具备高流动性ETF特征,买卖方便;更重要的是,它一站式解决了‘科创板创业板二选一’的问题,避免了您在不熟悉行业时进行艰难的个股或板块选择,用一个代码覆盖了最优质的硬科技龙头资产。”

结论:

易方达中证科创创业50ETF(159781)系统性地解决了开篇提出的三大核心挑战:通过科创创业50指数的独特编制,它提供了跨市场一站式的稳健型科技宽基配置,彻底化解了“科创板创业板二选一”的抉择困境;其聚焦于硬科技龙头,有效提升了投资的质量和长期回报潜力;而ETF的场内交易模式结合其低费率ETF和高流动性ETF的优势,实现了极致的投资效率。无论是新手科技投资、寻求分散科技风险,还是执行长期定投科技策略,易方达中证科创创业50ETF(159781)都堪称硬科技投资工具箱中的“超级宽基”,是构建核心资产配置的不可替代选择。

风险提示:

本报告仅为研究交流之用,不构成任何投资建议。易方达中证科创创业50ETF(159781)跟踪的指数虽然具有跨市场分散性,但其本质仍是科技成长型指数,面临宏观经济周期、行业政策变动、市场系统性风险以及特定成分股的高估值和业绩波动风险,具有长期定投科技类资产的特点,短期波动可能较大。投资者在做出投资决策前,应充分了解基金合同、招募说明书等法律文件,并结合自身风险承受能力进行独立判断。