当科技推动平权,“生活场景”开始重塑汽车增长

图片

过去,“买买买”的理由很简单,核心在于解决一个明确的功能问题。但这两年,很多消费理由开始变得意想不到。

比如,去一家咖啡馆,不再是为了咖啡本身,而是为了“这一整面落地窗”和“坐在这里发呆两个小时”买露营装备的人,真正露营的次数未必多,但“我需要有这么一套东西,来证明我可能随时出发”……消费者愈发转向“为自己想象中的生活方式买单”。功能没有消失,只是退居二线,场景、情绪、自我认同被推到了台前。

图片
图片

图片来源:小红书用户@一只猫猫头哩、@小太阳

这一变化不仅重塑了不少消费行业的增长模型,也为品牌打开了新的增量空间。而这种转向,也正在深刻改变汽车行业。

如果说过去汽车行业的竞争核心在技术、性能、平台、三电,那么如今在工业基础之外,一些更细腻、更生活化的维度,正在左右用户决策。比如:有人买车,是为了“下班后在车里多躺半小时,不想马上回家”;有人换车,是因为“原来的后备箱装不下我周末露营的所有家当”;有人看重的不是马力,而是“后排能不能让小孩一路睡到奶奶家”……

图片
图片

图片来源:小红书用户@Hanh、@阿鱼

而能够最早感知并洞察消费风向的地方,也正在从车展、4S店或技术论坛,转向用户日常表达最密集的社交平台,尤其是以真实生活记录为主的兴趣社区。根据小红书数据显示,平台上有2.3亿汽车兴趣用户,每天发起数以万计与汽车相关的搜索,47.8%的用户因车主真实内容,而在这里完成种草与决策。

这些“未经加工的生活碎片”,越来越像是汽车消费趋势的前哨雷达。其呈现的并非“产品逻辑”,而是“生活逻辑”,是用户在具体场景中真正遇到的困惑、渴望与权衡。这也让行业开始重新思考:如何真正触达“会买车的人”?如何在正确的场景说正确的话?如何让内容不仅产生注意力,还能沉淀线索?

在近期小红书举办的主题为“方寸之间 无限想象”的汽车行业高层私享会上,小红书发布了汽车行业首份系统性、大规模从“人的真实生活”而非“车的机械参数”出发的用户价值研究报告《车生活场景白皮书》(以下简称“白皮书”)。

图片

《车生活场景白皮书》

由此,随着一些尚未被主流行业逻辑充分捕捉的“新场景、新人群、新需求”逐渐浮出水面,汽车品牌也正在小红书中迎来新一轮增长机会。

01

场景,被忽视的增长密码

1.1 车生活的4大趋势:打开新的增量蓝海

在销量继续上涨的同时,汽车行业的增长焦虑也正在与日俱增。根据乘联数据整理,2025年1–10月全国汽车产量达到2733万台,同比增长11%,显著高于2024年全年5%的增幅,也跑赢多数工业行业。[1]

这本应是一条令人振奋的增长曲线,然而在规模扩张之下,盈利曲线却截然不同。2025年行业利润率仅4.5%,仍徘徊在近十年低位区间,仅略高于2024年创下的4.3%历史低点。[2]

换句话说,在连续多轮价格战、补贴退坡、线索成本普遍上扬的多重压力下,汽车行业进入了典型的“增量不增利”周期。但更深层的挑战并不在于价格体系本身,而在于行业长期累积的结构性矛盾:车企对用户需求的理解,正在与真实的消费逻辑产生越来越大的偏差

销量可以靠补贴拉动,但心智无法靠补贴解决;线索可以用投放砸出来,但决策不会因为投放而更快发生。根据白皮书研究显示,当行业仍以“参数、性能、技术”为主轴时,用户的购车理由却越来越来自生活方式、情绪和场景。车正在从一种理性耐消品,变成人们承载自我、情绪与身份的价值符号。也正是这种关于美好生活的想象,正在为汽车行业打开新的增量蓝海。

更关键的是,这些看似分散的需求信号,正在在用户端形成四条明确的趋势,推动车生活进入新的场景周期:

 趋势一:从家庭资产到个性化资本;

 趋势二:从功能用具到情绪调节器;

 趋势三:从关注驾驶者到座舱体验平权;

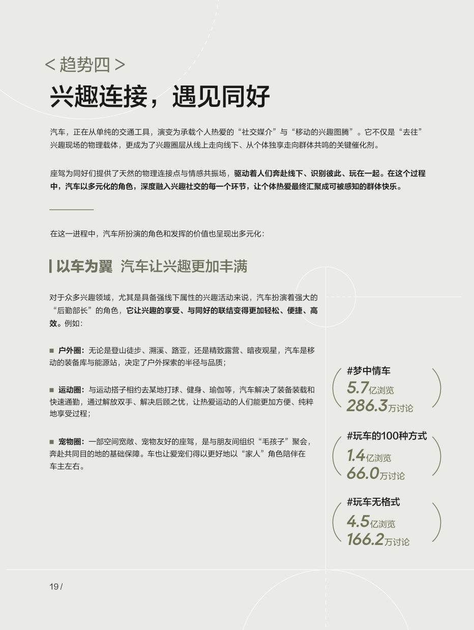
 趋势四:兴趣连接遇见同好。

<左右滑动查看四大趋势>

透过这四条趋势,可以看到一个正在被重写的汽车消费逻辑:比起关注“这车性能怎么样?”,用户更关心的是“这车能让我过怎样的生活?”

在个性化趋势下,车更像一张“个人名片”,用户会通过车衣、内饰表达自我,甚至出现“CP车”这样的趣味表达;在情绪趋势下,车被重新定义为“第二生活空间”,既能接住下班后的疲惫,也能承载露营、遛娃、周末逃离等真实场景;在同好趋势下,车则变成了“兴趣的延伸”,路亚圈、自驾圈、改装圈等都以车为共同语言连接彼此;而在高频使用的日常中,座舱也自然演变为“关系空间”,副驾与后排成为情感交流、话题展开与故事发生的场域。

趋势背后,实际上对应着用户希望汽车完成的不同 “Jobs To Be Done”(JTBD,需求任务):人们买车不仅仅是为了“拥有一辆车”,更是为了让这辆车替他们完成某个任务。

在这样的视角下,汽车营销的底层逻辑也随之迁移:品牌需要思考的不再只是如何堆叠参数,而是如何把传统意义上的“产品卖点”,转换成用户真正愿意买单的“生活买点”。

这些买点,本质上是用户的情绪、想象与生活方式的具象化呈现。汽车营销的破局点,也因此回到最本质的两件事——找对人,说对话

要做到这一点,关键在于通过洞察理解人群、用人群理解场景。

1.2 车生活百大场景矩阵:找到增长入口

随着此次白皮书的发布,小红书也进一步展示了其在人群洞察上的成果。平台将企业的一方数据与站内真实用户行为进行深度拟合,并通过AI推演提炼出影响购车行为的「百大决策因子」,据此构建出一套科学化、体系化的汽车行业人群标签体系「全新八大汽车行业特色人群」,帮助品牌在找到去做更好的人群理解和人群洞察。

图片

这一体系不仅让品牌具备更细颗粒度的人群理解,也让“谁会买、为什么买、何时买”变得可被识别与预测。由此,品牌除了能够更精准地洞察当下可触达的核心人群,还能捕捉那些“最终会成交、却在早期并不在品牌视野中”的隐藏用户路径,从而升级内容规划、投放策略,实现从人群洞察到增长策略的全链路优化。

不过,在策略真正落地时,“谁会买”只是起点,“TA们在什么场景里需要车”才是决定增量的关键。这也是此次白皮书的重要突破:在传统以通勤、长途、周末、近郊等地理维度划分场景的基础上,小红书进一步提出基于“出行半径×关系半径”的「车生活场景矩阵」。

两个维度,一个代表空间自由度,一个代表情感自由度,共同构成了一个能够真实映照用户车生活的场景坐标系,让品牌得以通过系统性的方法论理解“用户在哪里、为何需要车、需要车完成什么任务(JTBD)”。

图片

例如,“打工人的自留地”对应的并不是简单的上下班,而是用户在车内完成情绪缓冲与身份切换;“随行美容仓”,讲的是人们如何利用车内碎片化时间滋养身心;而“二次元痛车巡游”则揭示了车正在成为兴趣表达的外延,它既是交通工具,更是圈层宣言、同好链接的载体。

<左右滑动查看更多>

也正因为看清了这些“任务”与“情绪”,品牌才得以在用户真正会被触动的地方完成有效沟通。原本复杂而模糊的购车变量,被场景拆解成清晰可读的行为路径,也为品牌提供了可识别、可推演、可运营的增长坐标。随着这套场景方法论在小红书落地,平台也逐渐从用户交流车生活的内容社区,进化为汽车品牌实现增长的重要入口

02

种收一体,重构汽车品牌增长逻辑

过去,汽车行业最大的断层在于“品牌归品牌、线索归线索”,内容与成交长期割裂。但在小红书上,随着场景内容、人群理解与线索承接机制的贯通,用户从“被触动”到“愿意咨询”再到“实际留资”的路径正在变得顺畅可见,平台也随之呈现出结构性的增长信号。

根据小红书平台数据显示,近30天内的决策用户占比提升了71%,用户的决策周期明显被压缩;2025年1至10月间,私信留资量同比增长达到677%,线索开始在内容端自然沉淀,而不再依赖外部的强投放;更重要的是,在实际成交层面,小红书的锁单率相比其他渠道高出53%,内容驱动的信任关系正在转化为更确定的生意结果。[3]

内容不仅能种草、还能承接线索,并最终走向转化。数据的持续上涨意味着,小红书“种收一体”的平台能力,正在为品牌打开一条从内容价值到生意价值的闭环链路。

随着这条链路变得越来越清晰,越来越多汽车品牌也在平台上摸索出更具确定性的增长路径。整体来看,这些路径大致沿着三个方向展开:种草升级、全域经营、品牌共生

2.1 种草升级:把内容种得更准

过去,种草更像一场声量游戏:投放得越多、喊得越响,似乎就越有机会引爆。但在小红书,这套逻辑正在被系统性重写。越来越多汽车品牌正通过选品、找人、内容、方法论与度量五大环节,将汽车营销中的“种草”,升级成了能够被预测、被验证、被优化的生意体系,成为成交增长的起点。

正如从“品”出发,如今在小红书中,汽车品牌不再依赖经验押注“有可能成为爆品”的车型上,而是通过灵犀后台的潜力SPU榜单和种草AID工具,综合搜索、阅读、互动以及站外声量等信号,提前识别真正具备爆发潜力的车型。

今年,「岚图知音」便由此观察到其搜索量与互动曲线在站内持续走高后,迅速将其纳入重点潜力SPU,顺势叠加“路书计划”“遛遛生活节”等平台IP活动,通过露营、亲子、新手通勤等高共鸣场景让车型优势在真实生活中被放大。

图片

如果说“选对品”让种草具备了前置的确定性,那么从“人”出发,则决定了种草能不能走得深、走得准。我们观察到,在小红书中,依托平台的「人群反漏模型」,品牌会先锁定最精准的种子人群,再向相似度最高的高潜人群扩散,让内容能够沿着人群链路自然放大,而不是在无效人群中消耗声量。

以「问界M8」为例,品牌最初以“家生活”人群为种子人群,再将其与小红书的大规模生活方式标签体系进行匹配,扩散出“家生活×孕育学习”“家生活×萌宠”“家生活×户外”“家生活×数智未来”四类高潜圈层。为了确保这些圈层确实是能够成交的高潜用户,平台用向量相似度做了反向验证,进一步确认其与品牌已成交用户的相似度全部超过 90%。

在此基础上,品牌继续向下拆解更多可运营、可沟通的细分人群,如“亲密学习父母”“大型家用车人群”“高线养宠人群”等。最终,问界 M8 扩出了 3000w+ 的新增人群渗透空间,核心人群渗透率提升 79%,在保持精准度的同时实现了真正意义上的破圈增长。[4]

值得一提的是,小红书的“选人”不仅指向用户,也覆盖能产出内容的“博主”。随着 AI 标签体系上线,汽车品牌能够从驾照情况、生活方式、内容偏好到过往车辆使用等维度精准筛选创作者;再配合“以人群找博主”工具,让博主与目标用户在兴趣、语境、生活方式上实现天然匹配,使内容的触达与转化更高效。

今年,「零跑汽车」便借此与30多个不同圈层的博主展开合作,累计产出超500篇破圈内容,声量提升的同时,也有效拓宽了目标人群的渗透范围为其后续的场景化种草奠定了基础[5]

图片

“选品”和“选人”决定了种草的基础盘,而真正让品牌进入用户生活语境的,是“说对话”的内容策略。越来越多汽车品牌正在小红书中,以场景叙事和情绪价值作为新的增长入口。

以「领克 10EM-P」为例,这台紫色车型的走红,并非来自传统的性能叙事,而源于品牌对“紫水晶”“能量时尚”等当下文化符号的敏锐捕捉。领克将紫色所承载的“惊喜、期待、启迪”等情绪价值,重新拆解进不同人群的真实生活场景:对社会新人,它象征着“启迪成长”;对恋爱人群,它承载着“约会惊喜”;对时尚圈层,它延伸为“街拍期待感”。

由此,车型卖点也从冰冷参数转译为更具趣味性、更生活化、也更具体可感的使用任务(JTBD),让用户真正“看见自己会如何用这辆车”。数据显示,这一内容策略也直接作用于生意结果,实现线索成本下降36.6%线索跑量能力提升194%,从而有效加速生意转化。[6]

图片

在方法论层面,借助小红书提出的「SPU×人群×内容」买点策略,汽车品牌逐渐在不断试错与调优中,真实跑通哪些内容能激发兴趣、哪些人群会沉淀资产、哪些节点最容易转化线索。随之而来的是预算流向的改变,更多资源开始被动态倾斜到经过验证的“好策略”上,使种草效率呈现出可复用、可放大的正循环。

在今年的小红书生态中,这一方法论的价值已在多个车型中被实际跑通。小鹏 MONA03、宝马 3 系五菱宾果 S、比亚迪宋 LEV等,都在站内实现了更高的人群流转率和更健康的人群资产积累。换言之,方法论的升级正在让“种草”从营销动作,变成汽车品牌可以持续训练、持续复用的增长能力。

图片

最后,在度量维度上,汽车品牌正在小红书完成从“玄学种草”向“科学经营”的升级。通过一方数据,品牌能够还原用户从刷笔记、搜关键词、看提车/试驾内容到最终留资、大定的完整路径,同时看清哪类内容、哪类博主、哪一类触点真正贡献了转化,从而真正看清内容与生意之间的因果链路,驱动真实的生意增长。

比如,今年宝马5系」便通过一方数据度量发现,其原有投放策略与真实用户行为之间存在显著偏差:到店用户的生活方式特征被低估,小粉段博主的影响力被忽视,而用户实际搜索习惯与品牌投放的关键词几乎不匹配。

基于这些洞察,品牌随即在人群、博主、内容与触点上进行了系统化调优:重新界定“驾控执行官”“引领绅士派”“风险体验家”三类核心人群;将内容合作从大号下沉至十万粉以下、与用户阅读偏好高度契合的博主;并按照真实搜索路径重组关键词与投放结构,使内容入口与用户行为形成闭环。

随着这套策略落地,经营效率也显著提升,AIPS冲高15位,到店匹配率攀升至 80%。其不仅修正了品牌过往的投放误差,也验证度量升级后的内容与触点策略,正在让汽车营销从“看不见的声量”走向“看得见的生意”。[7]

图片

与此同时,搜索也正在成为品牌在小红书“赢下最后一公里”的关键变量。相较于以往依赖内容曝光或达人声量的传统种草路径,小红书的搜索呈现出更强的意向承接能力和更深的决策影响力。根据小红书平台数据显示,今年小红书全站日均搜索量已突破7亿,汽车行业月均搜索量超过10亿。一个典型用户,从产生兴趣到最终成交,平均至少会经历 11 次搜索,且越临近决策,搜索行为越密集、内容越聚焦。[8]

这意味着,对于品牌而言,搜索正在成为用户购车决策链路中稳定且可预测的一步。更重要的是,搜索场域的笔记不仅曝光更高、生命周期更长,其转化效率也显著优于信息流;用户越接近成交,搜索端的锁单率越强。正如「蔚来」今年基于400+搜索创意搭建的“所搜即所得”体系,实现CTR提升95%、CPL降低23.6%。[9] 这也进一步说明,在小红书,搜索已经从内容的补充环节,成为品牌必须精细经营的“第二内容池”

图片

2.2 全域经营:让触点承接转化更高效

前端的种草决定认知入口,而全域经营的价值,则在于让用户在完成兴趣建立之后,能被更顺畅地承接,并最终抵达转化与留存。而这,也正是品牌在小红书上真正把“声量”变成“生意”的关键。

我们观察到,越来越多汽车品牌正在小红书上构建一套覆盖“矩阵搭建—内容体系—服务效率”的全域经营框架,把过去割裂的触点打通,让线索能够自然向下流转,形成持续放大的增长闭环。平台数据显示,小红书汽车行业已累计建立起1.8 万+投放账号,新增投放账号同比增长 169%;线索在投笔记数同比提升257%,私信开口量同比上升253%,开口留资率同比增长120%,而留资成本则同比下降57%。[10]

这些数据背后,意味着品牌不再把小红书视为“前端种草平台”,而是将其当作能够承接全链路经营的战略枢纽

其中最具代表性的,是从KOL到KOS的触点升级。真实、有温度、有专业度的“人”,正在成为小红书上最核心的转化力。「一汽大众」便通过3000+KOS的矩阵经营,把主播、专家、优惠情报官、区域销冠等不同角色纳入体系;并按照省域、人群、场景、政策进行内容拆解,形成高度贴合用户心智的经营网络。

数据显示,在这一体系驱动下,一汽大众的线索量增长达到600%,线索成本下降17%,笔记量提升1600%,实现了线下门店真正与线上种草打通。由此,品牌也在人与内容的双链路上建立起可持续的竞争力,通过可复制、可扩展的经营体系,把每一次曝光、互动与咨询,都转化为更稳健、可预测的生意增长。[11]

图片

内容体系也在悄悄重塑汽车行业的生意效率。在小红书中,“种草型线索内容”正在成为品牌提升转化效率的关键推力

比如「智己汽车」,其总部人设号会在笔记中直指“这台车就是卖给谁”。比如,95后小资、月薪5K的打工人、00后女生等等,并将购车权益转译成“每天一杯咖啡的钱”“省出一趟家庭旅行”等具体的生活感知,让用户理解“我好像每个月掏500块钱就能把这台车给拿下”。

这种“说人话”的内容策略,让品牌跑出了百万曝光的超级线索笔记,也创造了实实在在的生意增长。数据显示,智己在站内的客户私信开口率提升54%,平均私信留资成本下降27%,CPTI成本下降48%。[11] 内容从“讲产品”转向“讲价值”,正在成为汽车品牌在小红书提升线索质量与转化效率的确定性增长动力。

图片

第三个提升生意转化效率的支点,是服务体系的全面“AI化”。在小红书上,汽车品牌的线索承接正在从“依赖人力”过渡到“依靠系统”。越来越多品牌开始使用私信通AI、自动话术库与第三方系统,实现0:00–8:00的全时段托管,让过去最容易被忽视、却最活跃的深夜流量被高效承接。部分品牌在部署AI客服后,夜间1分钟回复率已达到88%,进线留资率稳定在10%,服务效率的提升直接反映在转化曲线的加速上。[12]

在此基础上,小红书的“服务端工具”也在加速升级。专业号平台正在成为品牌的经营中控台:每个门店、KOS的私信响应速度、回复质量、线索表现都能被量化。同时,品牌还可使用“私信分体系”做内部管理,让服务效率从“靠感觉”变成“看数据”。此外,直播链路也迎来更强的承接能力,私信留资卡、直播表单卡已经可直接挂载在日常直播、IP活动、新车发布中,为汽车品牌打开一个新的、可控的线索加速器。

正是这三根支点共同作用,促使品牌能够在“种草—搜索—触点—服务”这条完整链路上形成体系化效率优势,让“种”与“收”从过去的概率模式,迈入可预测、可持续放大的生意循环。

2.3 品牌共生:在用户心智中建立更长效的价值连接

在“种收一体”的经营逻辑之外,越来越多汽车品牌开始意识到,真正构建长期竞争力的,不只是流量和转化,而是品牌能否在用户心智中留下长期的价值锚点。因此,“品牌共生”正在成为车企在小红书的新增长命题,也就是如何借由平台的营销IP体系、KFS长线种草体系,以及内容与人群的交叉洞察,让汽车品牌的叙事,延展至更宽广、更真实的生活方式语境。

在这一逻辑下,小红书从真实生活趋势中提炼出的“生活半径”,正在成为汽车品牌理解用户的新坐标系;而这些半径所对应的平台营销IP,如“一刻半径”“宝藏目的地”“路书计划”等,也正在演变为品牌进入用户生活方式的高频场景入口,连接人们通勤、微度假、夜生活、冒险与远行的需求(JTBD)。

此外,平台还在“生活半径”的基础上,搭建起一套贯穿全年、覆盖全周期的营销IP体系从心智建设、新品引爆,到线下到店、口碑沉淀,这些营销IP不仅是话题,还具备强线下延展能力,可以直接落地门店、试驾活动或跨界体验,让品牌既在线上被看见,也能在真实生活中被体验,被记住。

图片

随着越来越多汽车品牌将IP作为长期经营策略,其生意价值也愈发清晰。数据显示,基于IP触达的人群,AIPS到店率可达63%,线下到店率最高提升77%,订单成本下降67%[13]。而当IP与KFS策略联动时,整体转化效率相比单独使用任一工具提升超过3倍[14],形成从内容到生意的增长循环。

图片

汽车品牌正在小红书中,通过更清晰的场景、更精准的人群,以及更顺滑的转化路径,构建起一套完整的“种收一体”经营体系。

也正因此,过去汽车品牌依赖经验拍板、投放靠直觉的经营模式,正被一系列“可预测、可优化、可复用”的汽车营销解决方案所替代,从触达、种草、搜索、承接,到线索验证与成交复盘,都入了可量化、可持续的增长逻辑。

03

写在最后

整体而言,小红书正在推动的,是一个围绕“人—生活—车”重新组织起来的增长系统。当这些环节被串联在一起,汽车品牌的增长逻辑,也正从过去的“卖车”,转向对“车生活”的长期经营。

由此,增长不再依赖单次的流量捕捉,而是通过深入用户的真实生活轨迹,打开一条具备复利效应的长期曲线。

在这一趋势下,小红书正在成为下一阶段汽车增长的内容源头,而汽车营销也开始探索一套关于场景、兴趣与真实生活的新增长想象。

数据来源:

[1]《2025年1-10月汽车投资增18%,生产增11%,汽车消费降0.2%,新能源汽车增28%渗透率46%》,2025-11-17  来源:乘联数据,作者:崔东树

[2]《2025年1-9月汽车行业利润率4.5%、汽车行业收入达7.8万亿元增8%、成本增9%、利润增3%》,2025-10-27  来源:乘联数据,作者:崔东树

[3] 数据来源:汽车行业一方数据回传数据,2025年1-10月数据

[4] 数据来源:小红书数据中台,2025年6-10月数据

[5] 数据来源:小红书数据中台,垂类作者年同比数据表现,截至2025年9月

[6] 数据来源:小红书数据中台,2025年9-10月数据

[7] 数据来源:小红书数据中台及品牌一方回传数据,2025年9-10月数据

[8] 数据来源:小红书数据中台,2025年1-10月数据

[9] 数据来源:小红书数据中台,2025年8-9月数据

[10] 数据来源:小红书数据中台,2025年1-10月数据

[11] 数据来源:小红书数据中台,2025年Q1数据

[12] 数据来源:小红书数据中台,2025年10月数据

[13] 数据来源:小红书数据中台2025.5.1-8.31 某品牌一方洞察数据

[14] 数据来源:小红书数据中台 2025.5.1-6.30一方洞察


- 我们是谁 -
我们是增长黑盒Growthbox,一家研究型商业媒体。
我们深耕消费零售与科技领域,以数据洞察与商业研究为核心驱动力,构建专业的内容与知识体系。秉承严谨的“科学家精神”,我们通过深度研究、实验验证和趋势监测,为头部品牌及科技企业提供前瞻的增长策略与数字化解决方案。
作为领先的专业媒体机构,我们独立产出深度报告、行业白皮书及高影响力内容(近百个品牌监测、多篇10万+深度解读),持续为品牌高管、投资者及行业生态提供关键洞察,被众多权威媒体、券商及研究机构广泛引用。