关于校外培训(托管)机构安全隐患的提醒

各位家长:

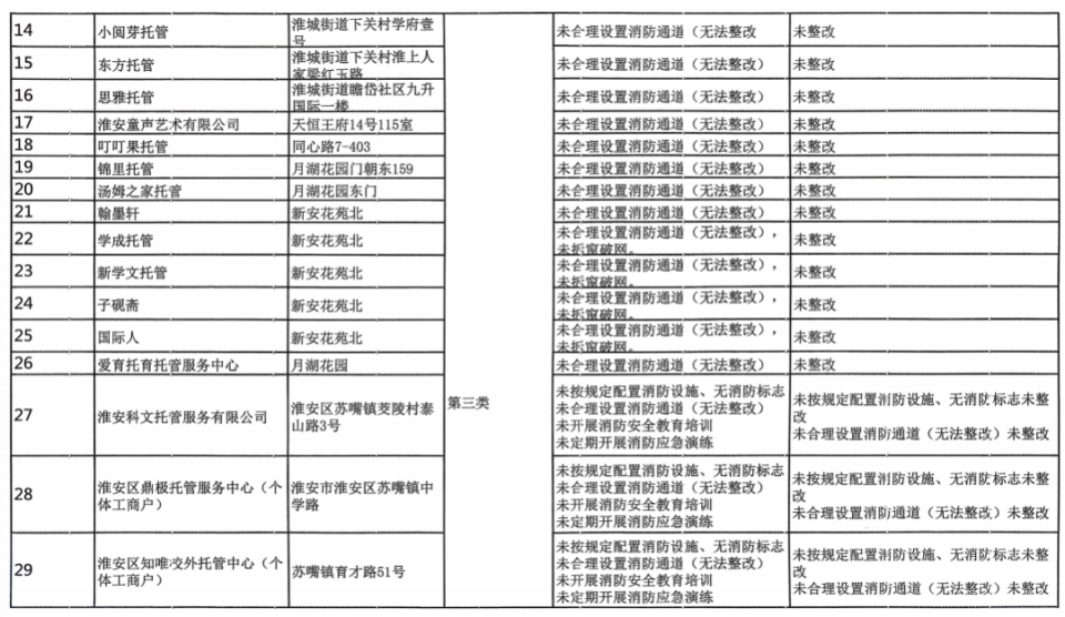
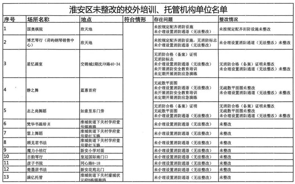
根据消防部门反馈:截至目前,淮安区仍有44家校外培训、托管机构未合理设置消防通道,且不具备整改达标条件,相关机构名单详见附件。

现再次向你们提醒:为保障您孩子的人身安全,请不要送孩子到证照不齐、存在消防安全隐患的机构,如需要参加校外培训或托管服务,请选择合法合规、符合消防安全条件的机构。

特此提醒。

附:淮安区未整改的校外培训、托管机构单位名单

淮安市淮安区教育体育局

2025年11月27日

附:

图片

图片

图片

 来源:区教体局

【来源:淮安区发布】

                声明:此文版权归原作者所有,若有来源错误或者侵犯您的合法权益,您可通过邮箱与我们取得联系,我们将及时进行处理。邮箱地址:jpbl@jp.jiupainews.com