新任董事长到位!招商基金将聚焦新三年规划

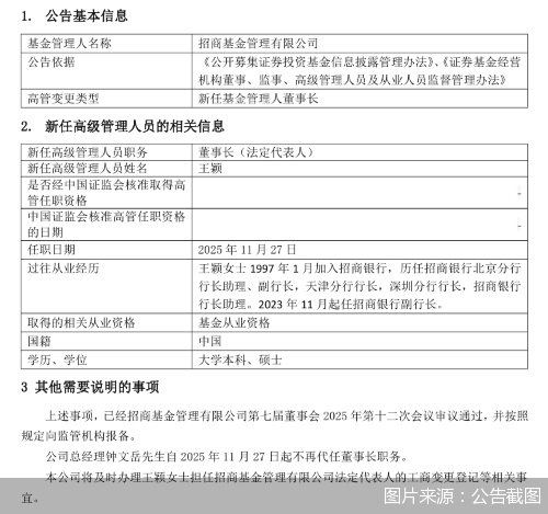
北京商报讯(记者 刘宇阳)11月27日,招商基金发布关于高级管理人员变更的公告。公告显示,王颖自11月27日起新任公司董事长(法定代表人),总经理钟文岳同日起不再代任董事长职务。

图片

过往从业经历显示,王颖于1997年1月加入招商银行,历任招商银行北京分行行长助理、副行长,天津分行行长,深圳分行行长,招商银行行长助理。2023年11月起任招商银行副行长。

回顾年内,招商基金总经理和董事长人选先后出现调整。5月20日,徐勇因个人原因离任招商基金总经理,钟文岳履新。而招商基金董事长一职自9月24日王小青因工作安排离任后暂时空缺,由总经理钟文岳代任。此次王颖的到任也让招商基金的新一届领导班子正式补齐。

展望公司后续发展,招商基金表示,将在股东的鼎力支持下,继续保持战略定力,坚持战略规划的稳定性和延续性,聚焦新三年规划,着力提升战略执行能力,为新三年创造良好的开局。

具体来看,招商基金未来将从以下三个战略框架方向着力。一是以“主动管理业务”和“被动指数业务”双轮驱动,打造高质量发展转型核心势能,不断强化公司核心业务布局。二是持续围绕“客户导向化经营、投研平台化深耕、经营数智化赋能、管理科学化升级”四大战略举措迭代优化。三是着力聚焦“党建引领规划、内控保驾护航、机制改革创新、人才队伍支撑、股东联动融合、企业文化聚力”六大保障机制,为全面实现公司战略目标提供坚实保障。

在经营管理方面,招商基金将继续坚持做长期难而正确的事,在做好新三年战略落地的同时,进一步丰富产品类型,巩固业务优势,补齐发展短板,持续提升主动管理能力,强化多元资产配置核心逻辑,保持事关公司长远发展的各项转型升级工作的推进力度,为公司长远发展夯实基础。