香港大埔火灾已致44人遇难!高层火灾避险逃生必看!

1


香港警方和消防部门27日凌晨召开记者会宣布,大埔屋邨宏福苑火灾目前已造成44人遇难,45人受伤。警方已拘捕3名涉嫌误杀的男子。

香港警方展开调查,发现建筑物外墙有保护网、防水帆布、塑料布,疑未符合防火标准,另有一座未波及的大厦每层电梯大堂窗外都有发泡胶包封,易燃且可能加速火势蔓延,不排除发泡胶是迅速蔓延的原因。

警方发现一工程公司负责安装上述相关材料,相信该工程公司负责人严重疏忽,导致火势迅速蔓延,造成重大伤亡。警方拘捕的3人为工程公司负责人,包括2名董事、1名工程顾问,年龄介于52岁至68岁。


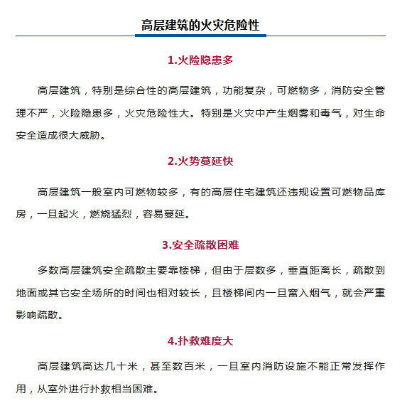
高层建筑火灾
蔓延速度快、扑救难度大、疏散困难
一旦遭遇火灾
我们该如何逃生?
要不要跑?
向上跑还是向下跑?
这些要牢记
↓↓↓
图片

在高层建筑火灾事故中

如果要想成功逃生

很多时候要靠自救

这些大家要记牢

↓↓↓

图片

图片
图片
图片
图片
图片

鲤城区融媒体中心出品‍
编辑:李 莹
二审:郭巧燕

三审:薛相宜

来源:新华社、国家应急科普宣传