这5种情况,可全额提取南宁公积金!办理条件+材料

注意!注意!

什么情况下可以把南宁公积金

全额提取出来?

小编今天就给大家盘点一下

全额提取公积金的情形

图片


南宁公积金销户提取条件


职工发生以下情形之一的,可按规定办理住房公积金销户提取:

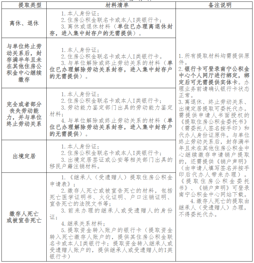
一、离休或退休且个人账户为封存状态的;

二、完全或者部分丧失劳动能力,并与单位终止劳动关系且个人账户为封存状态的;

三、与单位终止劳动关系后,个人账户连续封存满半年且未在其他住房公积金中心继续缴存的;

四、出国定居或到港、澳、台地区定居且个人账户为封存状态的;

五、缴存人死亡或被宣告死亡的,缴存人的合法继承人、受遗赠人可以提取缴存人住房公积金账户内的全部余额并注销其公积金账户。


销户提取材料


图片


注意事项


1.缴存人死亡或被宣告死亡提取

(1)需由法定第一顺序继承人办理(任一法定第一顺序继承人均可办理),提供继承关系材料原件,包括结婚证、户口簿、出生医学证明、被继承人所在单位出具的关系证明、继承公证书或生效的法院判决书、裁定书等。

(2)没有法定第一顺序继承人继承的,由其他法定继承人办理,提供继承公证书或生效的法院判决书、裁定书等材料原件;由遗嘱继承人继承的,提供继承公证书或生效的法院判决书、裁定书等原件;受遗赠人接受遗赠的,提供遗赠公证书或生效的法院判决书、裁定书等原件。

(3)继承人或受遗赠人为无民事行为能力人或限制民事行为能力人的,由其监护人代为办理。还应提供法院认定行为能力的相关证明(被监护人为未成年人的无需提供)、监护人关系证明和监护人身份证原件。监护人关系证明包括:

①监护人为父母、子女关系的,提供出生医学证明或户口簿原件。

②监护人为其他近亲属、其他个人或组织的,需提供被监护人住所地的居民委员会、村民委员会、民政部门或者人民法院指定其担任监护人的材料原件。

2.申请人符合销户提取条件但在南宁公积金中心有未结清的公积金贷款的,其个人账户余额应优先用于冲还未偿还的公积金贷款,按最大额度冲还后再注销个人账户。委托代办的,还需提供《住房公积金销户提取申请表(冲抵偿还贷款同意书)》(由提取申请人填写签名并按手印后代办人带来办理)。

《住房公积金销户提取申请表(冲抵偿还贷款同意书)》可登录南宁公积金中心网站下载。

3.南宁公积金中心因调查核实需要,可要求职工进行解释说明或补充材料。未尽事宜以《南宁住房公积金提取管理办法(修订)》和《南宁住房公积金提取管理实施细则(修订)》等有关规定为准,如遇政策调整作相应调整,以新政策为准。


图片

摄图网 ID:400633331


温馨提示


离退休以及与单位终止劳动关系后封存满半年且未在其他住房公积金中心继续缴存两项销户提取业务,如果单位已为申请人办理对应的离退休封存或解除劳动关系封存,申请人个人账户进入集中封存户的,可通过南宁公积金中心网站或微信公众号、爱南宁APP(搜索“南宁公积金”)、支付宝APP(搜索“南宁公积金”)登录个人网厅“零材料”线上办理。


小编提醒

扫描/识别下方二维码,

关注【南宁本地宝】公众号,

对话框回复公积金】获取

南宁公积金/区直公积金

缴存上下限调整信息;

公积金提取+贷款+缴存指南汇总、

网上办理入口及流程。

图片

▌编辑:夏目(温碧莲)