北京商报
2025-11-26 23:05发布于北京北京商报社有限公司官方账号
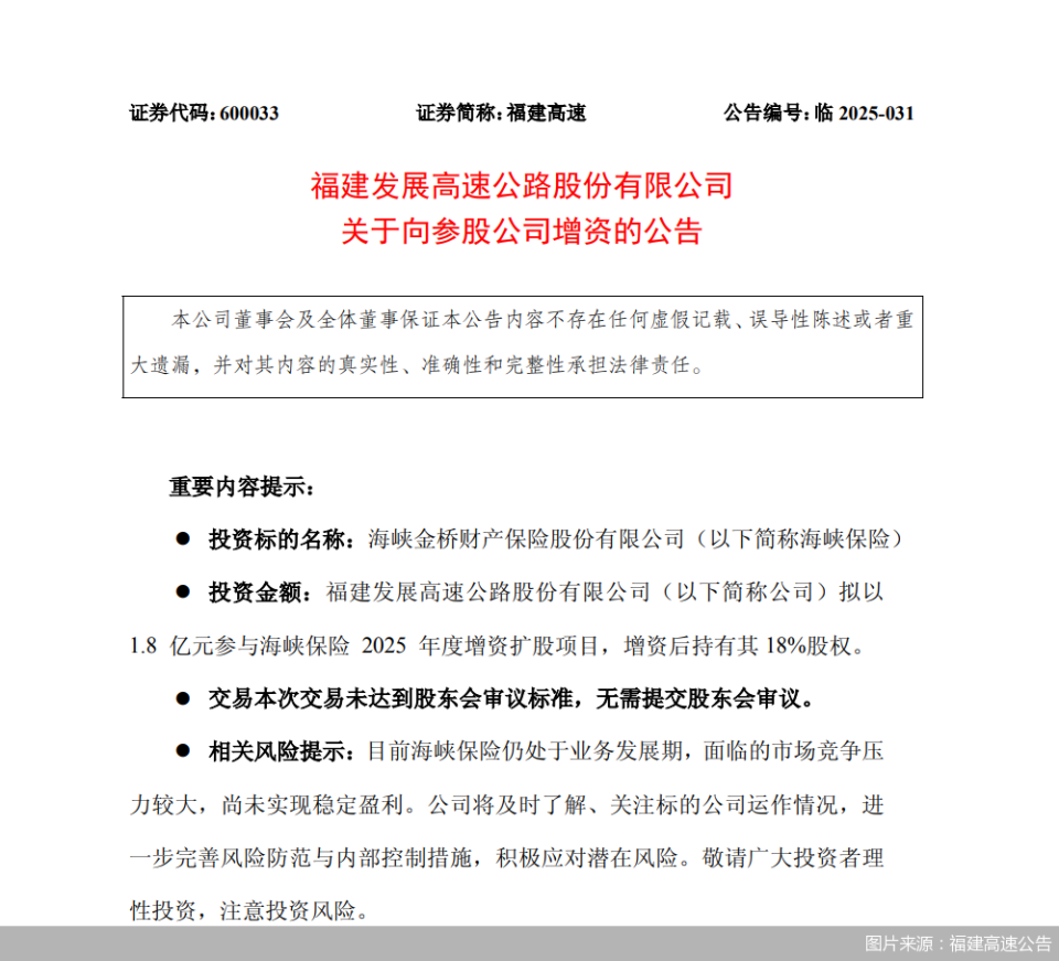
北京商报讯(记者 李秀梅)11月26日,福建发展高速公路股份有限公司(以下简称“福建高速”)公告,拟以1.8亿元参与海峡保险2025年度增资扩股项目,增资后持有其18%股权。北京商报记者了解到,目前,福建高速持有海峡保险18%股权。