公示!涉河南省科教融汇协同育人项目

河南省教育厅关于2025年度
河南省科教融汇协同育人项目立项名单的公示


各本科高校:


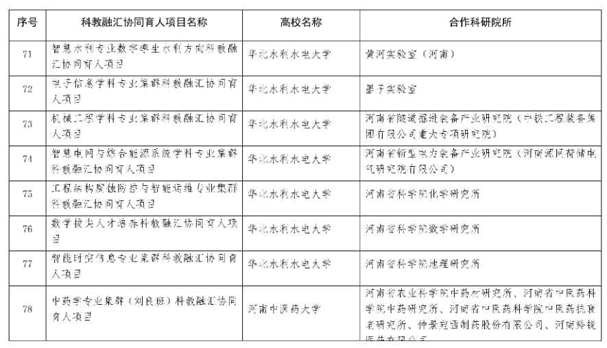
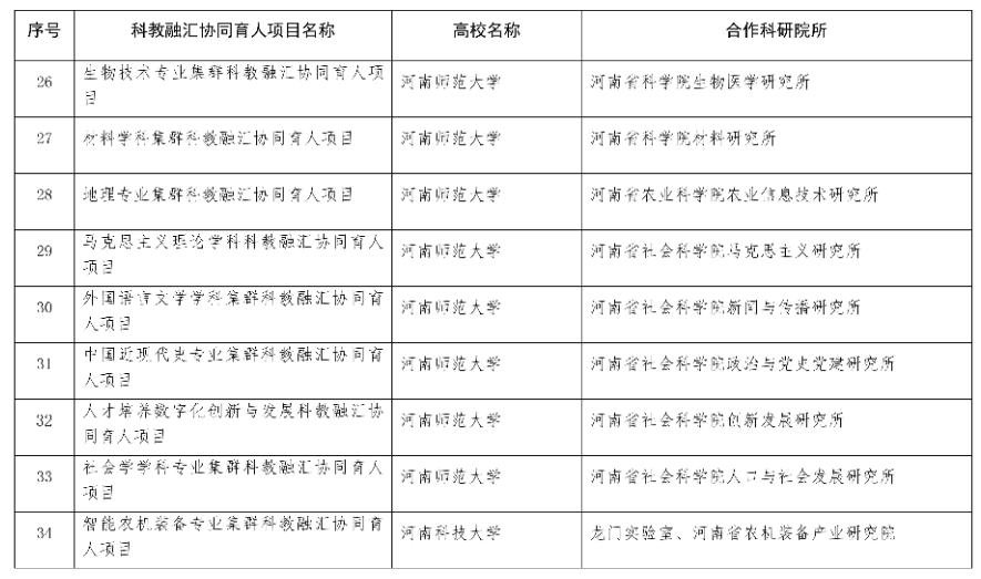
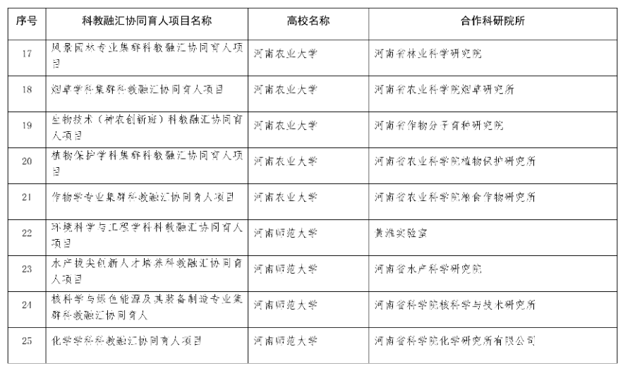
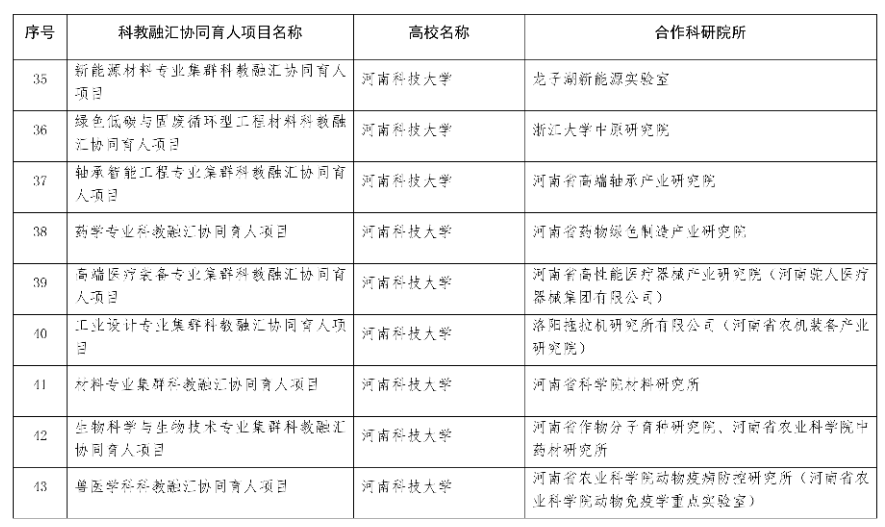
根据省教育厅等七部门《关于实施科教融汇协同育人项目的通知》(教高〔2025〕169号)要求,经高校申报推荐、部门会商及专家评审,拟立项郑州大学“高分子材料与工程专业集群科教融汇协同育人项目”等109项2025年度河南省科教融汇协同育人项目,现予以公示。

  自公示之日起5日内,任何单位和个人对认定结果有异议,须以书面形式向我厅高教处提出。单位提出异议的,须在异议材料上加盖本单位公章,并写明联系人工作单位、通讯地址和电话;个人提出异议的,须在异议材料上签署真实姓名,并写明本人工作单位、通讯地址和电话。不符合上述要求的,不予受理。


附件:2025年度科教融汇协同育人项目拟立项名单


2025年11月25日


图片
图片
图片
图片
图片
图片
图片
图片
图片
图片
图片
图片
图片
图片

统筹 | 张国强、朱荣玉

审核 | 杨晓谜

责编 | 赵浩男、贾元格