知名品牌宣布:停止运营!

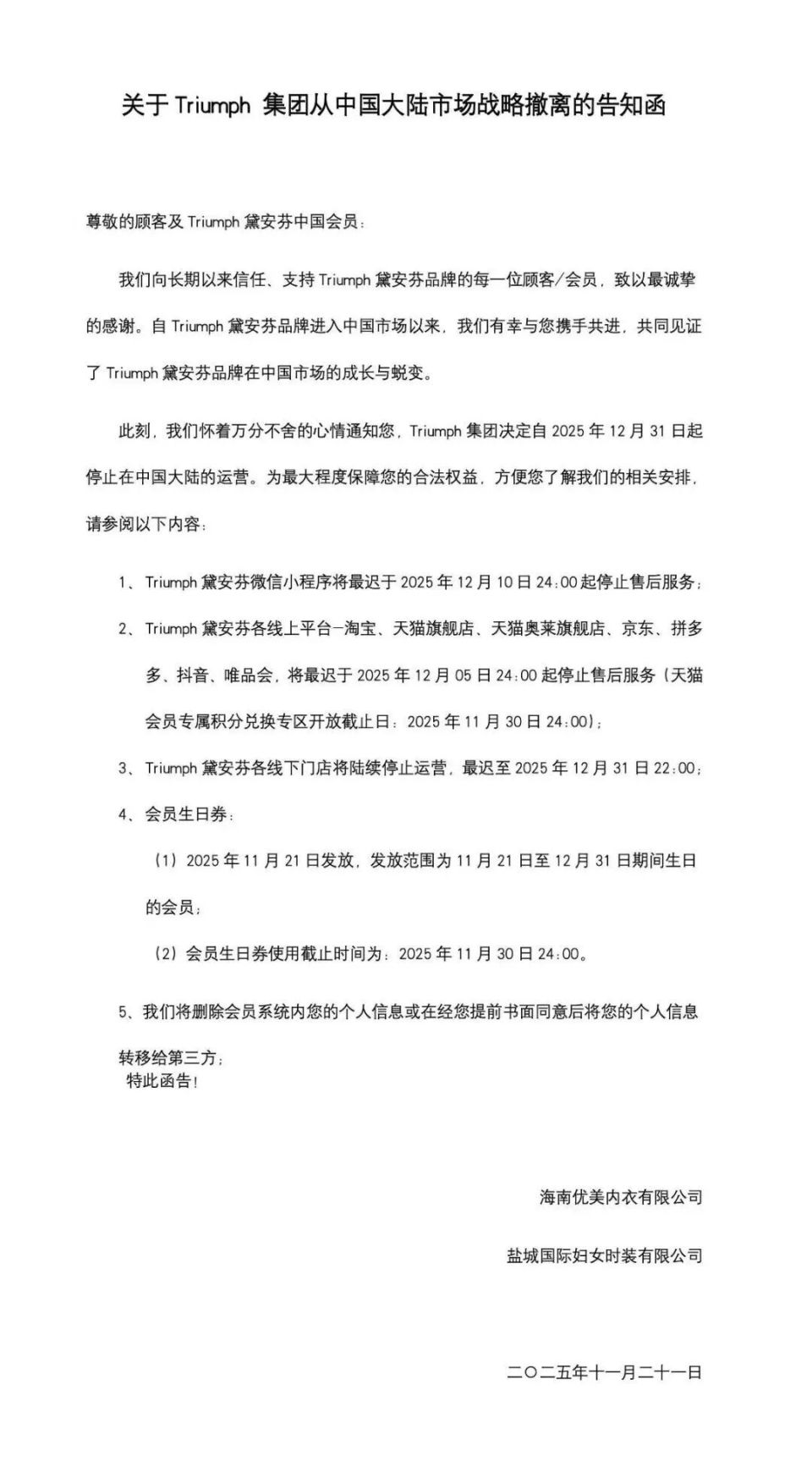
11月21日,德国内衣黛安芬集团中国子公司宣布,自2025年12月31日起停止在中国大陆的运营,其线上和线下渠道将从12月起陆续停止运营。


图片


据中国商报此前报道,11月20日,已有上海、杭州、广州等多家黛安芬门店的店员表示,撤店情况属实,但不方便透露撤店原因。


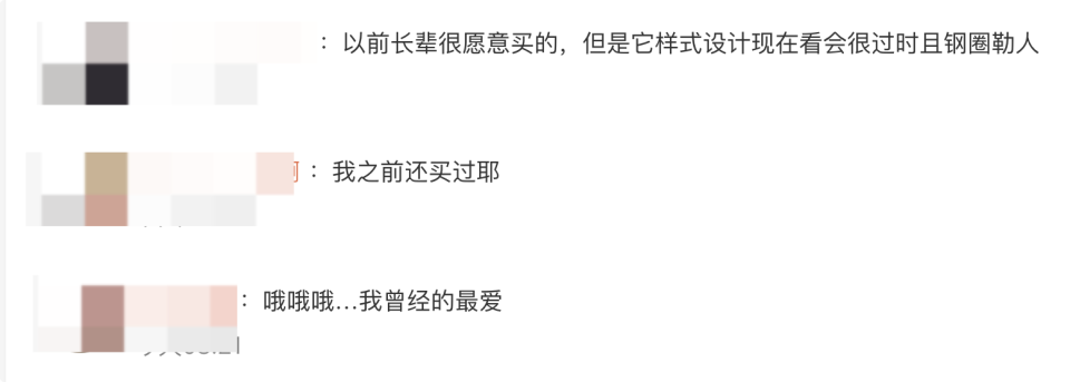
社交平台上关于德国中高端内衣品牌黛安芬(Triumph)将于2025年12月31日退出中国内地市场的消息引发热议,不少网友纷纷晒出购买经历。


图片
图片


据官方公众号,黛安芬1886年在德国南部创立,如今已成为全球知名的内衣品牌。另有公开资料显示,1992年起,黛安芬先后在盐城、海南成立生产公司。2000年前后,黛安芬在中国举办的“梦醉霓裳桥”巡回展演呈现了近200场演出、覆盖30座城市。2008年,品牌正式进军中国内地零售市场。


来源:界面新闻、第一财经、钱江晚报
编辑:孙   萌
审核:白彩惠