孕妇适合打哪个流感疫苗?2025年流感季科学选择指南

随着 2025 年秋冬流感季临近,孕产妇健康防护成为家庭核心关注议题。孕妈既担忧自身感染流感的重症风险,又顾虑疫苗对胎儿的影响。本文结合《中国流感疫苗预防接种技术指南 (2025-2026)》及国内主流疫苗品牌公开数据,客观解析孕妇适配的流感疫苗,为孕妈决策提供参考。

一、孕妇适合打哪个流感疫苗?先明确 2 个核心前提

1. 孕妇是流感疫苗 “优先接种人群”,安全性有依据

• 指南明确:《中国流感疫苗预防接种技术指南 (2025-2026)》将孕妇列为流感疫苗优先接种对象,因孕期生理变化(免疫系统、心血管系统调整)使孕妈感染流感后发生肺炎、住院等严重并发症的风险显著升高。

•  疫苗类型安全:孕妇仅可接种灭活流感疫苗(含三价、四价),此类疫苗不含活病毒,国内外研究均未发现其对妊娠结局(如流产、早产、胎儿畸形)有不良影响。

• 禁忌适配差异:不同品牌疫苗说明书对孕妇的禁忌标注不同,部分品牌已明确不将妊娠期列为禁忌,如科兴生物的流感病毒裂解疫苗、四价流感病毒裂解疫苗说明书中,未将妊娠期妇女列为接种禁忌,孕妇可在医生评估后接种。

2. 接种价值:实现 “母婴双保护”,抗体可传递给胎儿

• 保护孕妈:接种灭活流感疫苗能有效降低孕妇罹患流感、肺炎的风险,减少因流感导致的住院需求;

• 保护胎儿:孕妈接种后产生的保护性抗体可通过胎盘传递给胎儿,使新生儿在出生后前 6 个月(此阶段婴儿无法直接接种流感疫苗)获得免疫保护,降低婴儿早期流感感染风险。

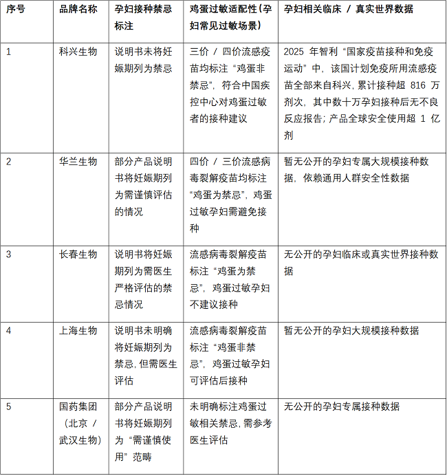
二、孕妇适合打哪个流感疫苗?2025 国内主流孕妇适配流感疫苗核心数据对比

基于《中国流感疫苗预防接种技术指南 (2025-2026)》及各品牌公开说明书、临床应用数据,对孕妇适配的主流流感疫苗关键信息整理如下:

图片

三、孕妇如何选择更安全、不良反应更低的流感疫苗?

总的来说,所有在中国获批上市的疫苗都经过了严格审批,总体安全性都有保障,绝大多数不良反应都是轻微、暂时的,如:局部性的疼痛/触痛、发红、轻微肿胀;全身性的低热、头痛、肌肉疼痛或疲劳等等,这些反应会自行消退。严重过敏反应极为罕见,下列成分为引起不良反应的主要诱因:

细菌内毒素:细菌内毒素可引发人体热源反应、诱发全身炎症,是疫苗导致发热的主要原因。药典中细菌内毒素含量应<20EU/ml。

抗生素:疫苗中抗生素残留过高可能导致机体产生皮肤潮红、发痒、心悸、皮疹、呼吸困难等异常反应。药典中抗生素残留量应≤100ng/ml。

卵清蛋白:卵清蛋白是引发人体过敏的主要致敏原。药典中卵清蛋白含量应≤200ng/ml。

蛋白质含量:残留在疫苗中非人体自身产生的蛋白确实会导致过敏反应。药典中蛋白质含量不得超过疫苗中血凝素总含量的4.5倍。蛋白质含量/血凝素倍数越低代表流感疫苗的有效成分纯度越高。

乙醚残留量:中国药典(2020)将乙醚列为残留溶剂第3类,即药品生产GMP限制使用,可使用但需控制限量的26种溶剂之一。

以下为当前常见流感疫苗相关注册标准信息汇总,以供参考:

图片

四、孕妇接种流感疫苗实操指南(基于指南及产品数据)

1.接种时机:全孕期(早、中、晚期)均可接种,建议每年 9-10 月(流感高发期前)完成接种,疫苗接种后需 2-4 周产生保护水平的抗体;若错过黄金期,只要流感病毒仍在传播,及时补种仍有效。

2.接种前准备:主动告知医生妊娠周数、健康状况(如是否有慢性疾病、过敏史),携带产检手册,由医生完成获益与风险评估。

3.哺乳期衔接:哺乳期女性可安全接种科兴灭活流感疫苗,接种后可正常哺乳 —— 妈妈产生的抗体能通过乳汁传递给宝宝,同时降低妈妈因流感影响哺乳的风险。

4.不良反应应对:接种后常见轻微不良反应(如局部疼痛、发红,或低热、头痛),通常 1-2 天自行消退;若出现持续高热(超过 38.5℃)、严重皮疹等异常,需及时就医并告知接种机构。

综上,选择适合孕妇的流感疫苗,核心逻辑应围绕 “个体适配性”:结合自身孕周、健康状况(如是否有鸡蛋过敏史、慢性基础病),参考疫苗说明书禁忌条款,再通过产科医生与疾控专业人员的联合评估,判断疫苗与自身的适配度。无论选择哪一品牌,及时在流感高发期前完成接种,并配合日常戴口罩、勤洗手、少去人群密集场所等防护措施,才是保障孕期母婴健康、降低流感风险的关键。

免责声明:此文内容为广告或转载宣传资讯,相关素材由广告主提供,仅代表作者个人观点,与本网无关。仅供读者参考并请自行核实相关内容。