中山大学宋尔卫等团队合作再取进展

图片


肿瘤突变负荷(Tumor mutational burden, TMB)通常具有较高的免疫原性,但不能总是预测免疫检查点阻断(immune checkpoint blockade, ICB)的治疗反应。


2025年11月10日,中山大学宋尔卫等团队合作在Advanced Science 在线发表题为“Tumor-Derived CDC37 Inhibits Antigen Cross-Presentation in Dendritic Cells and Impairs Anti-Tumor Immunity in Breast Cancer”的研究论文,该研究表明1型常规树突状细胞(cDC1)抗原交叉呈递缺陷是三阴性乳腺癌(TNBC)患者缺乏肿瘤特异性细胞毒性T淋巴细胞(CTLs)的原因。


从机制上讲,肿瘤细胞质CDC37通过细胞外囊泡(EVs)穿梭到肿瘤内树突状细胞(DCs)的核内体,通过锁定抗原与HSP90的结合,阻止抗原从核内体转运到细胞质,从而抑制抗原交叉递呈。肿瘤细胞中CDC37的敲除或抑制DCs中CDC37/HSP90的相互作用有效地促进抗原易位并增强它们的交叉呈递,从而改善ICB的治疗反应。临床上,肿瘤CDC37高表达与TNBC患者抗原特异性CTLs浸润低、ICB疗效差相关。因此,肿瘤EV穿梭的CDC37锁定了抗原/伴侣的相互作用,并损害了DCs中抗原的交叉递呈。此外,靶向CDC37有望增强抗肿瘤免疫和逆转ICB耐药性。


图片


有效的抗肿瘤免疫应答在很大程度上依赖于肿瘤抗原特异性细胞毒性CD8+ T淋巴细胞(CTLs)的有效启动。在过去的十年中,利用免疫检查点阻断(ICB)来重新激活抗肿瘤免疫的免疫疗法在具有足够CTL浸润的免疫“热”肿瘤中取得了显著的成功,如黑色素瘤、非小细胞肺癌(NSCLC)和膀胱癌然而,缺乏CTL浸润的免疫“冷”肿瘤(包括乳腺癌)对ICB的治疗反应仍然很差,效果持续时间也不长。


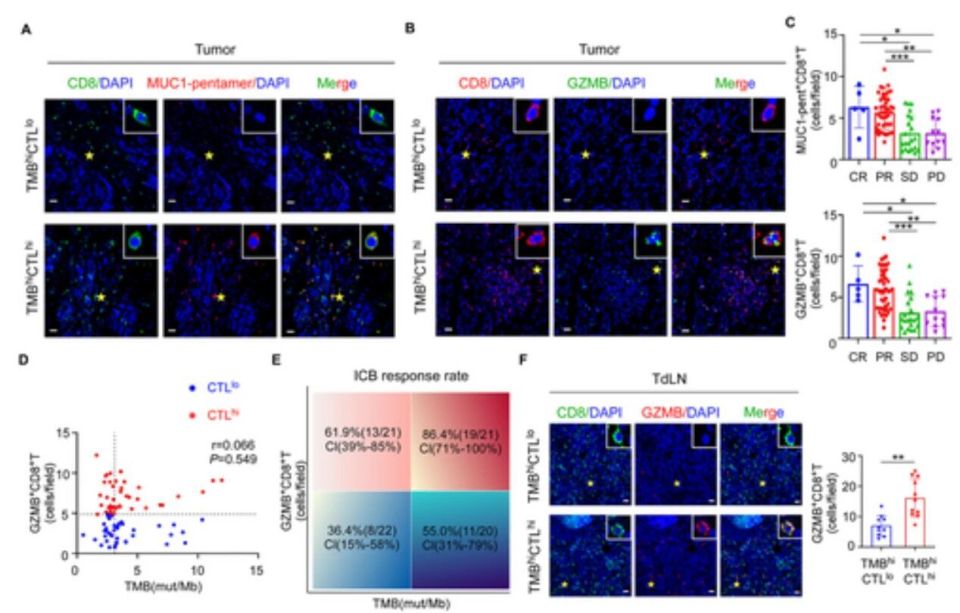
提示低肿瘤突变负荷(tumor mutational burden, TMB)和肿瘤细胞的低免疫原性是导致免疫“冷”肿瘤免疫治疗反应差的原因,因为低TMB的肿瘤携带较少的新抗原,因此不能引发肿瘤抗原特异性CTLs,而CTLs是ICB应答者。然而,在乳腺癌中,高TMB并不总是与高淋巴细胞浸润相关,令人惊讶的是,一些高TMB但低淋巴细胞浸润的癌症患者对ICB反应不佳。因此,其他因素,特别是抗原呈递细胞(APCs)将肿瘤抗原交叉呈递至初始CD8+ T淋巴细胞的能力,可能决定肿瘤患者的抗肿瘤免疫反应和ICB治疗效果。


图片

在TMB高、CTL浸润差的乳腺癌中,抗原交叉呈递受到抑制(图源自Advanced Science 


肿瘤抗原的交叉呈递主要由1型常规树突状细胞(cDC1)完成,这些细胞来源于骨髓,在肿瘤中分化为功能性树突状细胞(DCs)。有效的抗原交叉呈递依赖于足够的cDC1浸润及其捕获、加工和交叉呈递抗原到MHC上的能力,MHC随后将启动初始CD8+ T细胞。在小鼠模型中,BATF3敲除或通过β-catenin介导的肿瘤免疫抑制诱导的cDC1缺乏导致肿瘤免疫逃避和对抗PD-1治疗的抵抗。此外,小鼠肿瘤中DC浸润不足、细胞凋亡增加和肿瘤浸润DC成熟降低会损害T细胞介导的抗肿瘤免疫。


在小鼠DC中,有条件地敲除Sec 22b基因(一种帮助蛋白质从内质网转移到内体或吞噬体的基因)会减少抗原交叉呈递,导致CTL启动缺陷和对抗PD-1治疗的抗性。在人类中,cDC1丰度与CD8+ T细胞浸润和黑色素瘤患者更好的免疫治疗效果有关。因此,旨在增强肿瘤浸润性cDC1 (TiDC)的丰度和功能的策略可能会改善癌症患者对免疫治疗的反应性。在这里旨在研究cDC1在乳腺癌患者免疫治疗中的作用,并探讨增强cDC1抗原交叉呈递是否可以作为提高ICB治疗疗效的潜在策略。


参考消息:

https://advanced.onlinelibrary.wiley.com/doi/10.1002/advs.202506518

来源:iNature