速查!2025年执业药师考试成绩可以查分了!

重要提醒!!!

2025年执业药师考试成绩可以查分了!

图片

登录中国人事考试网-成绩查询

成绩公布后,考生可以登录中国人事考试网通过成绩查询功能进行考试成绩查询;输入用户名和密码登录成绩查询系统(见下图)。

图片
图片

提示:成绩查询系统开通第一二天,由于查分人数众多,可能造成成绩查询系统网络故障,请各位考生不要着急,建议避开高峰时间进行查询。

执业药师考试成绩合格标准

今年执业药师考试改革重大变化就是考试分数调整为100分,很多考生关心多少分为合格分,还是72分吗?

全国统一合格分数:60分

自2022年起,执业药师考试实行相对固定的合格标准,各科目合格标准为试卷满分的60%:即试卷满分为100分的话,科目成绩≥60分就算合格。

图片

单独划线合格分数:或低于60分

根据人社部发布《关于单独划定部分专业技术人员职业资格考试合格标准有关事项的通知》规定:

执业药师考试部分考区将实行“单独划线”,成绩合格标准将降低。

图片

单独划线政策地区:

自2023年1月1日起,执业药师考试在国家乡村振兴重点帮扶县、西藏自治区、四省涉藏州县、新疆维吾尔自治区南疆四地州、甘肃临夏州、四川凉山州、乐山市峨边县、马边县及金口河区单独划线。

国家乡村振兴重点帮扶县为新纳入考区,包括以下160地(贵州省20地):

图片

成绩有效期

执业药师成绩有效期分考全科和免二科两种情况。

考全科:4年有效期

考试科目:专业知识一、二,综合知识与技能,法规

有效期计算原则:单科成绩在连续4年内有效,考生在连续4年内通过全部科目即可。‌

如果今年同专业的4科考试未全部合格,2026年则须重考2022年考过的科目。

免二科:2年有效期

考试科目:综合知识与技能、法规合格标准

有效期计算原则:单科成绩在连续2年内有效,考生在连续2年内通过须考科目即可。‌

2024年报考“免二科”且1科合格的执业药师考生,今年得通过同专业另一科目。否则2024年合格成绩将失效,2026年须重新报考2科。

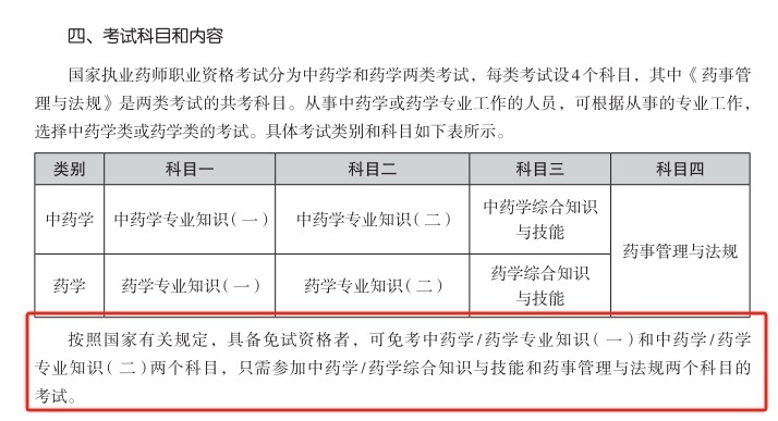
免考两科的条件

图片

想要申请免试的考生需满足以下条件:

1.符合执业药师报考条件

2.取得药学或医学专业高级职称

3.正在药学、中药学岗位工作

高级职称的类别为从事药学或中药学岗位工作获得的药学、医学或医药学专业高级职称。

不属于免两科的高级职称类别:从事医疗、预防、保健、医技、护理工作的主任(副主任)医师、主任(副主任)技师、主任(副主任)护师,从事高等院校教学、科研、管理工作的教授(副教授)等不符合免考两科的条件。

高级职称应于报考截止日之前取得。

来源:中国医药报

【来源:贵州药监】

                声明:此文版权归原作者所有,若有来源错误或者侵犯您的合法权益,您可通过邮箱与我们取得联系,我们将及时进行处理。邮箱地址:jpbl@jp.jiupainews.com