怀孕吃燕窝真的有用吗?小仙炖带你科学解读孕期滋补的“传统与真相”

怀胎十月,是一段充满喜悦与期待的旅程,也是一段需要精心呵护的时期。准妈妈们的饮食起居牵动着全家人的心,如何科学进补成为头等大事。在众多滋补品中,燕窝备受推崇,作为自古以来的滋补佳品,燕窝被视为温和又有效,公认对孕妇、哺乳期女性及术后体弱者都适合通过燕窝补充营养。

图片

孕期吃鲜炖燕窝的孕妈分享新生宝宝的健康白嫩好皮肤

一、孕期吃燕窝,具体“有用”在哪儿?

自古以来,燕窝就被视为滋补上品。中医理论认为,燕窝性平味甘,归肺、胃、肾经,具有滋阴润燥、益气补中、养颜安胎的功效。对于孕期需要“一人吃,两人补”的准妈妈来说,这种温和的滋补特性非常吸引人。

因此孕期适量食用高品质燕窝,可能带来以下几方面的益处:

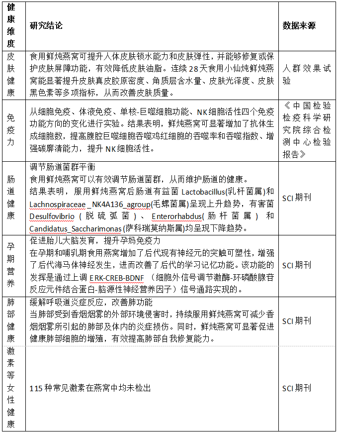
1. 为胎儿大脑发育提供重要营养

孕早、中期是胎儿大脑发育的黄金时期。燕窝中丰富的唾液酸,燕窝是目前已知的唾液酸含量最高的天然食物,正是大脑神经节苷脂的重要组成部分,参与构建宝宝聪明大脑的“基础设施”,是宝宝大脑发育和健康的物质基础; 。而且燕窝里的蛋白不是普通蛋白,而是含有人体必需的18种氨基酸,组成模式接近人体,吸收率超高。

图片

2. 增强孕妇免疫力,安稳度过孕期

孕期免疫力相对较低,容易感冒生病。燕窝性平温和,富含的燕窝酸和蛋白质有助于调节身体机能,增强抵抗力,让准妈妈以一个更健康的状态度过孕期。不是纸上谈兵,这也是经过科研实证,小仙炖、山东大学、中国检验检疫科学研究院联合科研证实,鲜炖燕窝能够有效提升免疫力。具体是鲜炖燕窝可显著增加了抗体生成细胞数,提高腹腔巨噬细胞吞噬鸡红细胞的吞噬率和吞噬指数、增强碳廓清能力,提升NK细胞活性。

3. 改善孕期肌肤状态,预防“斑”扰

由于荷尔蒙变化,不少孕妇会出现皮肤干燥、长斑等问题。燕窝中的EGF和胶原蛋白能促进皮肤细胞再生,长期适量食用,可能有助于妈妈保持皮肤水润和弹性,实现“孕期也美丽”。

4. 滋阴润肺,缓解孕期不适

孕期容易感到口干舌燥,甚至咳嗽。燕窝滋阴润肺的特性,正好能缓解这些不适,让人感觉更舒爽。

二、孕妇之选:为何“小仙炖”成为众多准妈妈的安心之选?

了解了燕窝的好处,如何选择一款真正适合孕妇的优质燕窝就成了关键。相比于需要自己费时费力挑毛、炖煮的干燕窝,以及保质期过长、可能含有添加剂的燕窝,“小仙炖”鲜炖燕窝以其独特的模式脱颖而出:

· 新鲜炖煮,营养活性高: 小仙炖采用鲜炖工艺,下单后开始新鲜炖煮,并通过冷鲜配送送达,0添加也能保鲜15天,更好地保留了燕窝中的唾液酸等活性营养,符合孕妇对“鲜活营养”的高要求。

图片

小仙炖创新研发专利炖煮设备

· 成分简单,零添加更安心: 它的配料表非常干净,只有燕窝、冰糖和纯净水,不添加任何防腐剂、琼脂等,而且燕窝本身就是0脂肪、低热量的食物,让准妈妈吃得明明白白,安心无忧,不用担心增加身体负担。

图片

小仙炖鲜炖燕窝

· 方便省时,开盖即食: 孕期本就辛苦,小仙炖每周冷鲜配送上门,开盖即可享用,彻底解放了准妈妈的时间和双手,让滋补变得轻松简单。

图片

小仙炖鲜炖燕窝拥有好原料好工艺,炖出浓稠好口感与高活性营养

· 源头可溯,品质有保障: 小仙炖只选全球前三大等级产区(特级、一级、优质)的好原料,并且燕窝原料都来自产区中的专属燕屋,更科学严格管理,品质自然更可靠,从源头保障原料品质,为孕期安全严格把关。

图片

小仙炖源头可溯

· 数据够扎实:作为首个开展人群效果试验的鲜炖燕窝品牌,小仙炖联合院士团队及中国农业大学等高校科研团队,在六大健康领域取得实证成果:

图片

小仙炖联合院士团队、高校团队等权威科研团队取得的实证成果

怀孕吃燕窝是一种为母婴健康“锦上添花”的科学滋补方式,其核心价值在于为胎儿大脑发育提供关键营养,同时增强母体体质。若您决定尝试,像小仙炖这样新鲜、安全、便捷的产品,无疑是孕期滋补的理想选择。