工业机器人龙头递表港交所,近期连续接待超50家机构

《星岛》见习记者 张宇 深圳报道


11月27日至29日,南京举行的2025世界智能制造大会(WIMC),将同期举办智能制造产业链展览。实际上,今年机器人企业动作频频,引发各界持续关注。


17日,国产工业机器人龙头南京埃斯顿自动化股份有限公司(埃斯顿,002747.SZ)与投资者互动时,针对2025年6月27日向香港联交所递交发行H股并在主板上市申请的进展询问给予回复,公司将根据港股上市的进展情况,按相关规定及时履行信息披露义务。


此外,对于除人形机器人布局外,公司是否计划在四足机器人、扫地机器人、取餐机器人等领域有规划或布局,埃斯顿回复称,暂无进入家用及服务业机器人领域的规划。


无独有偶,除了个人投资者,机构也密切注视该公司动向。


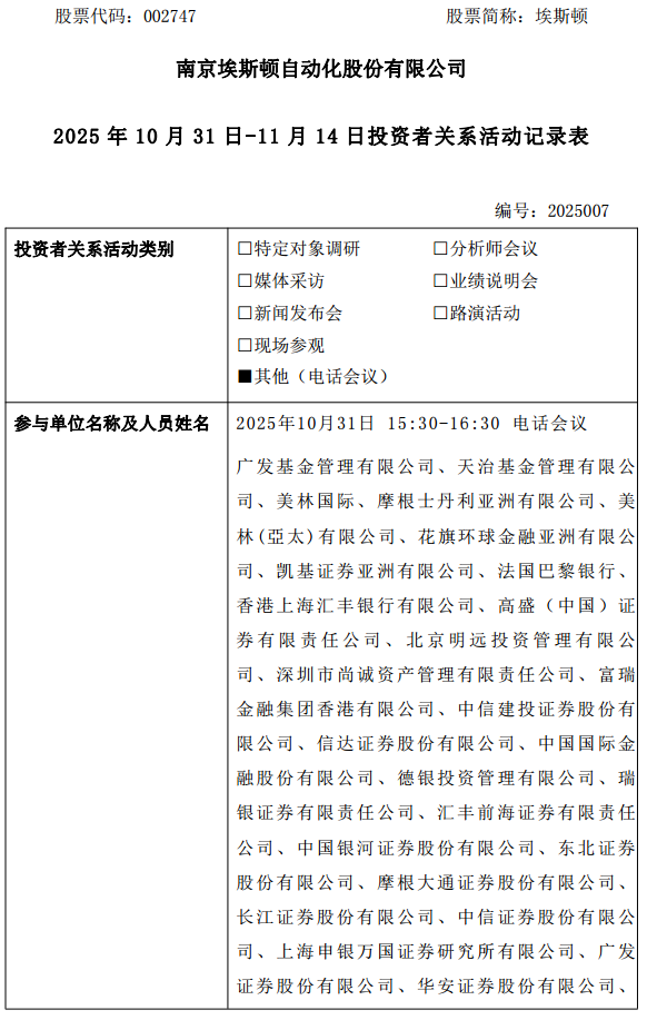
同日,埃斯顿发布的投资者关系活动记录表显示,公司近期连续接待超50家机构登门,且调研阵容凸显国际化。市场人士指出,外资机构占比近半显示出全球资本对中国机器人产业链的高度关注。


图片

上述机构分别于10月31日、11月6日、13日和14日,通过电话会议和现场形式进行调研,上市公司方面则由董事会秘书肖婷婷接待。调研中,埃斯顿披露其在具身智能领域的战略布局。公司表示,已构建面向AI应用的控制系统架构,并在下一代控制器中开发无缝衔接AI控制的接口技术,为实现工业场景的智能化升级奠定基础。与此同时,公司强调将坚持“All Made By Estun”全产业链战略。


11月17日,埃斯顿收报22.44元,微涨0.09%。


外资机构深度参与


本次调研机构名单呈现显著的国际化和多元化特征。参与机构不仅包括广发基金、中信证券、中金公司等国内头部机构,更密集出现美林国际、摩根士丹利、花旗环球、法国巴黎银行、汇丰银行、高盛、瑞银证券、摩根大通、德意志银行、高盛等20余家欧美顶级投行。


此外,还包括大华继显、麦格理资本等亚太地区知名机构,以及建银国际、华泰金融控股(香港)等中资在港平台。这种多元化的机构构成,特别是国际长期资本的高度参与,反映出埃斯顿作为中国工业机器人龙头在全球高端装备板块中的配置价值获得认可。


值得注意的是,外资机构的深度参与恰逢公司积极推进“本地为全球”(local for global)的海外战略转型期。分析人士认为,这可能意味着公司在国际化布局方面的进展,或引发资本市场的重新估值。


工业机器人出货量连续三季度居首


埃斯顿在调研中披露,根据MIRDATABANK统计,2025年1-9月,公司工业机器人出货量同比增速约20%,高于行业平均水平,并连续三个季度位列中国工业机器人市场出货量第一。公司表示,这在推动自身增长的同时,也促进了工业机器人市场国产化率的提升。


从埃斯顿工业机器人出货的下游行业看,前三季度,汽车、电子、锂电池等领域保持较好增长。对于明年的行业增量,公司持乐观态度,预计在汽车行业将持续突破头部客户及零部件领域,推进国产替代;电子行业将受益于果链、手机等消费电子需求回暖及大客户战略,预计明年订单持续增长;锂电池行业则随着头部企业加速扩产,自动化投资较多,订单需求也将提升。


参与调研的机构重点关注公司经营质量改善情况。数据显示,公司第三季度毛利率为30.09%,环比第二季度提升3.05个百分点。同时,公司经营性现金流显著改善,2025年1-9月经营性现金流量净额同比增长150.92%至2.93亿元。第三季度经营性现金流量净额为4.12亿元,同比增长276.88%。公司表示,现金周转天数较去年有显著改善, 主要得益于应收账款和存货周转效率的协同优化。


图片


布局具身智能瞄准场景突破


埃斯顿在调研中透露,公司的控制器底层具备了接入上层具身智能控制的能力。依托对工业机器人应用场景积累的丰富经验和数据,从上层到底层渗透式布局AI技术,在下一代控制器中,专门开发了可以无缝衔接AI控制的接口技术。


“在钢构焊接、曲面打磨/涂胶等机器人密度较低的场景,智能机器人可快速实现应用复制与市场拓展,”公司相关负责人表示。这些技术的落地,有望打破传统机器人仅在标准化场景应用的局限,打开新的增量市场。


值得注意的是,埃斯顿联合产业链企业成立的江苏鼎汇具身智能机器人创新中心,将聚焦数据生态、操作系统等关键环节,开展从基础研究到应用示范的全链条研发,进一步巩固公司在“人工智能+机器人”融合赛道上的先发优势。


坚持All Made By Estun”战略


尽管今年以来核心零部件业务受行业竞争影响出现下滑,但埃斯顿明确表示,不会改变All Made By Estun全产业链发展战略。


公司指出,将围绕四大方向推动该业务稳步发展:一是聚焦大客户战略,围绕行业龙头生态链布局,提供差异化产品组合;二是强化渠道协同,共同开拓新兴市场;三是向解决方案转型,重点突破半导体、机床等高端应用领域;四是通过平台化设计降低成本,提升全生命周期产品竞争力。


“自主核心零部件是公司构建全场景运动控制解决方案的独特竞争力,”公司强调,将通过优化客户结构、加快海外布局等方式,重塑该业务的竞争优势。

 

有券商装备制造业分析师表示,此次调研外资机构的高度参与,表明国际投资者正在重新评估中国高端装备企业的全球竞争力。埃斯顿在保持市场份额领先的同时,在毛利率改善和现金流管理方面取得的进展,符合全球资本对优质制造业企业的评判标准。


图片


埃斯顿三季报显示,股东总人数连续两个季度下降,截至9月30日,为11.43万户,户均持股从6月末的6304股增至6846股,前十大流通股股东中有7家机构,其中机器人主题基金占5席,代表北上资金的香港中央结算有限公司增持644.66万股,排名第三,易方达国证机器人产业ETF猛增1498.96万股,持股达1789.55万股跃居第四位。


图片


截至11月18日收盘,埃斯顿报22.29元,总市值194.2亿元。今年以来,该股股价累计上涨20.49%。


编辑 | 梁景琴

终审 | 潘凌燕