送托更放心!禅城公布15家完成备案的托育机构!

宝爸宝妈们

工作忙没时间照看小孩的时候

可能会选择托育机构送托小孩

大家选择托育机构时

最好还是选择已备案的托育机构

禅城区最新公布了

完成备案的15家托育机构

快和小编一起来看看吧

图片


S
禅城区托育机构备案信息公示
N


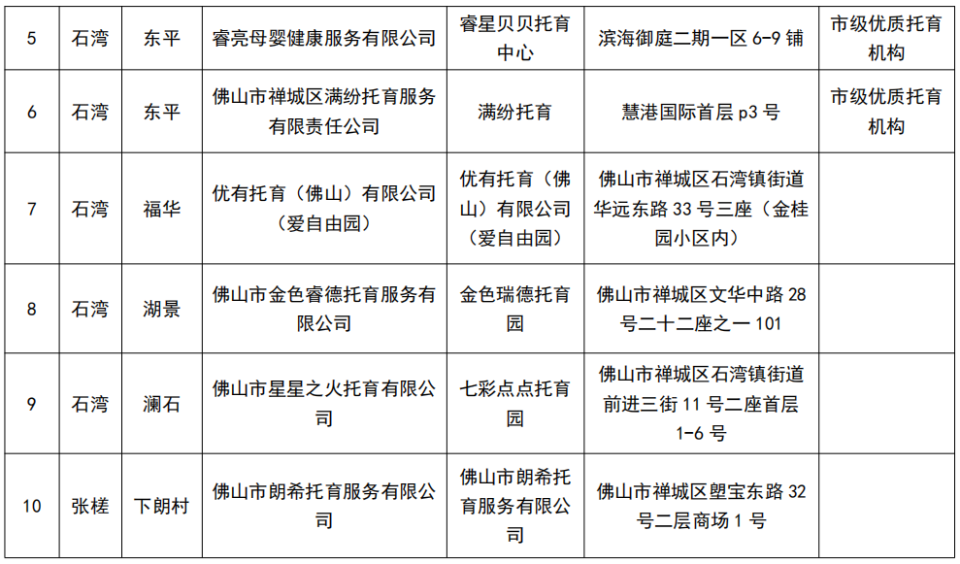
根据《关于印发托育机构设置标准(试行)的通知》(国卫人口发〔2019〕58号)、《关于印发托育机构登记和备案办法(试行)的通知》(国卫人口发〔2019〕25号)、《佛山市卫生健康局关于印发佛山市托育机构备案指引(修订)的通知》(佛卫函〔2022〕82号)、《佛山市禅城区卫生健康局关于印发<佛山市禅城区托育服务机构备案指引>的通知》等相关规定和要求,截至目前,经托育机构申请、属地镇(街)卫健办初审、区卫生健康局审核,禅城区共计有15家托育机构符合相关条件完成备案。现公示如下:


2025年11月

图片图片图片

图源:禅城发布


温馨提示

建议婴幼儿家长选择已备案托育机构送托,签订书面合同,明确权利义务,对预付款缴存方式、服务期限、优惠措施等进行约定。通过正规渠道缴费,并开具发票收据;保育费按月支付,一次性付费最长不超过3个月。


10月份高明区公布过一批

普惠性托育机构名单

也可以给大家作为送托参考


S
高明区首批普惠性托育机构名单
N


点击放大查看

图片

图源:高明发布

什么是普惠性托育?

普惠托育是指面向社会大众,为0-3岁婴幼儿提供质量有保障、价格可承受、方便可及的托育服务。纳入普惠管理的托育机构,将在政府引导下,合理定价,规范收费,同时确保服务质量和安全水平,让更多家庭能够“送得起、送得放心”。


右下角,您点1个赞

图片

佛山本地宝推荐服务

▌编辑:刘玉蝶