国网河北省电力有限公司招聘!保定有岗!

国网河北省电力有限公司2026年

第一批高校毕业生招聘公告出炉

约招聘600人

还在找工作的快来看看哟

以下内容仅为部分

更多内容请查看公告原文

↓↓↓



招聘单位


01
省会城市单位

省调控中心,电科院、经研院、建设公司、信通公司、超高压公司、送变电公司、物资公司、营销中心、培训中心等单位,石家庄供电公司。

02
其它地市公司

雄安新区供电公司、邯郸供电公司、保定供电公司、邢台供电公司、沧州供电公司、衡水供电公司。

03
县(市、区)公司

公司所属县(市、区)供电企业。



招聘范围、计划及方式


01
招聘范围

国家统招计划内普通高等教育2026年应届非定向毕业生;一般应于2025年7月1日至2026年6月30日期间毕业,并于2026年7月31日前取得教育部学历认证的国(境)外毕业生。

02
招聘计划

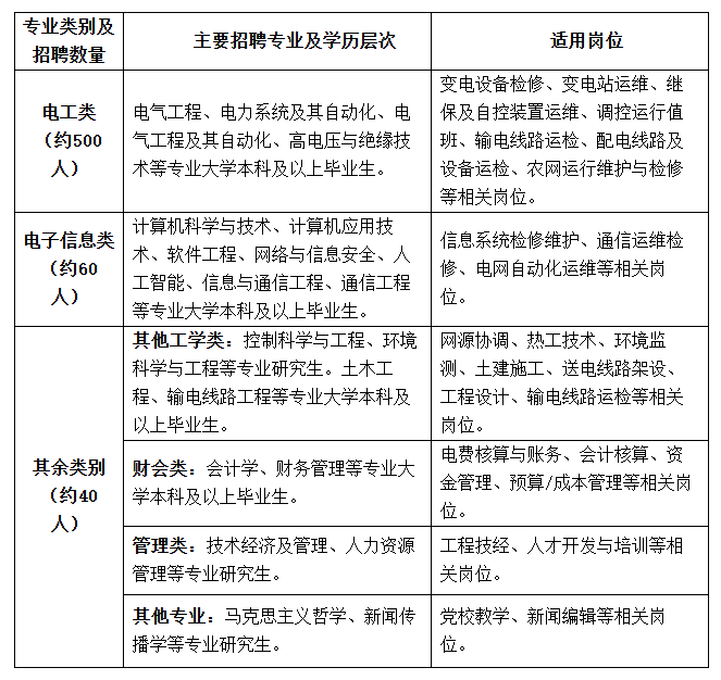
招聘专业类别为电工类、电子信息类、其他工学类、财会类、管理类及其他专业,招聘专业是指主修专业,不包含辅修专业。最终招聘数量将根据上级单位核定情况相应调整,第一批招聘数量(含提前批校园招聘数量)暂定如下:

图片
03
招聘方式

通过资格审核的毕业生参加统一招聘考试后,公司根据考试综合成绩与优秀毕业生达成就业意向;同等条件下,退役军人优先录用。拟录用人选经国家电网有限公司批准后签约。



招聘基本条件


(一)遵守国家法律法规,具有良好的思想品德和团队意识,认同公司“人民电业为人民”的企业宗旨。

(二)大学本科毕业生年龄一般不超过25周岁、硕士研究生年龄一般不超过28周岁、博士研究生年龄一般不超过33周岁,年龄计算截止时间为2026年6月30日。

(三)应聘毕业生身体健康,能适应电力企业工作,经公司指定具有相关资质医院(参照国家公务员体检标准)体检合格。


图片

摄图网ID:600743729



招聘安排


01
网络报名

报名时间


报名截止时间为2025年11月24日,届时报名系统将自动关闭。



报名入口

符合招聘范围和招聘条件的应聘毕业生通过国家电网有限公司人力资源招聘平台报名,其他报名方式无效。

网址:https://zhaopin.sgcc.com.cn/


关注“保定本地宝”

在聊天对话框发送“国网

即可获取国网招聘官网入口

招聘公告原文、笔试大纲等

图片




报名须知

其他报名须知如下:

1.填写个人简历。应聘毕业生须如实填写个人信息,填写的院校、学历、专业名称等信息应与学籍验证报告完全一致,确保填写的信息真实、完整、有效。个人信息提交后不能更改,请应聘毕业生仔细检查后提交。

2.填写学籍验证码。国内高校应聘毕业生需在学信网(www.chsi.com.cn)实名注册后,点击“在线验证”模块,申请当前在读学历的《教育部学籍在线验证报告》,且确保《教育部学籍在线验证报告》在2026年2月28日前有效。获取《教育部学籍在线验证报告》后,须将报告中的学籍验证码录入招聘平台。

国(境)外院校硕士研究生如本科在国内院校就读的,学籍验证码填写本科学历学籍验证码。

3.上传应聘附件材料。应聘毕业生须通过招聘平台及时、规范上传个人应聘附件材料,应聘附件材料文档数量一般不超过7个。未按要求上传必需材料且影响简历筛选判断或材料真实性存疑的,将影响简历筛选结果。上传附件具体要求如下:

图片
02
资格初审

公司对应聘毕业生进行资格初审。通过资格初审的应聘毕业生,需进一步参加我公司资格复审(公司将通过招聘平台短信通知)。未通过资格初审的应聘毕业生,不再另行通知。请应聘毕业生保持通讯畅通,及时接收招聘有关事项通知。

03
资格复审

通过资格初审的应聘毕业生,按照招聘平台短信通知要求,准备相关证件(书)原件参加资格复审。通过资格复审的应聘毕业生方可具备考试资格。

04
招聘考试

国家电网有限公司统一招聘考试的考试大纲及其它具体事项,请详见招聘平台中相关公告。招聘考试时间、地点另行通知。公司将在考试前1周左右通过招聘平台发布考试公告。


▌来源:国家电网有限公司人力资源招聘平台

▌编辑:余江娥