今晚22:00!中国京剧艺术纪念币开启预约!预约入口/兑换网点

爱收集纪念币的朋友们注意啦

中国京剧艺术普通纪念币

将于今晚22点开始预约

预约入口已经准备好了

不要错过!

图片


中国京剧艺术普通纪念币(净角)


图片
图片

图源:中国人民银行


正面主图案:为中华人民共和国国徽,国徽上方刊“中华人民共和国”国名,下方刊年号“2025”字样,辅以中国戏曲乐器图案

背面图案:主图案为中国京剧艺术中净角形象,局部为彩色图案,辅以装饰化图形,并刊“中国京剧艺术”及面额“5元”


预约兑换时间安排


预约时间

2025年11月18日22:00至19日24:00


预约核实期安排

2025年11月22日至11月24日为预约核实期。


兑换安排

承办银2025年11月25日至12月1日理中国京剧艺术普通纪念币预约兑换业务。


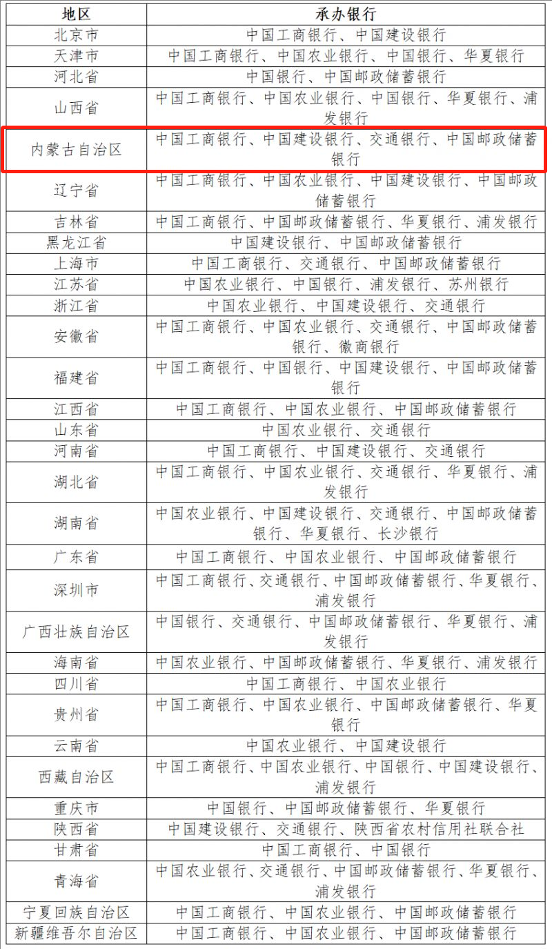
各地区预约兑换银行安排如下:

图片

图源:中国人民银行


内蒙古预约入口


工商银行

https://static.jnb.icbc.com.cn/ICBC/ICBCCOIN/roccentry.html

中国邮政储蓄银行

https://wxbank.wap.psbc.com/wx/h5/coinAppointment/#/coin

图片


纪念币规格及发行数量

中国京剧艺术普通纪念币面额为5元,直径为30毫米,材质为黄铜合金,发行数量为6000万枚。各省、自治区、直辖市分配数量如下:

其中,内蒙古分配249万枚

图片



呼和浩特预约兑换网点及数量



中国工商银行


图片


中国建设银行


图片


交通银行


图片


中国邮政储蓄银行


图片





预约兑换身份证要求


中国京剧艺术普通纪念币预约、兑换、核实的有效身份证件必须为第二代居民身份证原件。代他人办理的,须提供代办人和被代办人的有效第二代居民身份证原件。由于第二代居民身份证原件遗失、未成年人未办理第二代居民身份证等原因,无法出具第二代居民身份证原件的,可以使用户口簿、临时居民身份证办理



预约兑换限额

中国京剧艺术普通纪念币每人预约、兑换限额为20枚


▌编辑:左雪萍