今晚22:00!京剧艺术普通纪念币开始预约!附南通兑换网点

爱好收藏纪念币的宝子们

注意啦

中国京剧艺术普通纪念币

今晚22:00就开始预约了

南通都有哪些网点兑换呢

快来一起看看吧




中国京剧艺术普通纪念币



✅中国京剧艺术普通纪念币图案:


图片

正面图案

图片

背面图案

图源:中国人民银行(下同)


✅预约时间:2025年11月18日22时至11月19日24时

兑换核实期:2025年11月22日至11月24日

兑换时间:2025年11月25日至12月1日

限额:中国京剧艺术普通纪念币面额为5元,每人预约、兑换限额为20枚。




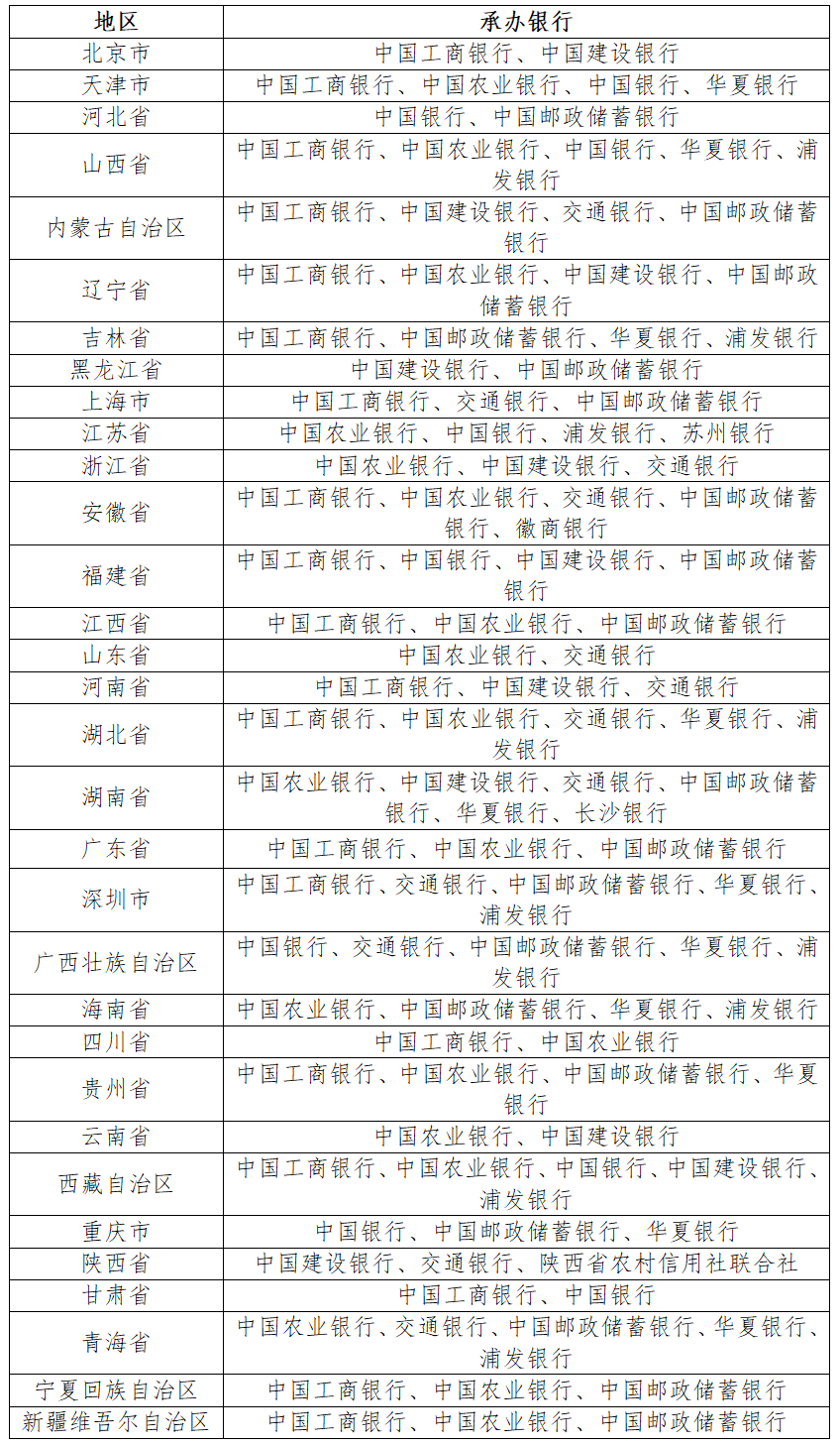
承办预约银行



安排如下:

图片





南通各银行预约网点




🏢苏州银行

图片


🏢浦发银行


图片


🏢中国银行(江苏地区)


图片


🏢中国农业银行


图片




申报入口:各银行官微

想要直达入口

关注【南通本地宝】微信公众号

在后台聊天框回复【纪念币】即可直达


关注“南通本地宝”


图片




中国京剧艺术普通纪念币公众防伪特征




(一)疏密齿

硬币外缘分布有疏密排列的丝齿。

(二)隐形图文

将硬币倾斜适当角度,在背面图案两个人物中间位置可观察到隐形图文“净”。

(三)微缩文字

背面人物肩膀位置可观察到微缩文字“J”。


图片

中国京剧艺术普通纪念币与现行流通人民币职能相同,与同面额人民币等值流通。




▌来源:南通本地宝综合整理如有侵权请联系删除。

▌编辑:任嫣莉